Найти в Дзене
Aikman

Студийный конденсаторный микрофон своими руками

Здравствуйте, решил делать студийный конденсаторный микрофон на схеме Fin Решил не экономить и развел плату в EasyEDA и заказал в JLCPCB, пришло достаточно быстро и хорошего качества капсюль взял С12, у него нет такого едкого верха как у к67 за счет чего звучит мягче Ну и файл для прослушивания само собой прилагаю https://drive.google.com/file/d/1CluOTGoxqJ8VMR7I2TAsDEBmWs8... Спасибо за внимание.

Здравствуйте, решил делать студийный конденсаторный микрофон на схеме Fin

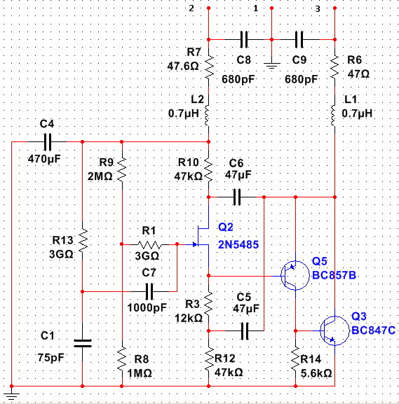
Схема взята с форума, о всех ее преимуществах можно прочитать по ссылке http://forum.vegalab.ru/showthread.php?t=89196&page=132
Схема взята с форума, о всех ее преимуществах можно прочитать по ссылке http://forum.vegalab.ru/showthread.php?t=89196&page=132

Решил не экономить и развел плату в EasyEDA и заказал в JLCPCB, пришло достаточно быстро и хорошего качества

-2
-3
-4

капсюль взял С12, у него нет такого едкого верха как у к67 за счет чего звучит мягче

-5
-6
-7

Ну и файл для прослушивания само собой прилагаю

https://drive.google.com/file/d/1CluOTGoxqJ8VMR7I2TAsDEBmWs8...

Спасибо за внимание.