Добавить в корзинуПозвонить
Найти в Дзене
Илья 'Nem0' Стельмах

Четыре импульсных источника питания на базе IR2153

Представляю вашему вниманию четыре схемы импульсных источников питания на всеми любимой, народной микросхеме - IR2153. Все представленные в публикации схемы, были собраны и проверены автором в 2013-2015 годах. Пусть вас не смущает то, что не ко всем схемам есть фотографии собранных устройств, что на некоторых фотографиях будут не до конца собранные источники питания - это все, что автору удалось найти в своих архивах. Схема 1: Высоковольтный импульсный источник питания. Схема вполне себе классическая. Микросхема IR2153 запитывается непосредственно от сети через резистор, что позволяет снизить рассеиваемую на этом резисторе мощность, по сравнению с запиткой от шины +310 В. Данный блок питания имеет схему софт-старта (ограничения пускового тока) на реле. Софт-старт питается через гасящий конденсатор С2 от сети 230 В. Блок питания оснащен защитой от короткого замыкания и перегрузки во вторичных цепях. Датчиком тока в схеме служит резистор R11, а ток при котором срабатывает защита регули
Оглавление

Представляю вашему вниманию четыре схемы импульсных источников питания на всеми любимой, народной микросхеме - IR2153. Все представленные в публикации схемы, были собраны и проверены автором в 2013-2015 годах. Пусть вас не смущает то, что не ко всем схемам есть фотографии собранных устройств, что на некоторых фотографиях будут не до конца собранные источники питания - это все, что автору удалось найти в своих архивах.

Схема 1: Высоковольтный импульсный источник питания.

Принципиальная электрическая схема 1
Принципиальная электрическая схема 1

Схема вполне себе классическая. Микросхема IR2153 запитывается непосредственно от сети через резистор, что позволяет снизить рассеиваемую на этом резисторе мощность, по сравнению с запиткой от шины +310 В.

Данный блок питания имеет схему софт-старта (ограничения пускового тока) на реле. Софт-старт питается через гасящий конденсатор С2 от сети 230 В.

Блок питания оснащен защитой от короткого замыкания и перегрузки во вторичных цепях. Датчиком тока в схеме служит резистор R11, а ток при котором срабатывает защита регулируется подстроечным резистором R10. При срабатывании защиты загорается светодиод HL1.

Источник питания может обеспечить выходное двухполярное напряжение до +/-70 В (с данными диодами во вторичной цепи блока питания).

Импульсный трансформатор имеет одну первичную обмотку, состоящую из 50 витков и четыре одинаковые вторичные обмотки по 23 витка каждая. Сечение провода и сердечник трансформатора выбираются исходя из требуемой мощности, которую необходимо получить от конкретного блока питания.

Печатная плата к схеме 1 в окне программы Sprint Layout 5
Печатная плата к схеме 1 в окне программы Sprint Layout 5
Печатная плата к схеме 1 со стороны деталей
Печатная плата к схеме 1 со стороны деталей
Частично собранное устройство по схеме 1
Частично собранное устройство по схеме 1

Перечень радиоэлементов к схеме 1:

-5

Схема 2: ИИП с самопитанием.

Принципиальная электрическая схема 2
Принципиальная электрическая схема 2

Этот блок питания имеет похожую с предыдущим блоком схему, но принципиальное отличие от предыдущей заключается в том, что в данной схеме, микросхема запитывает сама себя от отдельной обмотки трансформатора.

Остальные узлы схемы идентичны предыдущей схеме.

Выходная мощность и выходное напряжение данного блока ограничено не только параметрами трансформатора и возможностями IR2153, но и возможностями диодов примененных во вторичной цепи блока питания. В авторском варианте - это КД213А. С данными диодами выходное напряжение не может быть выше 90 В, а выходной ток не более 2-3 А. Выходной ток может быть увеличен только в случае применении радиаторов для охлаждения выходных диодов.

Стоит дополнительно остановиться на дросселе Т2. Этот дроссель мотается на общем кольцевом сердечнике (допускается использовать и другие типы сердечников), проводом, сечение которого соответствует выходному току.

Трансформатор, как и в предыдущем случае, рассчитывается на соответствующую мощность с помощью специализированных компьютерных программ.

Печатная плата к схеме 2 в окне программы Sprint Layout 5
Печатная плата к схеме 2 в окне программы Sprint Layout 5
Частично собранное устройство по схеме 2
Частично собранное устройство по схеме 2

Перечень радиоэлементов к схеме 2:

-9

Схема 3: Мощный ИИП на 460'х транзисторах

Принципиальная электрическая схема 3
Принципиальная электрическая схема 3

Эта схема уже более заметно отличается от двух предыдущих схем представленных выше. Основных больших отличий два: защита от короткого замыкания и перегрузки здесь выполнена на токовом трансформаторе, второе отличие заключается в наличии дополнительных двух транзисторов перед ключами, которые позволяют изолировать высокую входную емкость мощных ключей (IRFP460) от выхода драйвера, тем самым разгрузив его.

Еще одно небольшое и не существенное отличие заключается в том, что ограничительный резистор схемы софт-старта, расположен не в шине +310 В, как это было в предыдущих схемах, а в первичной цепи 230 В.

В схеме так же присутствует снаббер, включенный параллельно первичной обмотке трансформатора для улучшения качества работы блока питания.

Как и в предыдущих схемах чувствительность защиты регулируется подстроечным резистором (в данном случае R12), а о срабатывание защиты сигнализирует светодиод HL1.

Токовые трансформатор мотается на любом небольшом, ферритовом сердечнике, который у вас окажется под рукой. Вторичные обмотки мотаются проводом небольшого диаметра 0,1-0,3 мм, две обмотки по 50 витков, а первична обмотка представляет собой один виток провода сечением 0,8 - 1,2 мм2.

Печатная плата к схеме 3 в окне программы Sprint Layout 5
Печатная плата к схеме 3 в окне программы Sprint Layout 5

Перечень радиоэлементов к схеме 3:

-12

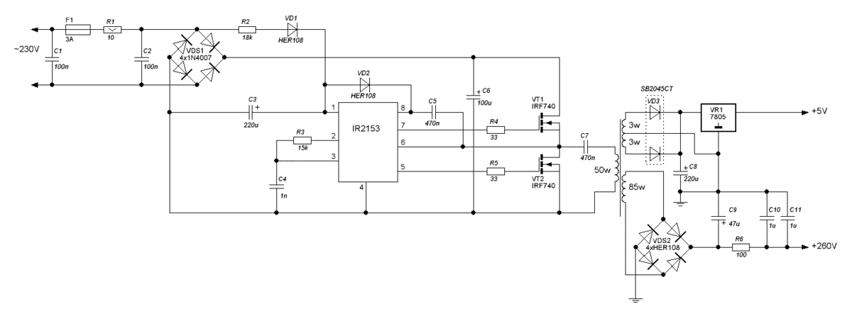
Схема 4: ИИП для лампочек

Принципиальная электрическая схема 4
Принципиальная электрическая схема 4

Однажды появилась необходимость собрать гитарный предусилитель, но под рукой не оказалось необходимого трансформатора и тогда меня очень выручил данный импульсник, который был построен именно по тому случаю. Схема отличается от трех предыдущих своей максимальной простотой. Она не имеет как таковой защиты от короткого замыкания в нагрузке, но необходимости в такой защите в данном случае нет, так как выходной ток по вторичной шине +260 В ограничен резистором R6, а выходной ток по вторичной шине +5 В - внутренней схемой защиты от перегрузки стабилизатора 7805.

R1 ограничивает максимальный пусковой ток и помогает отсекать сетевые помехи.

Печатная плата к схеме 4 в окне программы Sprint Layout 5
Печатная плата к схеме 4 в окне программы Sprint Layout 5
Печатная плата к схеме 4
Печатная плата к схеме 4

Перечень радиоэлементов к схеме 4:

-16

Общие рекомендации ко всем схемам:

  • Импульсный трансформатор необходимо рассчитывать в соответствии с вашими личными требованиями к блоку питания, поэтому конкретные намоточные данные не приводятся;
  • Для расчета импульсного трансформатора удобно пользоваться программами - Lite-CalcIT и RingFerriteExtraSoft;
  • Перед включением в сеть импульсного источника питания, необходимо тщательно проверить монтаж на отсутствие ошибок;
  • Обязательно необходимо промывать плату со стороны монтажа бензином, ацетоном, керосином, любым растворителем или спиртом для полного удаления остатков флюса и прочих загрязнений. Импульсный источник питания работает на высокой частоте и даже незначительная паразитная проводимость или емкость может привести к тому, что собранный из исправных деталей блок питания не заработает или выйдет из строя при первом же включении;
  • Первое включение необходимо производить только с ограничением тока, его можно ограничить либо мощным резистором, либо мощной лампой накаливания, включенной в разрыв одного из сетевых проводов;
  • Необходимо помнить и никогда не забывать о правилах электробезопасности. В каждой из схем блока питания присутствует опасное для жизни напряжение.

Внимание! При покупке IRF740 необходимо быть крайне внимательным, чтобы не нарваться на подделку, которые встречаются очень часто, особенно на Aliexpress, для этого важно знать как выглядит поддельный IRF740.

Внешний вид оригинальных и поддельных транзисторов IRF740
Внешний вид оригинальных и поддельных транзисторов IRF740

На иллюстрации сверху, показаны два вида оригинальных IRF740 производства Vishay и производства IR, а также типичная подделка, которая часто встречается на Aliexpress и в других магазинах.

Кроме внешнего вида, подделку от оригинала легко отличить с помощью транзистор-тестера:

Оригинальные и поддельные транзисторы IRF740, установленные в транзистор-тестер
Оригинальные и поддельные транзисторы IRF740, установленные в транзистор-тестер

Если установить в панельку транзистор-тестера оригинальный транзистор, то отображаемое значение емкость будет: C=2,6...2,7 нФ. Подделки имеют гораздо меньший кристалл, чем оригинальный транзистор и поэтому транзистор-тестер, в случае установки в него поддельного транзистора, выдаст другое - меньшее значение емкости: C=0,9...1,5 нФ.

Постойте, но ведь в даташите IRF740 указана емкость 1,4 нФ, почему тогда оригинал должен иметь емкость около 2,7 нФ? Подобный вопрос обязательно должен у кого-нибудь возникнуть. Отвечаю. Емкость, указанная в даташите измерена при совершенно других условиях (напряжение затвор-исток = 0 В, напряжение сток-исток = 25 В, частота = 1 МГц), отличных от тех, при которых измеряет емкость транзистор-тестер, поэтому сравнивать значение емкостей из транзистор-тестера и даташита - просто бессмысленно.

И последнее. Кто-то наверняка сказал: ну и что, что не оригинал, зато дешевле, какая разница?! Хорошо, если бы разница была только в цене, но нет! Оригинальный транзистор - это транзистор, который соответствует всем заявленным производителем параметрам из даташита. Поддельный транзистор - это транзистор, который не соответствует никаким параметрам. По сути, подделка - это другой транзистор. Подделка, на которой написано "IRF740", по своим параметрам может являться чем угодно, но только не IRF740. Часто подделка - это другой, более дешевый и маломощный транзистор, перемаркированный под другой, более дорогой транзистор. Другими словами, по-простому, если собрав ИИП на оригинальных IRF740 вы сможете легко и непринужденно, долговременно снять 300 Вт мощности, а кратковременно и того больше, то собрав тот же ИИП на поддельных "IRF740", вы можете получить фейерверк при попытке снять более 100 Вт, а иногда даже при первом же включении.

Ссылки:
Место первой публикации - сайт "Паяльник" -
https://cxem.net/pitanie/5-337.php

Версия статьи в сообществе Nem0 в ВК -
https://vk.com/@nem0_audio-2153-4iip

Файлы:
Авторская печатная плата к схеме 1 -
https://disk.yandex.by/d/0CuOtm1TtXA_ZQ

Авторская печатная плата к схеме 2 - https://disk.yandex.by/d/XKKMzXX4gCLwXA

Авторская печатная плата к схеме 3 - https://disk.yandex.by/d/9l9aNsOpAUtj5w

Авторская печатная плата к схеме 4 - https://disk.yandex.by/d/AB73nk9_077otw

Дата первой публикации: 13 апреля 2017
Дата изменения: 3 июля 2022