Добавить в корзинуПозвонить
Найти в Дзене
Radio-любитель

Освещение с автоматическим отключением

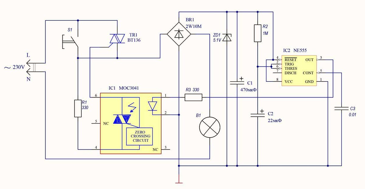
Всем здравствуйте. В данной статье предлагается простая схема автоматического отключения освещения. В таких местах, как лестница или крыльцо нашего дома, освещение требуется только в течение короткого периода времени, да и то в ночное время. Все мы достаточно часто забываем выключить освещение. Вот и на помощь придет такая простая схема, которая автоматически выключает свет через заданное время. В отключенном состоянии схема не потребляет энергии. Принципиальная схема автоматического отключения освещения представлена на рисунке. Она состоит из оптопары MOC3041 (IC1), всем известного таймера NE555 (IC2), симистора BT136 и нескольких обычных компонентов. Таймер IC2 настроен на моностабильный режим работы. При мгновенном нажатие кнопки S1 запускает таймер (IC2), который удерживает симистор в открытом состоянии, а лампочка (B1) горит до тех пор, пока не истечет время таймера. Для получения питающего напряжения из сети чтобы работало электронное управление требуется понижающий трансформатор

Всем здравствуйте. В данной статье предлагается простая схема автоматического отключения освещения. В таких местах, как лестница или крыльцо нашего дома, освещение требуется только в течение короткого периода времени, да и то в ночное время. Все мы достаточно часто забываем выключить освещение. Вот и на помощь придет такая простая схема, которая автоматически выключает свет через заданное время. В отключенном состоянии схема не потребляет энергии. Принципиальная схема автоматического отключения освещения представлена на рисунке.

Схема автоматического отключения освещения
Схема автоматического отключения освещения

Она состоит из оптопары MOC3041 (IC1), всем известного таймера NE555 (IC2), симистора BT136 и нескольких обычных компонентов. Таймер IC2 настроен на моностабильный режим работы. При мгновенном нажатие кнопки S1 запускает таймер (IC2), который удерживает симистор в открытом состоянии, а лампочка (B1) горит до тех пор, пока не истечет время таймера.

Для получения питающего напряжения из сети чтобы работало электронное управление требуется понижающий трансформатор или цепь из конденсатора, понижающего напряжение. Здесь применяется достаточно простое решение. Через лампу накаливания B1 получает питание мостовой выпрямитель BR1 а далее подается на стабилитрон ZD1 с напряжением стабилизации 5,1 вольт и 5 ватт, но для надежности можно установить дополнительно резистор. Падение напряжения на стабилитроне ZD1 фильтруется конденсатором С1. Этого напряжения достаточно для работы управляющей электроники.

Работа схемы проста, кратковременно нажимаем кнопку S1, чтобы включить лампочку B1. Лампа остается включенной в течение примерно 20 секунд, а затем автоматически выключается. Такого временного интервала достаточно, чтобы мы могли подняться на вверх или спустится вниз по лестнице в темноте. Однако время задержки можно изменить, подобрав значения временных составляющих, а именно это резистор и конденсатор R2 и C2.

Конструкция выполнена на односторонней печатной плате, которая как один из вариантов представлена на рисунке, а также расположение компонентов на ней.

Возможный вариант печатной платы и расположение компонентов на ней
Возможный вариант печатной платы и расположение компонентов на ней

Разводка платы
Разводка платы

Приведенная схема непосредственно питается от сети и необходимо соблюдать осторожность при ее использовании. В настройке схема практически не нуждается, ну если только установить нужный порог отключения подобрав соответственно емкость и резистор на желаемое время отключения.

-4