Добавить в корзину
Позвонить
Найти в Дзене
Войти
Иванов Константин
426 подписчиков
Подписаться
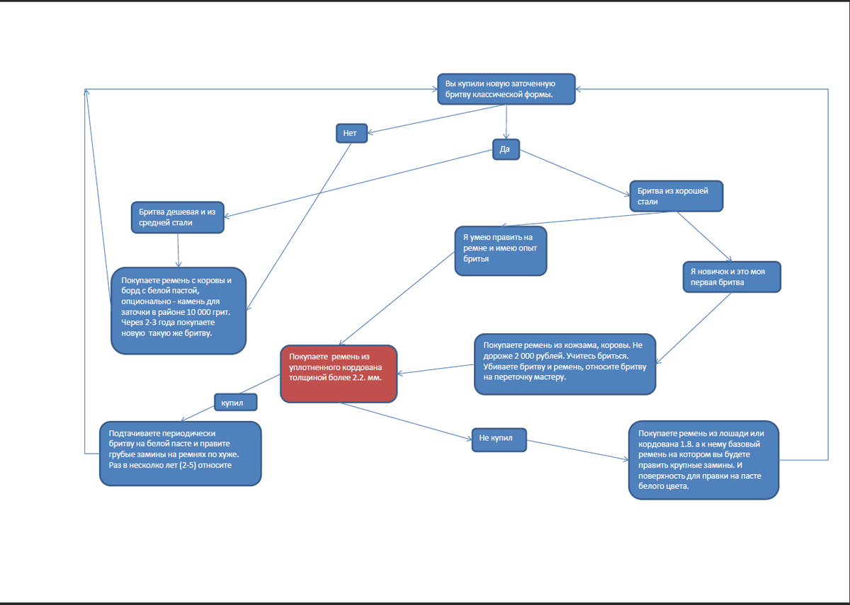
Алгоритм действий при покупке бритвы
13 июля 2022
13 июл 2022
83
~1 мин
Ссылка на нормальный размер.
Ссылка на нормальный размер.
...
Читать далее
Ссылка
на нормальный размер.
Уход за волосами
598,5 тыс интересуются
Следить за темой
1
44920727.974.1778414503416.56226