Добавить в корзинуПозвонить
Найти в Дзене
Radio-дело

Простой таймер на CD4541

Такой таймер позволяет включать/выключать (в зависимости от подключенных контактов реле) различные устройства широкого диапазона мощности по истечению определённого диапазона времени. Время задержки регулируется от 2 до 120 секунд. Вот схема: Резисторы: R3, R4 - 4,7 к;
R1 - 1 к; R2 - 100 к. Конденсаторы: С1 - 100 - 1000 мкФ;
С2, С3 - 100 нФ. Как видите, запчастей тут немного и нечего сложного нет. Резисторы R1, R2, PR1, конденсатор C3 и микросхема U1 образуют генератор, переменным резистором настраивается время задержки. Сигнал с выхода микросхемы через резистор R3 поступает на базу транзистора Q1, через который напряжение поступает на катушку электромагнитного реле. Диод параллельно с катушкой нужен для защиты транзистора от ЭДС самоиндукции, которое может возникнуть при включении реле. Питание - 12 Вольт. Собираем устройство на печатной плате и можно использовать. Архив проекта: https://disk.yandex.ru/d/kDRS5C6-sEIhKQ Всем до скорой встречи! Читайте также: #сделай сам #электроника

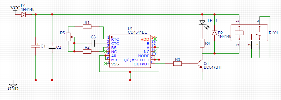
Такой таймер позволяет включать/выключать (в зависимости от подключенных контактов реле) различные устройства широкого диапазона мощности по истечению определённого диапазона времени. Время задержки регулируется от 2 до 120 секунд.

Вот схема:

Резисторы: R3, R4 - 4,7 к;
R1 - 1 к; R2 - 100 к.

Конденсаторы: С1 - 100 - 1000 мкФ;
С2, С3 - 100 нФ.

Как видите, запчастей тут немного и нечего сложного нет. Резисторы R1, R2, PR1, конденсатор C3 и микросхема U1 образуют генератор, переменным резистором настраивается время задержки. Сигнал с выхода микросхемы через резистор R3 поступает на базу транзистора Q1, через который напряжение поступает на катушку электромагнитного реле. Диод параллельно с катушкой нужен для защиты транзистора от ЭДС самоиндукции, которое может возникнуть при включении реле. Питание - 12 Вольт.

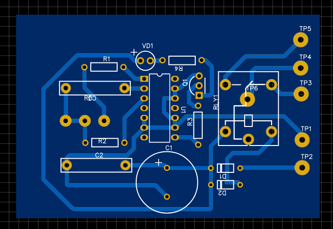
Собираем устройство на печатной плате и можно использовать.

-2
-3

Архив проекта: https://disk.yandex.ru/d/kDRS5C6-sEIhKQ

Всем до скорой встречи!

Читайте также:

  • Печатные платы в домашних условиях
  • Подбираем резистор для светодиода
  • Детекторный приёмник

#сделай сам #электроника #радиолюбитель