Добавить в корзинуПозвонить
Найти в Дзене
Илья 'Nem0' Стельмах

Импульсный источник питания на базе IR2161. Второе издание (SE)

Данная статья посвящена серии импульсных источников питания 2161 Second Edition (SE) на основе контроллера IR2161. С момента публикации первой статьи о импульсном источнике питания (ИИП) на основе IR2161 прошло совсем не много времени, тем не менее за этот короткий промежуток времени мной была проделана большая работа по исследованию контроллера IR2161 и усовершенствованию ИИП на его основе. Работа все еще ведется, но на данный момент достигнута определенная логическая точка на которой я решил пока остановиться. Здесь будет рассказано о трех законченных ИИП на основе IR2161, каждый из которых будет лучше предыдущего, будут приведены их схемы, печатные платы и описаны некоторые важные моменты. Но прежде чем начать рассказ непосредственно о самих блоках питания, хочется остановится на самой IR2161 и подробно описать принцип и особенности ее работы. Как показало время, даже те кто собирают свои собственные импульсные блоки на 2161, плохо представляют как эта микросхема работает (китай+, п

Данная статья посвящена серии импульсных источников питания 2161 Second Edition (SE) на основе контроллера IR2161.

С момента публикации первой статьи о импульсном источнике питания (ИИП) на основе IR2161 прошло совсем не много времени, тем не менее за этот короткий промежуток времени мной была проделана большая работа по исследованию контроллера IR2161 и усовершенствованию ИИП на его основе. Работа все еще ведется, но на данный момент достигнута определенная логическая точка на которой я решил пока остановиться.

Здесь будет рассказано о трех законченных ИИП на основе IR2161, каждый из которых будет лучше предыдущего, будут приведены их схемы, печатные платы и описаны некоторые важные моменты.

Но прежде чем начать рассказ непосредственно о самих блоках питания, хочется остановится на самой IR2161 и подробно описать принцип и особенности ее работы. Как показало время, даже те кто собирают свои собственные импульсные блоки на 2161, плохо представляют как эта микросхема работает (китай+, привет). Именно по этой причине, можно встретить очень много элементарных вопросов на которые без труда можно было бы найти ответы в даташите, но видимо не все сами способны понять изложенный там материал, а многие попросту ленятся вникать.

IR2161 - это специализированная интеллектуальная интегральная схема полумостового преобразователя для галогенновых ламп (электронный трансформатор). Помните электронные трансформаторы "Тошибра"? Именно для подобных "электронных трансформаторов" и разработан данный контроллер, но только не для тех дешевых китайских подделок вроде "Тошибры", а для хороших и качественных электронных трансформаторов которые не имеют ничего общего с изображенной "Тошиброй".

Электронный трансформатор "Тасшибра"
Электронный трансформатор "Тасшибра"

Контроллер IR2161 включает в себя все необходимые защиты, а также позволяет приспосабливать преобразователь для диммирования стандартным димером фазового регулирования (возможность диммирования для наших целей не имеет никакого значения). Имеется также компенсация выходного напряжения в зависимости от мощности потребляемой нагрузкой. IR2161 имеет адаптивное мертвое время что улучшает стабильность работы и частотную модуляцию "dither" для снижения электромагнитного излучения (ЭМИ). Все это интегрировано в маленький 8-контактный DIP или SOIC-корпус, позволяющий сделать размеры ИИП как можно меньше.

Кратко перечислю возможности IR2161 перечисленные в даташите:

  • Защита от короткого замыкания и перегрузки;
  • Автосброс защиты от короткого замыкания;
  • Частотная модуляция "dither" (для снижения ЭМИ);
  • Микротоковый запуск (для первоначального запуска контроллера достаточно тока не более 300мкА);
  • Возможность диммирования (но нам это не интересно);
  • Компенсация выходного напряжения (своеобразная стабилизация напряжения);
  • Софт-старт;
  • Адаптивное мертвое время ADT;
  • Компактный корпус;
  • Производится по бессвинцовой технологии (Leed-Free).

Приведу некоторые важные для нас технические характеристики:

- Максимальный втекающий/вытекающий ток: +/-500 мА.
Достаточно больший ток позволяет управлять мощными ключами и строить на основе данного контроллера довольно мощные импульсные блоки питания без использования дополнительных драйверов;

- Максимальный потребляемый контроллером ток: 10 мА.
Ориентируясь на это значения проектируются цепи питания микросхемы;

- Минимальное рабочее напряжение питания контроллера: 10,5 В.
При меньшем значении напряжения питания контроллер переходит в UVLO режим и осцилляция прекращается;

- Рекомендуемое рабочее напряжение питания контроллера: не менее 12,7 В.
Напряжение питания при котором контроллер будет уверенно работать;

- Минимальное напряжение стабилизации встроенного в контроллер стабилитрона: 14,5 В.
Внешний стабилитрон должен иметь напряжение стабилизации не выше этого значения чтобы избежать повреждения микросхемы из-за шунтирования избыточного тока на вывод COM;

- Напряжение на выводе CS для срабатывания защиты от перегрузки: 0,5 В.
Минимальное напряжение на выводе CS при котором происходит срабатывание защиты от перегрузки;

- Напряжение на выводе CS для срабатывания защиты от короткого замыкания: 1 В.
Минимальное напряжение на выводе CS при котором происходит срабатывание защиты от короткого замыкания;

- Рабочий диапазон частот: 34 - 70 кГц.
Рабочая частота напрямую не задается и зависит только от потребляемой нагрузкой мощности;

- Мертвое время по умолчанию: 1 мкс.
Используется в случае невозможности работать в режиме адаптивного мертвого времени (ADT), а так же при отсутствии нагрузки;

- Частота работы в режиме софт-старта: 130 кГц.
Частота на которой работает контроллер в режиме софт-старта;

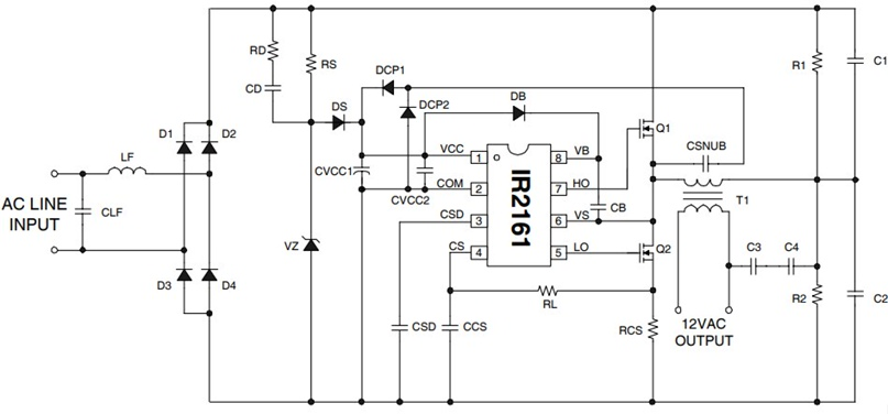
Для понимания далее излагаемого материала вам потребуется типовая схема включения IR2161, поэтому я просто оставлю ее здесь, а вы по мере повествования поглядывайте в нее.

Типовая, принципиальная электрическая схема включения микросхемы IR2161
Типовая, принципиальная электрическая схема включения микросхемы IR2161

Далее вашему вниманию представляется блок-схема показывающую режимы работы контроллера и порядок их работы:

Блок-схема, иллюстрирующая принцип работы микросхемыIR2161
Блок-схема, иллюстрирующая принцип работы микросхемыIR2161

Основное внимание сейчас следует уделить на то, какие существуют режимы работы микросхемы и в какой последовательности они расположены друг относительно друга. Основное внимание я уделю описанию принципа работы каждого из блоков схемы, а последовательность их работы и условиях перехода из одного режима в другой опишу более кратко. Начну с описания каждого из блоков схемы:

Under-voltage Lock-Out Mode (UVLO), режим блокировки при пониженном напряжении - режим в котором контроллер находится когда напряжение его питания ниже минимального порогового значения (примерно 10,5 В).

Soft Start Mode, режим мягкого старта - режим работы, при котором осциллятор контроллера, короткое время работает на повышенной частоте. Когда осциллятор включается, частота его работы изначально очень высока (около 130 кГц). Это приводит к тому, что выходное напряжение преобразователя будет ниже, поскольку трансформатор блока питания имеет фиксированную индуктивность, которая будет иметь более высокий импеданс на более высокой частоте и, таким образом, уменьшается напряжение на первичной обмотке. Уменьшенное напряжение, естественно, приведет к уменьшенному току в нагрузке. По мере заряда конденсатора CSD от 0 до 5 В, частота осцилляции будет плавно снижается со 130 кГц до рабочей частоты. От величины емкости конденсатора CSD будет зависеть длительность развертки софт-старта. Однако, так как конденсатор CSD также задает время задержки отключения и участвует в работе узла компенсации напряжения, его емкость должна быть строго 100 нФ.

Проблема софт-старта. Хочется быть полностью честным и упомянуть тот факт, что при наличии на выходе блока питания фильтрующих конденсаторов большой емкости, софт-старт чаще всего не срабатывает и ИИП запускается сразу на рабочей частоте минуя режим софт-старта. Происходит этого по причине того, что в момент старта, разряженные конденсаторы во вторичной цепи имеют очень низкое собственное сопротивление и для их зарядки требуется очень высокий ток. Этот ток вызывает кратковременное срабатывание защиты от короткого замыкания, после чего контроллер сразу же перезапускается и переходит в режим RUN, минуя режим софт-старта. Бороться с этим можно увеличением индуктивности дросселей во вторичной цепи, стоящих сразу после выпрямителя. Дроссели с большой индуктивностью растягивают процесс заряда выходных фильтрующих конденсаторов, другими словами, конденсаторы заряжаются меньшим по величине током, но дольше по времени. Меньший зарядный ток не вызывает срабатывания защиты при старте и позволяет софт-старту нормально выполнять свои функции. На всякий случай, по поводу этого вопроса я обратился в техническую поддержку производителя, на что получил ответ:

Типичный галогеновый преобразователь имеет выход переменного тока без выпрямительных или выходных конденсаторов. Мягкий пуск работает, уменьшая частоту. Для обеспечения плавного пуска необходимо, чтобы трансформатор имел значительную утечку. Однако это должно быть возможно в вашем случае. Попробуйте поместить индуктор на вторичной стороне от мостовых диодов к конденсатору.

С наилучшими пожеланиями.
Infineon Technologies
Steve Rhyme, Support Engineer"

Мои предположения по поводу причины неуверенной работы софт-старт оказались верны и более того, даже способ борьбы с этой проблемой мне предложили такой же. И снова, чтобы быть до конца честным, следует добавить что применение катушек с повышенной индуктивностью, относительно обычно применяемых на выходе ИИП, ситуацию улучшает, но полностью проблему не устраняет. Тем не менее, с этой проблемой можно мириться учитывая что по входу ИИП присутствует термистор, ограничивающий пусковой ток.

Run Mode, рабочий режим. Когда мягкий пуск завершен, система переходит в рабочий режим с компенсацией напряжения. Эта функция обеспечивает некоторую стабилизацию выходного напряжения преобразователя. Компенсация напряжения происходит благодаря изменению рабочей частоты преобразователя (увеличение частоты - уменьшает выходное напряжение), хотя точность такого типа "стабилизации" не высока, она нелинейна и зависит от многих параметров и, следовательно, нелегко предсказуема. IR2161 контролирует ток нагрузки через резистор тока (RCS). Пиковый ток детектируется и усиливается в контроллере, а затем воздействует на вывод CSD. Напряжение на конденсаторе CSD, в рабочем режиме (режиме компенсации напряжения), будет варьироваться от 0 (при минимальной нагрузке) до 5 В (при максимальной нагрузке). При этом частота генератора будет варьироваться от 34 кГц (Vcsd = 5 В), до 70 кГц (Vcsd = 0 В).

Существует так же возможность приладить к IR2161 обратную связь, которая позволит организовать почти полноценную стабилизацию выходного напряжения и позволит значительно более точно отслеживать и поддерживать на выходе необходимое напряжение:

Принципиальная электрическая схема включения IR2161 с обратной связью
Принципиальная электрическая схема включения IR2161 с обратной связью

Подробно рассматривать эту схему в рамках данной статьи мы не будем.

Shut Down Mode, режим отключения. IR2161 содержит двухпозиционную систему автоматического отключения которая определяет как короткое замыкание, так и состояние перегрузки преобразователя. Напряжения на выводе CS используется для определения этих условий. Если выход преобразователя будет закорочен, через ключи будет протекать очень большой ток и система должна отключиться в течение нескольких периодов времени в сети, иначе транзисторы будут быстро уничтожены из-за теплового пробоя перехода. Вывод CS имеет задержку отключения для предотвращения ложного срабатывания, либо из-за пускового тока при включении, либо при переходных токах. Более низкий порог (когда Vcs > 0,5 < 1 В), имеет намного большую задержку до отключения ИИП. Задержка для отключения по перегрузке приблизительно равна 0,5 сек. Оба режима отключения (по перегрузке и по короткому замыканию), имеют автоматический сброс, что позволяет контроллеру возобновить работу примерно через 1 сек после устранения перегрузки или короткого замыкания. Это значит, что если неисправность будет устранена, преобразователь может продолжить нормально работать. Осциллятор работает на минимальной рабочей частоте (34 кГц), когда конденсатор CSD переключается к цепи отключения. В режиме плавного пуска или рабочем режиме, если превышен порог перегрузки (Vcs > 0,5 В), IR2161 быстро заряжает CSD до 5 В. Когда напряжение на выводе CS больше чем 0,5 В и когда порог короткого замыкания 1 В превышен, CSD будет заряжаться от 5 В до напряжения питания контроллера (10-15 В) за 50 мсек. Когда пороговое напряжение перегрузки Vcs более 0,5 В, но менее 1 В, CSD заряжается от 5 В до напряжения питания приблизительно за 0,5 сек. Следует помнить и учитывать тот факт, что на выводе CS появляются высокочастотные импульсы с 50% рабочим циклом и синусоидальной огибающей - это означает, что только на пике напряжения сети конденсатор CSD будет заряжаться поэтапно, в каждом полупериоде. Когда напряжение на конденсаторе CSD достигнет величины напряжения питания, CSD разряжается до 2,4 В и преобразователь снова запускается. Если неисправность все еще присутствует, CSD снова начинает заряжаться. Если неисправность исчезнет, то CSD разрядится до 2,4 В, а затем система автоматически вернется в рабочий режим компенсации напряжения.

STANDBY mode, режим ожидания - режим в котором контроллер находится в случае недостаточного по величине напряжения питания, при этом он потребляет не более 300 мкА. Осциллятор при этом, естественно, выключен и ИИП не работает, на его выходе напряжение отсутствует.

Блоки Fault Timing Mode, Delay и Fault Mode, хотя и показаны на блок-схеме, но по сути режимами работы контроллера не являются, скорее их можно отнести к переходным стадиям (Delay и Fault Mode) или условиям перехода из одного режима в другой (Fault Timing Mode).

А теперь опишу как все это вместе работает:
При подаче питания, контроллер стартует в режиме UVLO. Как только величина напряжения питания контроллера превысит минимально необходимое для устойчивой работы значение напряжения, контроллер переходит в режим софт-старта, осциллятор запускает на частоте 130 кГц. Плавно заряжается конденсатор CSD до 5 В. По мере заряда внешнего конденсаторы, частота работы осциллятора снижается до рабочей частоты. Таким образом контроллер переходит в режим RUN. Как только контроллер перешел в режим RUN, конденсатор CSD мгновенно разряжается до потенциала земли и подключается внутренним ключом к схеме компенсации напряжения. Если запуск ИИП происходит не на холостом ходу, а под нагрузкой, на выводе CS будет присутствовать потенциал пропорциональный величине нагрузки, который через внутренние цепи контроллера будет воздействовать на узел компенсации напряжения и не даст конденсатору CSD, после завершения софт-старта, полностью разрядиться. Благодаря этому запуск произойдет не на максимальной частоте рабочего диапазона, а на частоте соответствующей величине нагрузки на выходе ИИП. После перехода в режим RUN контроллер работает по ситуации: либо остается работать в этом режиме до того момента пока вам не надоест и вы не выключите блок питания из розетки, либо... В случае перегрева, контроллер переходит в режим FAULT, осциллятор прекращает свою работы. После остывания микросхемы происходит перезапуск. В случае перегрузки или короткого замыкания, контроллер переходит в режим Fault Timing, при этом внешний конденсатор CSD мгновенно отключается от узла компенсации напряжения и подключается к узлу отключения (конденсатор CSD в этом случае задает время задержки отключения контроллера). Частота работы мгновенно уменьшается до минимальной. В случае перегрузки (когда напряжение на выводе CS > 0,5 < 1 В), контроллер переходит в режим SHUTDOWN и выключается, но происходит это не мгновенно, а только в том случае, если перегрузка продолжается дольше половины секунды. Если перегрузки носят импульсный характер с продолжительностью импульса не более 0,5 сек, то контроллер будет просто работать на минимально возможно частоте, постоянно переключаясь между режимами RUN, Fault Timing, Delay, RUN (при этом будут отчетливо слышны щелчки). Когда напряжение на выводе CS превышает 1 В, срабатывает защита от короткого замыкания. При устранении перегрузки или короткого замыкания, контроллер переходит в режим STANDBY и при наличии благоприятных условий для перезапуска, минуя режим софт-старта, переходит в режим RUN.

Далее хочу кратко рассказать о такой фишке этого контроллер как Adaptive Dead Time, адаптивном мертвом времени. Из-за того, что напряжение в шине постоянного тока меняется в течение половины периода работы сети, для достижения мягкого переключения может потребоваться изменить время отключения. IR2161 имеет адаптивную систему мертвого времени (ADT), которая обнаруживает точку, в которой напряжение на полумосте опускается до уровня земли (COM) и привязывает выход LO к этой точке. Существует внутренняя система, которая позволяет примерно такую же задержку использоваться для привязки HO выхода. Разработчику не нужно учитывать паразитные емкости в ключах или индуктивность трансформатора и соответственно задавать мертвое время. Однако систему ADT, может сбить с толку слишком высокая емкость снабберного конденсатора (который по рекомендации производителя не должен иметь емкость более нескольких сотен пФ), или высокая индуктивность первичной обмотки трансформатора. Это приходится учитывать при разработки ИИП на IR2161, именно поэтому в последней версии ИИП я принял решение вовсе отказаться от снаббера. В случае если контроллер будет сбит с толку, то он вернется к мертвому времени по умолчанию - 1,2 мкс.

Теперь, когда вы понимаете как работает IR2161 (я на это надеюсь), я вам расскажу о самих импульсных источниках питания на ее основе. Хочу сразу предупредить, что если вы решите собирать импульсный блок питания на основе данного контроллера, то следует собирать ИИП руководствуясь последней, наиболее совершенной схемой на соответствующей ей печатной плате. Поэтому список радиоэлементов внизу статьи будет приведен только для последней версии блока питания. Все промежуточные редакции ИИП показаны лишь для демонстрации процесса совершенствования устройства.

И первый ИИП о котором пойдет речь условно назван мной 2161 SE 2.

Общий вид собранной платы импульсного источника питания 2161 SE 2
Общий вид собранной платы импульсного источника питания 2161 SE 2

Основное и ключевое отличие 2161 SE 2 перед ИИП описанным в первой статье, заключается в наличии цепи самопитания контроллера, что позволило избавиться от кипящих гасящих резисторов и соответственно повысить на несколько процентов КПД. Так же были сделаны другие не менее значительные улучшения: оптимизация разводки печатной платы, добавлено больше выходных клемм для подключения нагрузки, добавлен варистор.

Схема ИИП приведена на изображении ниже:

Принципиальная электрическая схема импульсного источника питания 2161 SE 2
Принципиальная электрическая схема импульсного источника питания 2161 SE 2

Цепь самозапитки построена на VD1, VD2, VD3 и С8. Благодаря тому, что цепь самопитания подключается не к низкочастотной сети 220 В (с частотой 50 Гц), а к первичной обмотки высокочастотного трансформатора, емкость гасящего конденсатора самопитания (С8) составляет всего 330 пФ. В случае если бы самопитание было организовано от низкочастотной сети 50 Гц, то емкость гасящего конденсатора пришлось бы увеличить в 1000 раз, само-собой что такой конденсатор занял бы намного больше места на печатной плате. Описываемый способ самозапитки не менее эффективен чем самозапитка от отдельной обмотки трансформатора, но при этом значительно проще. Стабилитрон VD1 необходимо для облегчения работы встроенного стабилитрона контроллера, который не способен рассеивать значительную мощность и без установки внешнего стабилитрона может попросту быть пробит, что приведет к полной потере работоспособности микросхемы. Напряжение стабилизации VD1 должно находится в диапазоне 12 - 14 В и не должно превышать напряжение стабилизация встроенного стабилитрона контроллера, которое составляет примерно 14,5 В. В качестве VD1 можно применить стабилитрон с напряжением стабилизации 13 В (например 1N4743 или BZX55-C13), или использовать несколько стабилитронов соединенных последовательно, что я и сделал. Мною были включены последовательно два стабилитрона: один из них на 8,2 В, другой на 5,1 В, что в итоге дало результирующее напряжение 13,3 В. При таком подходе к питанию IR2161, напряжение питания контроллера не проседает и практически не зависит от величины нагрузки подключенной к выходу ИИП. В данной схеме R1 необходим только для старта контроллера, так сказать, для начального пинка. R1 немного греется, но далеко не так сильно как это было в первой версии этого блока питания. Использование высокоомного резистора R1 дает еще одну интересную особенность: напряжение на выходе ИИП появляется не сразу после включения в сеть, а через 1-2 секунды, когда зарядится С3 до минимального напряжения закуска 2161 (примерно 10,5 В).

Начиная с данного ИИП и во всех последующих, на входе ИИП используется варистор, он предназначен для защиты ИИП от превышения входного напряжения выше допустимого значения (в данном случае - 275 В), а так же очень эффективно подавляет высоковольтные помехи не пуская их на вход ИИП из сети и не выпуская помехи из ИИП обратно в сеть.

В выпрямителе вторичного питания блока питания, мною были применены диоды SF54 (200 В, 5 А) по два параллельно. Диоды расположены в два этажа, выводы диодов должны быть максимально возможной длины - это необходимо для лучшего отвода тепла (выводы являются своеобразным радиатором для диода) и лучшей циркуляции воздуха вокруг диодов.

Параллельное включение диодов
Параллельное включение диодов

Трансформатор в моем случае выполнен на сердечнике от компьютерного блока питания - ER35/21/11. Первичная обмотка имеет 46 витков в три провода 0,5 мм, две вторичные обмотки по 12 витков в три провода 0,5 мм. Входной и выходные дроссели так же взяты из компьютерного БП.

Описываемый блок питания долговременно (без ограничения по времени работы), способен отдавать в нагрузку 250 Вт, кратковременно (не более минуты) - 350 Вт. При использовании данного ИИП в режиме динамической нагрузки (например для питания усилителя мощности звуковой частоты класса B или AB), от данного импульсного блока питания возможно запитать УМЗЧ с суммарной выходной мощностью 300 Вт (2х150 Вт в режиме стерео).

Осциллограмма на первичной обмотке трансформатора (без снаббера, R5 = 0,15 Ом, 190 Вт на выходе):

Напряжение на первичной обмотке силового трансформатора
Напряжение на первичной обмотке силового трансформатора

Как видно из осциллограммы, при выходной мощности 190 Вт, частота работы ИИП снижается до 38 кГц, на холостом ходу, ИИП работает на частоте 78 кГц:

Напряжение на первичной обмотке силового трансформатора
Напряжение на первичной обмотке силового трансформатора

Из осциллограмм, кроме того, хорошо видно что на графике отсутствуют какие-либо выбросы, а это несомненно положительно характеризует данный ИИП.

На выходе блока питания, в одном из плеч можно наблюдать такую картину:

Пульсации напряжения на выходе источника питания (в одном из его плеч)
Пульсации напряжения на выходе источника питания (в одном из его плеч)

Пульсации имеют частоту 100 Гц и напряжение пульсаций примерно 0,7 В, что сопоставимо с пульсациями на выходе классического, линейного, не стабилизированного блока питания. Для сравнения привожу осциллограмму, снятую при работе на той же выходной мощности для классического блока питания (емкость конденсаторов 15000 мкФ в плече):

Пульсации напряжения на выходе "классического" источника питания, построенного на базе "большого железного трансформатора"
Пульсации напряжения на выходе "классического" источника питания, построенного на базе "большого железного трансформатора"

Как видно из осциллограмм, пульсации напряжения питания на выходе импульсного блока питания ниже, чем у классического блока питания той же мощности (0,7 В у ИИП, против 1 В у классического блока). Но в отличие от классического блока питания, на выходе ИИП заметен небольшой высокочастотный шум. Тем не менее, каких-либо значительных по величине высокочастотных помех или выбросов - нет. Частота пульсаций напряжения питания на выходе - 100 Гц и обусловлена она пульсацией напряжения в первичной цепи ИИП по шине +310 В. Для еще большего снижения пульсаций на выходе ИИП, необходимо увеличивать емкость конденсатора С9 в первичной цепи блока питания или емкости конденсаторов во вторичной цепи блока питания (эффективнее первое), а для снижения высокочастотных помех - применять на выходе ИИП дроссели с более высокой индуктивностью.

Печатная плата выглядит следующим образом:

Печатная плата источника питания 2161 SE 2 в окне программы Sprint Layot 5
Печатная плата источника питания 2161 SE 2 в окне программы Sprint Layot 5
Печатная плата источника питания 2161 SE 2
Печатная плата источника питания 2161 SE 2

Следующая схема ИИП о которой пойдет речь - 2161 SE 3:

Принципиальная электрическая схема импульсного источника питания 2161 SE 3
Принципиальная электрическая схема импульсного источника питания 2161 SE 3

В готовом виде блок питания собранный по данной схеме выглядит так:

Общий вид собранной платы импульсного источника питания 2161 SE 3
Общий вид собранной платы импульсного источника питания 2161 SE 3

В схеме принципиальных отличий от SE 2 - нет, различия, в основном, касаются печатной платы. В схеме добавились лишь снабберы во вторичных обмотках трансформатора - R7, C22 и R8, C23. Увеличены номиналы затворных резисторов с 22 Ом до 51 Ом. Уменьшен номинал конденсатора C4 с 220 мкФ до 47 мкФ. Резистор R1 собран из четырех резисторов по 0.5 Вт, что позволило снизить нагрев этого резистора и немного удешевить конструкцию т.к. в моих краях четыре полуваттных резистора стоят дешевле одного двухваттного. Но возможность установить один двухваттный резистор осталась. Кроме этого увеличен номинал конденсатора самозапитки до 470 пФ, смысла в этом особого не было, но в качестве эксперимента это было сделано, полет нормальный. В качестве выпрямительных диодов во вторичной цепи применены диоды MUR1560 в корпусе ТО-220. Оптимизирована и уменьшена печатная плата. Габариты печатной платы SE 2 - 153х88 мм, тогда как печатная плата SE 3 имеет габариты - 134х88 мм. Печатная плата выглядит следующим образом:

Печатная плата источника питания 2161 SE 3 в окне программы Sprint Layot 5
Печатная плата источника питания 2161 SE 3 в окне программы Sprint Layot 5
Печатная плата источника питания 2161 SE 3
Печатная плата источника питания 2161 SE 3
Печатная плата источника питания 2161 SE 3
Печатная плата источника питания 2161 SE 3
Печатная плата источника питания 2161 SE 3
Печатная плата источника питания 2161 SE 3

Трансформатор выполнен на сердечнике от компьютерного блока питания - ER35/21/11. Первичная обмотка имеет 45 витков в три провода 0,5 мм, две вторичные обмотки по 12 витков в четыре провода 0,5 мм. Входной и выходные дроссели так же взяты из компьютерного БП.

Первое же включение этого ИИП в сеть показало что снабберы во вторичной цепи блока питания являются явно лишними, они сразу же были выпаяны и далее не использовались. Позже был выпаян и снаббер первичной обмотки, как оказалось от него намного больше вреда чем пользы.

С данного блока питания долговременно удалось снимать мощность 300-350 Вт, кратковременно (не более минуты) данный ИИП может отдавать до 500 Вт, через минуту работы в таком режиме, общий радиатор нагревается до 60 градусов.

Посмотрим осциллограммы:

Напряжение на первичной обмотке силового трансформатора
Напряжение на первичной обмотке силового трансформатора
Напряжение на первичной обмотке силового трансформатора
Напряжение на первичной обмотке силового трансформатора

По прежнему все красиво, прямоугольник почти идеально прямоугольный, выбросов нет. Со снабберами, как не странно, были все не так красиво.

Следующая схема - финальная и наиболее совершенная 2161 SE 4:

Принципиальная электрическая схема импульсного источника питания 2161 SE 4
Принципиальная электрическая схема импульсного источника питания 2161 SE 4

В собранном виде устройство по данной схеме выглядит так:

Общий вид собранной платы импульсного источника питания 2161 SE 4
Общий вид собранной платы импульсного источника питания 2161 SE 4

Как и в прошлый раз, каких либо сильных изменений в схеме не произошло. Пожалуй самое заметное отличие - пропали снабберы, как в первичной цепи, так и во вторичных. Потому-что, как показали мои эксперименты, из-за особенностей работы контроллера IR2161, снабберы только мешают ему работать и попросту противопоказаны. Так же были сделаны другие изменения. Уменьшены номиналы затворных резисторов (R3 и R4), с 51 до 33 Ом. Последовательно с конденсатором самозапитки C7, добавлен резистор R2 для защиты от сверхтоков при зарядке конденсаторов C3 и С4. Резистор R1 по прежнему состоит из четырех полуваттных резисторов, а резистор R6 теперь спрятан под платой и представляет из себя три SMD резистора формата 2512. Тремя резисторами набирается необходимое сопротивление, но не обязательно использовать именно три резистора, в зависимости от требуемой мощности можно использовать один, два или три резистора - это допустимо. Термистор RT1 перенесен со схода ИИП в цель +310В. Остальные измерения касаются лишь разводки печатной платы и выглядит она следующим образом:

Печатная плата источника питания 2161 SE 4 в окне программы Sprint Layot 5
Печатная плата источника питания 2161 SE 4 в окне программы Sprint Layot 5

На печатной плате добавлен зазор безопасности между первичными и вторичными цепями, в наиболее узком месте сделан сквозной пропил в плате.

Печатная плата источника питания 2161 SE 4
Печатная плата источника питания 2161 SE 4
Печатная плата источника питания 2161 SE 4
Печатная плата источника питания 2161 SE 4
Печатная плата источника питания 2161 SE 4
Печатная плата источника питания 2161 SE 4

Трансформатор точно такой же как и в предыдущем блоке питания: выполнен на сердечнике от компьютерного блока питания - ER35/21/11. Первичная обмотка имеет 45 витков в три провода 0,5 мм, две вторичные обмотки по 12 витков в четыре провода 0,5 мм. Входной и выходные дроссели так же взяты из компьютерного БП.

Выходная мощность блока питания осталась прежней - 300-350 Вт в долговременном режиме и 500 Вт в кратковременно режиме (не более минуты). От данного ИИП можно запитывать УМЗЧ с суммарной выходной мощностью до 400 Вт (2х200 Вт в стерео режиме).

Теперь посмотрим осциллограммы на первичной обмотке трансформатора этого импульсного источника питания:

Напряжение на первичной обмотке силового трансформатора
Напряжение на первичной обмотке силового трансформатора
Напряжение на первичной обмотке силового трансформатора
Напряжение на первичной обмотке силового трансформатора

По прежнему все красиво: прямоугольник прямоугольный, выбросов нет.

На выходе одно из плеч блока питания, на холостом ходу, можно наблюдать следующую картину:

Пульсации напряжения на выходе источника питания (в одном из его плеч)
Пульсации напряжения на выходе источника питания (в одном из его плеч)

Как видно на выходе присутствуют ничтожно малый по величине высокочастотный шум с напряжением не более 8 мВ (0,008 В).

Под нагрузкой, на выходе, можно наблюдать уже хорошо знакомые нам пульсации с частотой 100 Гц:

Пульсации напряжения на выходе источника питания (в одном из его плеч)
Пульсации напряжения на выходе источника питания (в одном из его плеч)

При выходной мощности 250 Вт, напряжение пульсаций на выходе ИИП составляет 1,2 В, что учитывая меньшую емкость конденсаторов во вторичной цепи (2000 мкФ в плече, против 3200 мкФ у SE2) и большую выходную мощностью при которой производились измерения, выглядит очень хорошо. Высокочастотная составляющая при данной выходной мощности (250 Вт), так же незначительна, имеет более упорядоченный характер и не превышает 0,2 В, что является хорошим результатом.

Установка порога срабатывания защиты. Порог при котором будет происходить срабатывание защиты задается резистором RCS (R5 - в SE 2, R6 - в SE 3 и SE 4).

Резистор Rcs на принципиальной электрической схеме
Резистор Rcs на принципиальной электрической схеме

Данный резистор может быть как выводным, так и SMD формата 2512. RCS может быть набран из нескольких параллельно соединенных резисторов.
Номинал RCS рассчитывается по формуле:
Rcs = 32 / Pном. Где, Pном - выходная мощность ИИП, при превышении которой сработает защита от перегрузки.
Пример: допустим что нам необходимо чтобы защита от перегрузки срабатывала при превышении выходной мощности 275 Вт. Рассчитываем номинал резистора: Rcs=32/275=0,116 Ом. Можно использовать либо один резистор на 0,1 Ом, либо два резистора по 0,22 Ом включенных параллельно (что в результате даст 0,11 Ом), либо три резистора по 0,33 Ом, так же включенных параллельно (что в результате даст 0,11 Ом).

Теперь настало время затронуть самую интересующую народ тему - расчет трансформатора для импульсного блока питания. По вашим многочисленным просьбам я наконец подробно расскажу как это сделать.

В первую очередь нам потребуется сердечник с каркасом, либо просто сердечник, если это сердечник кольцевой формы (форма R).

Различные типы сердечников
Различные типы сердечников

Сердечники и каркасы могут быть совершенно разной конфигурации, можно применять любою. Я использовал сердечник с каркасом ER35 из компьютерного блока питания. Самое важно чтобы сердечник не имел зазора, сердечники с зазором применять нельзя.

Сердечник трансформатора с зазором и без зазора
Сердечник трансформатора с зазором и без зазора

Далее нам потребуется программа для расчета трансформатора, лучше всего для этих целей подходит программа Lite-CalcIT:

Окно программы Lite-CalcIT
Окно программы Lite-CalcIT

По умолчанию, сразу после запуска программы, вы увидите подобные цифры.
Начиная расчет, первое что мы сделаем - выберем форму и размеры сердечника в верхнем правом углу окна программы. В моем случае форма ER, а размеры 35/21/11.

Размеры сердечника можно измерить самостоятельно, как это сделать, легко понять из следующей иллюстрации:

Обозначения размеров сердечников
Обозначения размеров сердечников

Далее выбираем материал сердечника. Хорошо если вы знаете из какого материала изготовлен именно ваш сердечник, если нет, то ничего страшного, просто выбирайте вариант по умолчанию - N87 Epcos. В наших условиях, выбор материала не окажет существенного влияния на конечный результат.

Следующим шагом выбираем схему преобразователя, она у нас - полумостовая:

-37

В следующей части программы - "напряжение питания", выбираем "переменное" и во всех трех окошках указываем 230В.

Далее тип контроллера: выбираем - "IR2153, SG3525 и им подобные". Частоту преобразователя указываем 40 кГц.

В части "характеристики преобразователя", указываем необходимое нам двухполярное выходные напряжения (напряжение одного плеча) и требуемую выходную мощность ИИП, а так же диаметр провода, которым вы хотите намотать вторичные и первичную обмотки. Кроме этого, выбирается тип используемого выпрямителя - "двухполярн. со средней точкой". Там же ставим галочку "использовать желаемые диаметры" и под "стабилизация выходов" выбираем - "нет". Выбираем тип охлаждения: активное с вентилятором или пассивное без него. В итоге у вас должно получиться что-то подобное:

-38

Реальные значения выходных напряжений, получатся больше чем вы укажите в программе при расчете. В данном случае, при указанном в программе напряжении 2х45 В, на выходе реального ИИП получится примерно 2х52 В, поэтому при расчете рекомендую указывать напряжение меньше необходимого на 3-5 В. Либо указывать необходимое выходное напряжения, но наматывать на один виток меньше чем указано в результатах расчета программы. Выходная мощность не должна превышать 350 Вт (для 2161 SE 4). Диаметр провода для намотки, можно использовать любой какой есть у вас в наличии, необходимо измерить и указать его диаметр. Не стоит наматывать обмотки проводом с диаметром более 0,8 мм, лучше наматывать обмотки используя несколько (два, три и более) тонких проводов, чем один толстый провод.

После всего этого, нажимаем на кнопку "рассчитать" и получаем результат, в моем случае получилось следующее:

-39

Основное внимание обращаем на выделенные красном пункты. Первичная обмотка в моем случае будет состоять из 41 витка, намотанных в два провода диаметром по 0,5 мм каждый. Вторичная обмотка состоит из двух половин по 14 витков, намотанных в три провода диаметром 0,5 мм каждый.

После получения всех необходимых расчетных данных переходим непосредственно к намотке трансформатора.
Тут, как мне кажется, ничего сложного нет. Расскажу как это делаю я. Сначала наматывается первичная обмотка целиком. Зачищается один из концов провода (проводов) и припаивается к соответствующему выводу каркаса трансформатора. После чего начинается намотка. Наматывается первый слой после чего накладывается тонкий слой изоляции. После чего наматывается второй слой и снова накладывается тонкий слой изоляции и таким образом наматывается все необходимое число витков первичной обмотки. Наматывать обмотки лучше всего виток к витку, но можно и косо-криво или просто "абы как", заметной роли это не сыграет. После того, как нужное число витков намотано, откусывается конец провода (проводов), конец провода зачищается и припаивается к другому соответствующему выводу трансформатора. После намотки первичной обмотки, на нее накладывается толстый слой изоляции. В качестве изоляции лучше всего использовать специальную лавсановую ленту:

Лавсановая лента для изоляции обмоток трансформаторов
Лавсановая лента для изоляции обмоток трансформаторов

Такой же лентой изолируют обмотки импульсных трансформаторов компьютерных блоков питания. Эта лента хорошо проводит тепло и имеет высокую термостойкость. Из подручных материалов можно посоветовать использовать: ФУМ ленту, малярный скотч, бумажный пластырь или рукав для запекания разрезанный на длинные полосы. Использоваться для изоляции обмоток ПВХ и матерчатую изоленту, канцелярский скотч, матерчатый пластырь - категорически нельзя.

После того как первичная обмотка намотана и изолированна, переходим к намотке вторичной обмотки. Некоторые наматывают одновременно сразу две половины обмотки, а потом разделяют их, но я же мотаю половинки вторичной обмотки по очереди. Вторичная обмотка мотается таким же образом как и первичная. Сначала зачищаем и припаиваем один конец провода (проводов) к соответствующему выводу каркаса трансформатора, наматываем нужное количество витков, накладывая изоляцию после каждого слоя. Намотав нужное количество витков одной половины вторичной обмотки, зачищаем и припаиваем конец провода к соответствующему выводу каркаса и накладываем тонкий слой изоляции. Начало провода следующей половины обмотки припаиваем к тому же выводу, что и конец предыдущей половины обмотки. Наматываем в том же направлении, такое же количество витков как у предыдущей половины обмотки, накладывая изоляцию после каждого слоя. Намотав нужное количество витков, припаиваем конец провода к соответствующему выводу каркаса и накладываем тонкий слой изоляции. Накладывать толстый слой изоляции после намотки вторичной обмотки не нужно. На этом намотку можно считать оконченной.

После завершения намотки, необходимо вставить сердечник в каркас и склеивать половинки сердечника. Для склейки я использую секундный супер-клей. Слой клея должен быть минимальным чтобы не создавать зазора между частями сердечника. В случае если у вас кольцевой сердечник (форма R), то естественно ничего клеить не придется, но процесс намотки будет менее удобным, отнимет больше сил и нервов. Кроме того кольцевой сердечник менее удобен из-за того, что придется самому создавать и формовать выводы трансформатора, а также продумывать крепление готового трансформатора к печатной плате.

По завершении намотки и сборки трансформатора должно получится что-то такое:

Внешний вид готового силового трансформатора для импульсного источника питания
Внешний вид готового силового трансформатора для импульсного источника питания

Для удобства повествования, добавлю и сюда схему ИИП 2161 SE 4, чтобы кратко рассказать об элементной базе и возможных заменах.

Принципиальная электрическая схема импульсного источника питания 2161 SE 4
Принципиальная электрическая схема импульсного источника питания 2161 SE 4

Пойдем по порядку - от входа к выходу. По входу сетевое напряжение встречается с предохранителем F1, предохранитель может иметь номинал от 3,15 А до 5 А.

Варистор RV1 должен быть рассчитан на 275 В, такой варистор будет иметь маркировку 07K431, но допускается так же использовать вариаторы 10K431 или 14K431. Использовать варистор с более высоким пороговым напряжением тоже можно, но эффективность защиты и подавления помех будет заметно ниже.

Конденсаторы С1 и С2 могут быть как обычные пленочные (типа CL-21 или CBB-21), так и помехоподавляющего типа (например X2) на напряжение 275 В.

Сдвоенный дроссель L1 выпаиваем из компьютерного блока питания или другой неисправной техники. Дроссель можно изготовить самостоятельно намотав 20-30 витков на небольшом кольцевом сердечнике, проводом с диаметром 0,5 - 0,8 мм.

Диодный мост VDS1 может быть любой на ток от 6 до 8 А, например указанный на схеме - KBU08 (8 А) или RS607 (6 А).

В качестве VD4 подойдет любой медленный или быстрый диод с током от 0,1 до 1 А и обратным напряжением не менее 400 В.

R1 может состоять как из четырех полуваттных резисторов по 82 кОм, так и быть одним двухваттным резистором с тем же сопротивлением.

Стабилитрон VD1 должен иметь напряжение стабилизации в диапазоне 13 - 14 В, допускается использовать как один стабилитрон, так и последовательное соединение двух стабилитронов с меньшим напряжения.

С3 и С5 могут быть как пленочными, так и керамическими. С4 должен иметь емкость не более 47 мкФ, напряжение 16-25 В.

Диоды VD2, VD3, VD5 обязательно должны быть очень быстрыми, например - HER108 или SF18.

С6 может быть как пленочным, так и керамическим. Конденсатор С7 должен быть рассчитан на напряжение не менее 1000 В. С9 может быть как пленочным, так и керамическим.

Номинал R6 должен быть рассчитан под требуемую выходную мощность, об том написано выше. В качестве R6 можно использовать как SMD резисторы формата 2512, так и выводные одно- или двух- ваттные резисторы, в любом случае резистор (резисторы) устанавливаются под платой.

Конденсатор С8 должен пленочным (типа CL-21 или CBB-21) и иметь допустимое рабочее напряжение не менее 400 В. С10 электролитический конденсатор на напряжение не менее 400 В, от его емкости зависит величина низкочастотных пульсаций на выходе ИИП.

RT1 - термистор, можно купить, а можно выпаять из компьютерного блока питания, сопротивление его должно быть от 10 до 20 Ом и допустимый ток не менее 3 А.

В качестве транзисторов VT1 и VT2 могут использоваться как указанные на схеме IRF740, так и другие транзисторы со схожими параметрами, например - IRF840, 2SK3568, STP10NK60, STP8NK80, 8N60, 10N60.

Конденсаторы С11 и С13 должны быть пленочными (типа CL-21 или CBB-21) с допустимым напряжением не менее 400 В, их емкость не должна превышать указанных на схеме 0,47 мкФ. С12 и С14 - керамические, высоковольтные конденсаторы на напряжение не менее 1000 В.

Диодный мост VDS2 состоит из четырех диодов включенных мостом. В качестве диодов VDS2 необходимо использовать очень быстрые и мощные диоды, например такие как - MUR1520 (15 А, 200 В), MUR1560 (15 А, 600 В), MUR820 (8 А, 200 В), MUR860 (8 А, 600 В), BYW29 (8 А, 200 В), 8ETH06 (8 А, 600 В), 15ETH06 (15 А, 600 В).

Дроссели L2 и L3 выпаиваются из компьютерного блока питания или изготавливаются самостоятельно. Они могут быть намотаны как на отдельных ферритовых стержнях, так и на общем кольцевом сердечнике. Каждый из дросселей должен содержать от 5 до 30 витков (больше - лучше), проводом с диаметром 1 - 1,5 мм.

Конденсаторы C15, C17, C18, C20 должны быть пленочными (типа CL-21 или CBB-21) с допустимым напряжением 63 В и более, емкость может быть любой, чем больше будет их емкость - тем лучше, тем сильнее подавление высокочастотных помех.

Каждый из конденсаторов обозначенных на схеме как C16 и C19, состоит из двух электролитических конденсаторов по 1000 мкФ 50 В. В вашем случае может потребоваться использовать более высоковольтные конденсаторы.

Внимание! При покупке IRF740 необходимо быть крайне внимательным, чтобы не нарваться на подделку, которые встречаются очень часто, особенно на Aliexpress, для этого важно знать как выглядит поддельный IRF740.

Внешний вид оригинальных и поддельных транзисторов IRF740
Внешний вид оригинальных и поддельных транзисторов IRF740

На иллюстрации сверху, показаны два вида оригинальных IRF740 производства Vishay и производства IR, а также типичная подделка, которая часто встречается на Aliexpress и в других магазинах.

Кроме внешнего вида, подделку от оригинала легко отличить с помощью транзистор-тестера:

Оригинальные и поддельные транзисторы IRF740, установленные в транзистор-тестер
Оригинальные и поддельные транзисторы IRF740, установленные в транзистор-тестер

Если установить в панельку транзистор-тестера оригинальный транзистор, то отображаемое значение емкость будет: C=2,6...2,7 нФ. Подделки имеют гораздо меньший кристалл, чем оригинальный транзистор и поэтому транзистор-тестер, в случае установки в него поддельного транзистора, выдаст другое - меньшее значение емкости: C=0,9...1,5 нФ.

Постойте, но ведь в даташите IRF740 указана емкость 1,4 нФ, почему тогда оригинал должен иметь емкость около 2,7 нФ? Подобный вопрос обязательно должен у кого-нибудь возникнуть. Отвечаю. Емкость, указанная в даташите измерена при совершенно других условиях (напряжение затвор-исток = 0 В, напряжение сток-исток = 25 В, частота = 1 МГц), отличных от тех, при которых измеряет емкость транзистор-тестер, поэтому сравнивать значение емкостей из транзистор-тестера и даташита - просто бессмысленно.

И последнее. Кто-то наверняка сказал: ну и что, что не оригинал, зато дешевле, какая разница?! Хорошо, если бы разница была только в цене, но нет! Оригинальный транзистор - это транзистор, который соответствует всем заявленным производителем параметрам из даташита. Поддельный транзистор - это транзистор, который не соответствует никаким параметрам. По сути, подделка - это другой транзистор. Подделка, на которой написано "IRF740", по своим параметрам может являться чем угодно, но только не IRF740. Часто подделка - это другой, более дешевый и маломощный транзистор, перемаркированный под другой, более дорогой транзистор. Другими словами, по-простому, если собрав ИИП на оригинальных IRF740 вы сможете легко и непринужденно, долговременно снять 300 Вт мощности, а кратковременно и того больше, то собрав тот же ИИП на поддельных "IRF740", вы можете получить фейерверк при попытке снять более 100 Вт, а иногда даже при первом же включении.

И в качестве завершающего аккорда, покажу фотографию, которая отображает эволюцию созданных мною импульсных блоков питания. Каждый следующий ИИП меньше, мощнее и качественнее предыдущего:

Сравнение габаритных размеров различных источников питания (от меньшего к большему): 2161 SE 4, 2161 SE 3, 2161 SE 2, 2153 SE
Сравнение габаритных размеров различных источников питания (от меньшего к большему): 2161 SE 4, 2161 SE 3, 2161 SE 2, 2153 SE

Альтернативные версии печатных плат:

Альтернативная версия печатной платы источника питания 2161 SE 4 в окне программы Sprint Layot 5
Альтернативная версия печатной платы источника питания 2161 SE 4 в окне программы Sprint Layot 5
Альтернативная версия печатной платы источника питания 2161 SE 4 в окне программы Sprint Layot 5 (автор - Дмитрий Новоселецкий)
Альтернативная версия печатной платы источника питания 2161 SE 4 в окне программы Sprint Layot 5 (автор - Дмитрий Новоселецкий)
Внешний вид собранного устройства на плате от Дмитрия Новоселецкого
Внешний вид собранного устройства на плате от Дмитрия Новоселецкого

Фотографии импульсных источников питания, сделанные по данной статье сторонними авторами. Имена, либо ники авторов - указаны в описании соответствующей фотографии.

Импульсный источник питания 2161 SE 4 в исполнении - "Dzmitry45"
Импульсный источник питания 2161 SE 4 в исполнении - "Dzmitry45"
Импульсный источник питания 2161 SE 4 в исполнении - "Sanchos"
Импульсный источник питания 2161 SE 4 в исполнении - "Sanchos"
Импульсный источник питания 2161 SE 4 в исполнении - "Voltamper"
Импульсный источник питания 2161 SE 4 в исполнении - "Voltamper"
Импульсный источник питания 2161 SE 4 в исполнении - Александр Герасимович
Импульсный источник питания 2161 SE 4 в исполнении - Александр Герасимович
Импульсный источник питания 2161 SE 4 в исполнении - Богдан Лазарев
Импульсный источник питания 2161 SE 4 в исполнении - Богдан Лазарев
Импульсный источник питания 2161 SE 4 в исполнении - Вячеслав Гомон
Импульсный источник питания 2161 SE 4 в исполнении - Вячеслав Гомон
Импульсный источник питания 2161 SE 4 в исполнении - Длявер Ашиков
Импульсный источник питания 2161 SE 4 в исполнении - Длявер Ашиков
Импульсный источник питания 2161 SE 4 в исполнении - Егор Токмянин
Импульсный источник питания 2161 SE 4 в исполнении - Егор Токмянин
Импульсный источник питания 2161 SE 4 в исполнении - Семён Динисенко
Импульсный источник питания 2161 SE 4 в исполнении - Семён Динисенко
Импульсный источник питания 2161 SE 4 в исполнении - Юрий Скачков
Импульсный источник питания 2161 SE 4 в исполнении - Юрий Скачков

Перечень используемых радиоэлементов:

-59
-60

Ссылки:
Место первой публикации - сайт "Паяльник" -
https://cxem.net/pitanie/5-345.php

Версия статьи в сообществе Nem0 в ВК -
https://vk.com/@nem0_audio-2161-se

Файлы:
Авторская печатная плата источника питания IR2161 SE 2 -
https://disk.yandex.by/d/YTggqc21xx9klA

Авторская печатная плата источника питания IR2161 SE 3 - https://disk.yandex.by/d/4TawrL9pLwfurg

Авторская печатная плата источника питания IR2161 SE 4 - https://disk.yandex.by/d/HMmc4-MSCFR2jQ

Альтернативная версия печатной платы источника питания IR2161 SE 4 - https://disk.yandex.by/d/FZWCGj4jmwn6zg

Альтернативная версия печатной платы источника питания IR2161 SE 4 (автор - Дмитрий Новоселецкий) - https://disk.yandex.by/d/h1h0ZJTtwIQXzg

Архив с гербер-файлами альтернативной версии печатной платы источника питания IR2161 SE 4 (автор - Дмитрий Новоселецкий) - https://disk.yandex.by/d/vFaT2T74MAj0KA

Дата первой публикации: 2 октября 2017
Дата изменения: 20 июня 2022