Добавить в корзинуПозвонить
Найти в Дзене
Radio-любитель

Блок питания с использованием TL431

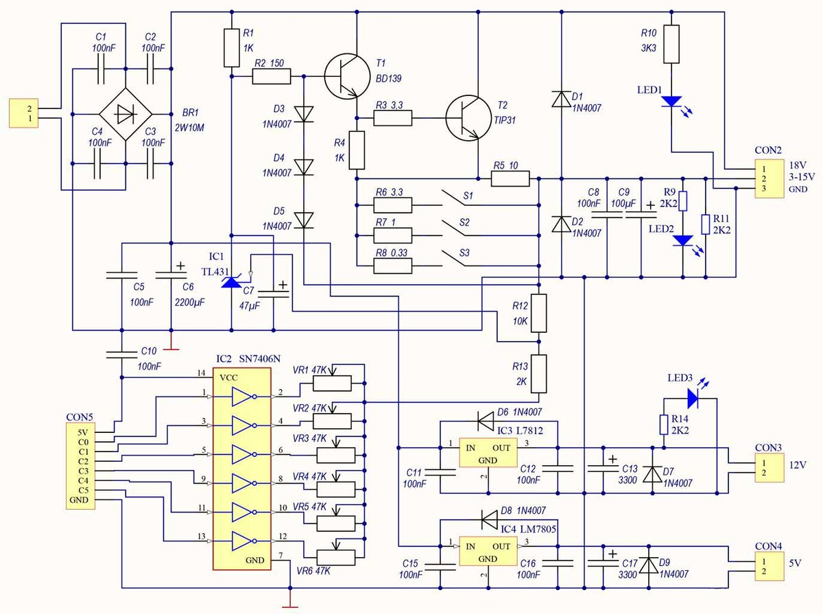
Всем здравствуйте. TL431 и LM431 — это относительно малошумящие, стабильные и недорогие регуляторы. Их можно использовать для создания различных видов источников питания, включая программируемые источники питания, у которых есть в каком-то роде преимущество. Здесь можно программно выбрать выходное напряжение с помощью переключателей. Также есть возможность установить выходное напряжение с помощью цифровых кодов, поступающих с микроконтроллера или от порта персонального компьютера. При этом можем настроить любое выходное напряжение индивидуально при помощи постоянных резисторов или потенциометров до требуемых выходных значений. В данной статье представлен достаточно простой программируемый (ну назовем его так) блок питания, выполненный на TL431 (IC1) и двух биполярных транзисторах BD139 и TIP31 (T1 и T2). В схеме также присутствует инвертор 7406 (IC2), девять диодов 1N4007 (D1 - D9), стабилизатор 12 В 7812 (IC3), стабилизатор 7805 5 В (IC4) и несколько других компонентов. Используя эту

Всем здравствуйте. TL431 и LM431 — это относительно малошумящие, стабильные и недорогие регуляторы. Их можно использовать для создания различных видов источников питания, включая программируемые источники питания, у которых есть в каком-то роде преимущество. Здесь можно программно выбрать выходное напряжение с помощью переключателей. Также есть возможность установить выходное напряжение с помощью цифровых кодов, поступающих с микроконтроллера или от порта персонального компьютера. При этом можем настроить любое выходное напряжение индивидуально при помощи постоянных резисторов или потенциометров до требуемых выходных значений.

Принципиальная схема источника питания
Принципиальная схема источника питания

В данной статье представлен достаточно простой программируемый (ну назовем его так) блок питания, выполненный на TL431 (IC1) и двух биполярных транзисторах BD139 и TIP31 (T1 и T2). В схеме также присутствует инвертор 7406 (IC2), девять диодов 1N4007 (D1 - D9), стабилизатор 12 В 7812 (IC3), стабилизатор 7805 5 В (IC4) и несколько других компонентов. Используя эту схему, на выходе имеем нестабилизированное напряжение 18 В с током до 2 А и от 3 В до 15 В, с током 1 А, которое можно регулировать подачей кода в цифровом виде на вход, как показано в таблице. Также на выходе имеем 12 В и 5 В, с током 1 А стабилизируемого напряжения на разъемах CON3 и CON4, соответственно.

Принципиальная схема источника питания приведена на рисунке в статье. Сетевое питание подается на трансформатор, который понижается напряжение до 18 В подается на мостовой выпрямитель BR1. Конденсатор C6 — основной фильтрующий, емкость которого должна быть не менее 2200 мкФ. Напряжение, создаваемое TL431, регулируется потенциометрами VRx (VR1- VR6) и может быть рассчитано по приведенной ниже упрощенной формуле: Uвых = 2,5 В × (1+R12/(R13+VRx)).

Таким образом, максимальное выходное напряжение (Uoutmax) рассчитывается как:

Uoutmax = 2,5 В × (1 + 10 кОм/2 кОм) = 2,5 В × 6 = 15 В

Потому что в этом случае у нас R12 = 10 кОм, а R13 = 2 кОм. Минимальное выходное напряжение (Uoutmin) рассчитывается как: Uoutmin = 2,5 В × (1 + 10 кОм/ (2 к + 47 кОм) = 2,5 В × 1,2 = 3 В. Поскольку в этом случае R12 = 10 кОм, R13 = 2 -кОм и VRx = 47 кОм. В Таблице показано, как выходные напряжения могут быть установлены с помощью цифровых кодов на разъеме С0 - С5.

Таблица цифрового кода
Таблица цифрового кода

Максимальный выходной ток устанавливается переключателями S1, S2 и S3. Возможный вариант односторонней печатной платы источника питания показан на рисунке, а также расположение компонентов.

Вариант расположения компонентов на плате
Вариант расположения компонентов на плате

Разводка печатной платы
Разводка печатной платы

Транзисторы Т1 и Т2 должны быть размещены на радиаторе. Максимальная рассеиваемая мощность T2 может достигать 30 Вт при минимальном выходном напряжении 2,5 В и максимальном выходном токе 2 А. Мы можем заменить Т1 и Т2 на составной силовой транзистор с рассеиваемой мощностью не менее 75Вт. Регуляторы 7812 и 7805 также лучше установить на небольшие радиаторы. Кроме того, мы можем установить максимальный выходной ток, используя комбинацию трех переключателей S1, S2 и S3 токи соответственно будут таковыми, при S1 = 200-250 мА, S2 = 600-800 мА, S3 = 1А.

-5