Найти в Дзене
Физика жизни

Разбираем задачу термодинамики.

Условие задачи: Кислород в цилиндре под поршнем совершает замкнутый цикл. Из состояния 1 с основными параметрами р1=1,2х105 Па, V1=2,0 л, Т1=300 К газ переходит адиабатически во 2 состояние так, что его объем возрастает вдвое; затем его изобарически нагревают до начальной температуры Т1 и, наконец, изотермически возвращают в исходное состояние. Считая газ идеальным, определить: работу, совершенную газом и поглощенное газом количество теплоты при переходе 2-3. Разбор. Для понимания процесса изобразим его на графике. Здесь: 12- абиабата, 23 – изобара, 31 - изотерма В СИ V1=2*10^-3 м3. Основное уравнение задачи – первый закон термодинамики: Q=ΔU+Aг Для адиабатного процесса 12:Q=0 (по определению адиабаты) и Найдем количество вещества по данным первого состояния через уравнение Менделеева-Клайперона: На участке 31 объем газа уменьшается и там совершается работа над газом.Таким образом, работа газа: Есть вопросы по решению или своя задача? Пиши в комментарии, подписывайся.

Условие задачи: Кислород в цилиндре под поршнем совершает замкнутый цикл. Из состояния 1 с основными параметрами р1=1,2х105 Па, V1=2,0 л, Т1=300 К газ переходит адиабатически во 2 состояние так, что его объем возрастает вдвое; затем его изобарически нагревают до начальной температуры Т1 и, наконец, изотермически возвращают в исходное состояние. Считая газ идеальным, определить: работу, совершенную газом и поглощенное газом количество теплоты при переходе 2-3.

Разбор. Для понимания процесса изобразим его на графике. Здесь: 12- абиабата, 23 – изобара, 31 - изотерма

График цикла задачи
График цикла задачи
В СИ V1=2*10^-3 м3.

Основное уравнение задачи – первый закон термодинамики: Q=ΔU+Aг

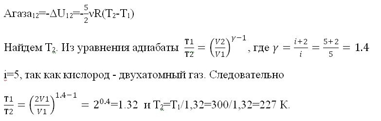
Для адиабатного процесса 12:Q=0 (по определению адиабаты) и

-2

Найдем количество вещества по данным первого состояния через уравнение Менделеева-Клайперона:

-3

На участке 31 объем газа уменьшается и там совершается работа над газом.Таким образом, работа газа:

-4

Есть вопросы по решению или своя задача? Пиши в комментарии, подписывайся.