Добавить в корзинуПозвонить
Найти в Дзене
RADIO INFO

Радиолюбительский ламповый усилитель НЧ мощностью 40 Вт на лампах ECC83 и EL34.

Сегодня мы продолжим говорить о ламповых усилителях и рассмотрим конструкцию лампового усилителя НЧ 40 Вт. Ламповые усилители НЧ пользуются популярностью у ценителей музыки за свой характерный ламповый звук, который по их утверждению не может создать транзисторный усилитель. Ряд ведущих мировых производителей профессиональной аппаратуры, предлагает такие усилители по заоблачным ценам, недоступным простым гражданам. Лет пятьдесят назад подобные устройства широко описывались в радиолюбительской и технической литературе, однако сегодня о них имеется мало информации. Поэтому я решили поднять эту тему, по многочисленным просьбам моих читателей, возможно, что это у кого-то это вызовет ностальгические воспоминания, и даже стимул к проектированию и изготовлению такого усилителя. У меня лично, давно зреет идея собрать себе подобный усилитель, и именно на лампах EL34. Немного из истории Электронные вакуумные лампы появились в начале в начале 20 века и они стали катализатором технического прогрес

Сегодня мы продолжим говорить о ламповых усилителях и рассмотрим конструкцию лампового усилителя НЧ 40 Вт. Ламповые усилители НЧ пользуются популярностью у ценителей музыки за свой характерный ламповый звук, который по их утверждению не может создать транзисторный усилитель. Ряд ведущих мировых производителей профессиональной аппаратуры, предлагает такие усилители по заоблачным ценам, недоступным простым гражданам.

Интегральный ламповый усилитель  стереоусилитель Octave V 70 . мощность 2 х 50 Вт, класс А, двухтактная схема, входы: 5 линейных RCA, XLR, Bypass (RCA), выходы: Pre-Out, линейный, габариты: 451 x 175 x 405 мм, вес 23 кг. Специальная цена 1 001 900 руб. / штука
Интегральный ламповый усилитель стереоусилитель Octave V 70 . мощность 2 х 50 Вт, класс А, двухтактная схема, входы: 5 линейных RCA, XLR, Bypass (RCA), выходы: Pre-Out, линейный, габариты: 451 x 175 x 405 мм, вес 23 кг. Специальная цена 1 001 900 руб. / штука

Лет пятьдесят назад подобные устройства широко описывались в радиолюбительской и технической литературе, однако сегодня о них имеется мало информации. Поэтому я решили поднять эту тему, по многочисленным просьбам моих читателей, возможно, что это у кого-то это вызовет ностальгические воспоминания, и даже стимул к проектированию и изготовлению такого усилителя. У меня лично, давно зреет идея собрать себе подобный усилитель, и именно на лампах EL34.

Немного из истории

Электронные вакуумные лампы появились в начале в начале 20 века и они стали катализатором технического прогресса в развитии радиовещания, электроники, вычислительной техники и другим направлениям начала-середины 20 века. Изобрел электронную вакуумную лампу (триод) американский физик Ли де Форест в 1904 года и за несколько лет он добился значительных успехов в усовершенствовании конструкции электронной вакуумной лампы и расширению сферы ее применения.

С появлением в 1948 году первых транзисторов, они стали вытеснять электронные лампы и в середине 60-х уже большая часть бытовой радиоаппаратуры была уже транзисторах.

В середине 50-х годов прошлого века фирма TESLA стала производить лампу EL34, которая была европейским аналогом американского пентода 6СА7.

-2

В настоящее время подобранную пару таких ламп можно купить приблизительно за 3000 руб

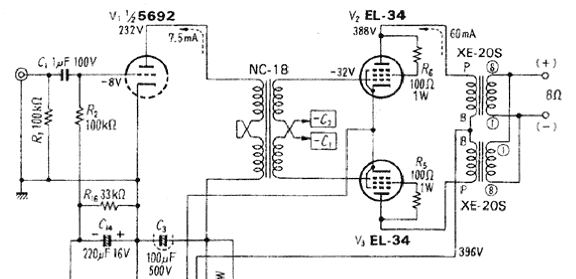
Конструктивной особенностью рассматриваемого сегодня усилителя, является применение в двухтактном выходном каскаде ламп EL34 с питанием анода через обмотки выходного трансформатора.

-3

Входной сигнал подается с конденсатора С1 к сетке первого триода Е1а. После усиления через конденсатор С3 подается на сетку лампы Е2. Через связанные катоды сигнал, подаваемый на второй триод E1b, который работает как инвертор, и далее на сетку лампы Е3. Выходной каскад собран по так называемой ультра-линейной схеме включения пентодов. R13 R14 - резисторы питания экранирующей сетки через отвод от выходного трансформатора. Это даёт некоторое уменьшение гармоник, но небольшим недостатком этой схемы, я бы назвал отсутствие ООС.

Приобретение выходного трансформатора может создать некоторые трудности. Привожу его параметры.

-4

Самые качественные выходные трансформаторы для двухтактных усилителей на лампах EL34 я встречал на сердечниках из стали Grain Oriented Silicon Steel (GOSS) для уменьшения искажений, с использованием эмалированного провода Hitachi (Япония) из бескислородной меди.

На зарубежных сайтах я читал, что такой трансформатор можно реализовать от двух понижающих трансформаторов соединенных последовательно, нужны будут только с первичной обмоткой на напряжение 120В и 230В.

Приблизительно так.

-5

Можно попробовать подобрать трансформаторы на AliExpress

-6

Вид трансформаторов вблизи

-7

Вид трансформаторов снизу

-8

Если хорошо поискать на AliExpress, то можно найти и значительно (в разы) дешевле и в комплекте с силовым трансформатором. Можно сделать вывод, трансформаторы не проблема, а некоторые затраты на комплектацию деталей к усилителю.

Основные параметры лампы EL34

-9

Предельные эксплуатационные данные лампы EL34

-10

Расположение выводов лампы EL34

-11

Основные параметры лампы ECC83

-12

Предельные эксплуатационные данные лампы ECC83

-13

Расположение выводов лампы ECC83

-14

Резисторы R1 - R3, R6, R7, R9. R10 и R15 могут быть мощностью 0,5 Вт, резисторы R11 и R12 должны быть - 5 Вт, остальные резисторы мощностью 1 Вт. Конденсаторы должны быть на напряжения 400 В, за исключением С12 и С13, которые должны быть на напряжении не менее 630 В. Конденсаторы С6 и С7 на напряжения 63 В.

Шасси может быть изготовлено из стального (или алюминиевого) листа

-15

Развертка шасси

-16

Расположение деталей внутри шасси

-17

И в заключении я хотел сразу сказать моим уважаемым критикам, что в данной публикации я не привел полных данных по выходному и сетевому трансформатору, по анодным напряжениям с блока питания и может еще чего. Но если, кто то захочет собрать подобный усилитель (я похожий собирал на 6П3С и собираюсь собрать на лампах EL34), то он легко найдет все недостающие сведения. А вот если у Вас есть, что добавить к этой публикации, пишите в комментариях, все Вам будут очень благодарны.

На этом у меня сегодня все.

Подписывайтесь и следите за новыми публикациям на моем канале.
Важная информация
На дзене сейчас работает рейтинговая система отображения публикаций. Это значит, что если Вы посмотрели мою статью или видео, и не поставили лайк, то они будет меньше отображаться в рекомендательной ленте, и их меньше увидят и ознакомятся с ними Ваши коллеги – радиолюбители. И мой труд донести до Вас интересную и нужную информацию будет пустым и напрасным. Большая просьба не ленитесь, щелкните по значку. А если Вы еще не подписаны, то обязательно подпишитесь на мой
канал, чтобы не пропустить самую важную и нужную информацию для радиолюбителей, и всех тех, кто интересуется техникой и самоделками.

Рекомендую также посмотреть Каталог публикаций моего канала, где Вы найдете статьи по рассмотренной выше теме и множество других материалов, которые могут быть Вам интересны и полезны.

Ставьте лайки, комментируйте, подписывайтесь и заходите на мой канал, есть много интересной и нужной информации для радиолюбителей.