Найти в Дзене
Radio-любитель

Регулятор для активных нагрузок

Всем здравствуйте. Представленный регулятор идеально подходит для электроприборов, где есть необходимость регулировки мощности, например, паяльника, аквариумного нагревателя, лампочки и т.д., где потребляемая мощность не превышает 100Вт. К достоинствам также можно отнести, что может показаться странным, увеличение выходной мощности сверх номинальной регулируемой нагрузки. Недостатком регулятора является возможность управления только активными нагрузками, т.е. не содержащих индуктивность. Еще одним недостатком для некоторых может стать относительно низкая допустимая мощность нагрузки. В данном схемном решении были сделан вывод, согласно которому регулятор будет использоваться для управления нагрузками мощностью до 100Вт, например, паяльником, нагревателем в аквариуме или лампами освещения. Схема шим-регулятора, представлена на рисунке в статье. Регулятор в основном состоит всего из двух узлов, генератора с регулируемым коэффициентом заполнения и ключа. Одним из преимуществ ШИМ-регуля

Всем здравствуйте. Представленный регулятор идеально подходит для электроприборов, где есть необходимость регулировки мощности, например, паяльника, аквариумного нагревателя, лампочки и т.д., где потребляемая мощность не превышает 100Вт. К достоинствам также можно отнести, что может показаться странным, увеличение выходной мощности сверх номинальной регулируемой нагрузки.

Недостатком регулятора является возможность управления только активными нагрузками, т.е. не содержащих индуктивность. Еще одним недостатком для некоторых может стать относительно низкая допустимая мощность нагрузки. В данном схемном решении были сделан вывод, согласно которому регулятор будет использоваться для управления нагрузками мощностью до 100Вт, например, паяльником, нагревателем в аквариуме или лампами освещения.

Принципиальная схема регулятора
Принципиальная схема регулятора

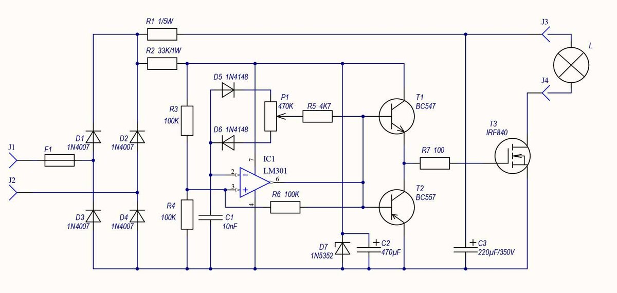
Схема шим-регулятора, представлена на рисунке в статье. Регулятор в основном состоит всего из двух узлов, генератора с регулируемым коэффициентом заполнения и ключа. Одним из преимуществ ШИМ-регуляторов являются минимальные потери мощности по сравнению с линейными регуляторами. Практический пример простого ШИМ-контроллера показан на рисунке выше. ШИМ-контроллер выполнен на доступной элементной базе, которые должны быть в наличии у каждого радиолюбителя. Принципиальная схема регулятора очень простая, в ней использован всего один операционный усилитель.

Основой схемы является генератор, частота генерации которого определяется конденсатором С1 и сопротивлениями потенциометра Р1 и резистора R5. Диоды D5, D6 обеспечивают разделение токов зарядки и разрядки конденсатора С1. Включение в цепь обратной связи потенциометра, работающего как делитель, приводит к тому, что ток изменяется в соотношении, которое получается из приложенных значений резисторов P1 и R5. В приведенной схеме коэффициент равен 1/100 при частоте генерации около 250 Гц. Сигнал с выхода генератора, вывод 6 микросхемы IC1, имеет соответствующую амплитуду для прямого управления затвором полевого МОП-транзистора.

Вариант расположения компонентов на печатной плате
Вариант расположения компонентов на печатной плате

Разводка дорожек на плате
Разводка дорожек на плате

Это решение хоть и очень простое, но имеет определенный недостаток, поэтому был использован простой усилитель тока в виде пары комплементарных транзисторов Т1, Т2. Транзистор T3 выполняет роль ключа. Потери мощности транзистора Т3 при его полном включении минимальны и зависят в основном от величины RDS ON, который в случае с транзистором IRF840 составляет 0.85(Ом).

Решающее влияние на уровень потерь в транзисторе Т3 оказывает мощность, выделяемая в переходных режимах, т.е. при его включении и выключении. Одним из недостатков мощных MOSFET транзисторов является относительно большая емкость между затвором и истоком, которая в случае с транзистором IRF840 составляет 1000-1200пФ. Быстрая перезарядка такой большой емкости не под силу операционному усилителю, отсюда и необходимость использования упомянутого выше усилителя тока.

Операционный усилитель LM301 используемый в регуляторе, может быть любой другой, к примеру LM741. Генератор, выполненный на операционном усилителе IC1, и остальная часть всей схемы питается непосредственно от электросети. Резистор R1 работает как ограничитель импульсного тока, когда схема подключена к электросети. Рабочий цикл генератора и, следовательно, мощность, подаваемая в нагрузку, регулируется потенциометром P1.

Схема ШИМ-регулятора как вариант собрана на односторонней печатной плате, разводка дорожек и расположение элементов также представлены в статье. Этот регулятор напрямую питается от сети 230В, такое решение значительно упростило конструкцию, но требует принятия соответствующих мер безопасности. Регулятор, благодаря своей простоте, не требует настройки, а при сборке без ошибок работает сразу.

-4