Найти в Дзене

Металоискатель (своими руками)

Самый простой металлоискатель (в инете как Пират) на современных компонентах. Немного вводных : срабатывает примерно на ~25-30 см , регулировка чувствительности (фон) и выход под наушники или внешний динамик. Схема ( с изменениями) : Далее ЛУТ : После раскидываем компоненты : Собираем и проверяем : Всё замечательно гудит, идём мотать катушку , все пишут про 20-22 витка на радиус 20см и с параметрами типа в 2 Ом и 406 mH (микрогенри = 0.4 миллигенри) Матаем как угодно ~ 20 витков и вышло : 1.1 Ом = 150 микрогенри (0,15 миллигенри) , хотя рекомендовалось согласно таблице 26 витков (но не играет толком роли) Получаем это: в итоге получаем это : Ссылка на ПП
Оглавление

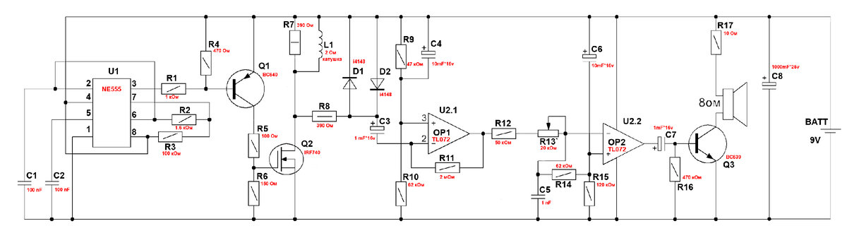
Самый простой металлоискатель (в инете как Пират) на современных компонентах.

Немного вводных : срабатывает примерно на ~25-30 см , регулировка чувствительности (фон) и выход под наушники или внешний динамик.

Схема ( с изменениями) :

Далее ЛУТ :

-2
-3
-4

После раскидываем компоненты :

-5

Собираем и проверяем :

-6

Всё замечательно гудит, идём мотать катушку , все пишут про 20-22 витка на радиус 20см и с параметрами типа в 2 Ом и 406 mH (микрогенри = 0.4 миллигенри)

-7

Матаем как угодно ~ 20 витков и вышло :

-8

1.1 Ом = 150 микрогенри (0,15 миллигенри) , хотя рекомендовалось согласно таблице 26 витков (но не играет толком роли)

Получаем это:

-9

в итоге получаем это :

Ссылка на ПП