Добавить в корзинуПозвонить
Найти в Дзене
УЧИМСЯ САМИ

Детекторы

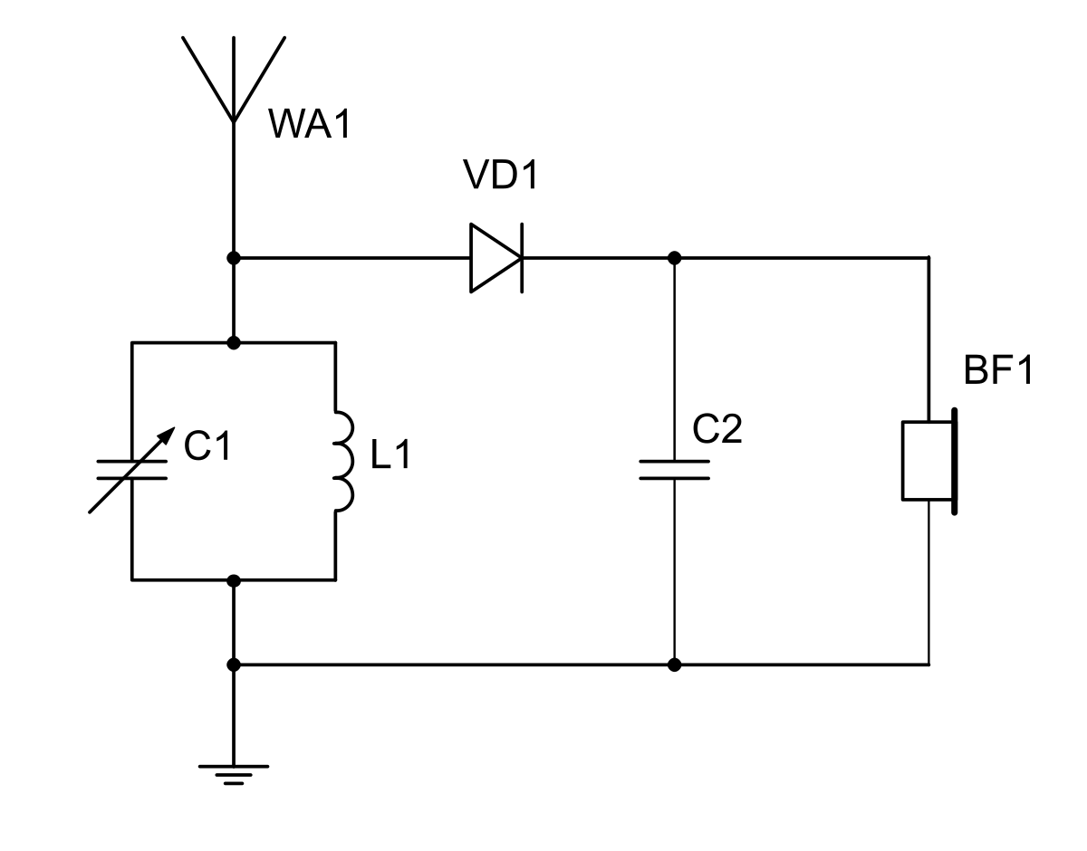
извиняюсь перед читателями за задержку. Схема, которую я хотел вам предложить не удовлетворила требованиям, которые я предъявляю к своим публикациям, так что ее пришлось отменить, а время я потратил. Сейчас я вам еще кое-что расскажу о радиоприеме, что позволит вам подобрать нужные детали для самодельных приемников и убедиться в их годности. Чтобы вам с самого начала иметь какой-то зримый образ, поместим здесь классическую схему детекторного радиоприемника. Здесь все понятно и изложено в школьном учебнике. Наши читатели знают уже и что делать, если сигнал будет дальше усиливаться каким-то УНЧ - вместо наушников поставить в схему резистор - нагрузку детектора. Его сопротивление обычно от 1,5 до 10 кОм. А если мы будем усиливать еще и исходный ВЧ радиосигнал до детектора, то, наверное, будет схема А на рисунке ниже? - Увы, она не заработает. Ведь детектор, по сути, представляет собой выпрямитель. В классическом детекторном приемнике есть путь для постоянной составляющей тока через диод,

извиняюсь перед читателями за задержку. Схема, которую я хотел вам предложить не удовлетворила требованиям, которые я предъявляю к своим публикациям, так что ее пришлось отменить, а время я потратил. Сейчас я вам еще кое-что расскажу о радиоприеме, что позволит вам подобрать нужные детали для самодельных приемников и убедиться в их годности. Чтобы вам с самого начала иметь какой-то зримый образ, поместим здесь классическую схему детекторного радиоприемника.

Здесь все понятно и изложено в школьном учебнике. Наши читатели знают уже и что делать, если сигнал будет дальше усиливаться каким-то УНЧ - вместо наушников поставить в схему резистор - нагрузку детектора. Его сопротивление обычно от 1,5 до 10 кОм.

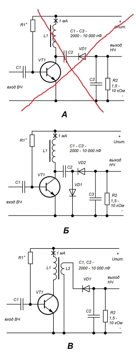
А если мы будем усиливать еще и исходный ВЧ радиосигнал до детектора, то, наверное, будет схема А на рисунке ниже? - Увы, она не заработает. Ведь детектор, по сути, представляет собой выпрямитель. В классическом детекторном приемнике есть путь для постоянной составляющей тока через диод, катушку контура и наушники (или резистор нагрузки вместо них). А здесь путь постоянному току прегражден конденсатором С2. Как только он зарядится до напряжения питания плюс максимальное напряжение сигнала, ток прекратится.

Фрагменты схем приемников прямого усиления с детекторами.
Фрагменты схем приемников прямого усиления с детекторами.

Самый популярный в несложных приемниках способ получить работающий детектор показан на рисунке Б. Положительная полуволна идет через диод VD1, отрицательная - через VD2. Кстати, данная схема работает с удвоением напряжения, то есть напряжение на выходе (за вычетом потерь на диодах) будет вдвое выше исходного ВЧ напряжения. Смотрите, соедините диоды последовательно, а не встречно! Еще один способ показан на рисунке В. Его достоинство - в возможности, подобрав соотношение числа витков обмоток ВЧ трансформатора L1, L2, наилучшим образом согласовать детектор с выходом усилителя.

Конденсатор на выходе детектора обычно емкостью 2000 - 6800 пФ (пикофарад). На длинных волнах ее иногда увеличивают до 10000 пФ (0,01 мкФ) Этого достаточно, чтобы сгладить ВЧ пульсации, но еще не вызывает закатывания высокочастотной части звукового сигнала. Впрочем, если пожертвовать звонкостью звука в пользу более высокой помехоустойчивости, то емкость можно еще удвоить. Вообще-то, если у вас наушники подключены прямо к детектору, то можно и вообще без конденсатора, но при дальнейшем усилении он необходим. Иначе не сглаженные остатки ВЧ сигнала вызовут характерные помехи, а то и возбуждение усилителя. Обратите также внимание, что и емкости на входе усилителей ВЧ столь же малы, тогда как для низкочастотного сигнала от микрофона нам требовалось ставить никак не меньше 1 мкФ. Для прохода высоких частот малые емкости достаточны, зато в приемник не пролезут НЧ наводки, например гудение 50 Гц от электросети.

Еще пару слов на тот случай, если вам придется собирать что-то подобное, чтобы иметь возможность услышать новости по радио. Наличие катушки дросселя на выходе усилителя ВЧ опасно, так как может возникнуть обратная связь между ним и входным контуром приемника. Можно расположить эти катушки перпендикулярно друг другу, но чаще всего радиолюбители применяют другой способ - наматывают их на кольцах из феррита наружным диаметром около 7 мм. Неудобно наматывать, но зато магнитное поле такой катушки замкнуто в ферритовом кольце-магнитопроводе. Мотают обычно проводом в 0,1 мм диаметром, на длинных волнах число витков может доходить до 300. На средних волнах - 50 - 100 витков. На коротких - несколько десятков витков, а диаметр провода и диаметр кольца берут уже немного побольше.

-3

Также обратите внимание, что такой усилитель нельзя настроить по половине питания - падение напряжения на катушке всегда будет очень мало. Поэтому здесь обычно включают миллиамперметр в разрыв коллекторной цепи и устанавливают ток около 1 мА путем подбора сопротивления резистора R1. Такие детали, которые нужно подбирать, на схемах обычно помечают звездочкой.

Не всегда сигнал детектора сглаживают до нескольких килогерц звукового сигнала. Иной раз, поставив емкий конденсатор, его сглаживают до десятых долей секунды. Например, если вы делаете себе милливольтметр (прибор для измерения напряжения слабых переменных сигналов), то имеет смысл так сгладить сигнал, чтобы его изменения соответствовали быстроте реакции стрелки прибора. В вещательных приемниках обычно используется двойное сглаживание - сначала получают звуковой сигнал, а потом дальнейшим сглаживанием - сигнал для управления системой АРУ - автоматической регулировкой усиления. уменьшающей усиление при слишком сильных сигналах, и делающей громкость более постоянной.

Но есть небольшая проблема - в детекторах надо использовать диоды из германия, а не более популярного сейчас кремния. Годятся старые советские Д1, Д2, Д9, Д18, Д20, Д310, Д311, ГД507. Если советский антиквариат, да еще сохранившийся в исправном состоянии, вам недоступен, то можно заказать на Али 1N34. Когда-то автор, заимев в дополнение к тестеру еще и вольтметр на 0,5 В, аккуратно снял характеристики нескольких диодов. Как видите, некоторые германиевые диоды превосходно работают уже при 0,25 В, тогда как кремниевый Д223 только-только начинает открываться при напряжении вдвое большем.

-4

Однако большинство высокочастотных или импульсных диодов представляют собой этакое стеклянное рисовое зернышко с выводами, и на них их тип не подписан. А ведь в таком же конструктивном исполнении выпускают и кремниевые диоды, и даже маломощные стабилитроны.

У диодов Д2 тип диода и его полярность были выштампованы на одном из его ленточных выводов, у диодов в корпусе, как у Д311 все было написано на корпусе. На современных импортных диодах цветные кольца наносят на корпус обычно около минусового выхода.
У диодов Д2 тип диода и его полярность были выштампованы на одном из его ленточных выводов, у диодов в корпусе, как у Д311 все было написано на корпусе. На современных импортных диодах цветные кольца наносят на корпус обычно около минусового выхода.

Как же определить, что за деталь перед тобой, ведь пытаться ориентироваться на цветную маркировку детали из неизвестной страны, неизвестной фирмы, неизвестных годов выпуска - дело почти безнадежное. Но ведь у нас же дома собралась уже целая физическая лаборатория! Так что определимся сами, собрав эту простую схему:

-6

Заодно убедимся в исправности диодов, для паяных б/у деталей это нелишне, да и полярность определим, если в ней есть какие-то сомнения. Эта схема измеряет падение напряжения на диоде, при токе, определяемом сопротивлением резистора. Будем подключать к ее клеммам диоды в обеих полярностях. Понятно, что при обратной полярности падение напряжения на резисторе будет малым, а на диоде напряжение будет близко к источнику питания. Если какой-то диод показывает такое высокое напряжение в обоих направлениях - он имеет внутренний обрыв, перегорел. В прямом же направлении исправный диод дает падение 0,4 В и ниже, если он германиевый, и 0,5 - 1 В, если он кремниевый. Если диод дает падение ниже 1 В в обоих направлениях, то он также негоден - пробит. Кремниевый диод, показывающий положенное падение в прямом направлении, а в обратном - ниже питания, но выше 2,4 В, скорее всего, является низковольтным стабилитроном.

Само собой, в предложенных схемах вы можете с полным успехом использовать вместо полупроводниковых диодов лампу-диод. Благо, что уже знакомая вам 6Х2П не слишком громоздка и содержит сразу 2 диода. Надо будет только обеспечить лампе накальное питание.

Ламповый детектор можно сделать и на триоде.

-7

Автор рекомендовал бы левую схему, тем более, что как-то ее с успехом попробовал. R1 берется довольно большим сопротивлением в 200 - 500 кОм (вы не забыли, что одним из достоинств ламп является высокое входное сопротивление?), C1 - очень малой емкости - 50 - 150 пФ. Подтверждаю, схема нормально работает именно в этих пределах, превышать не следует. C2 - 1000 - 2000 пФ (пикофарад). Детектирование в сеточном детекторе происходит на "переходе" катод-сетка, ведь он представляет собой, фактически, лампу-диод с односторонней проводимостью. В то же время, усилительные свойства триода никуда не деваются, так что на выходе мы получим низкочастотный сигнал большей мощности, нежели исходный высокочастотный. Подобное совмещение функций очень ценится конструкторами ламповой аппаратуры, ведь каждая лишняя лампа - это заметное повышение энергопотребления, массы и габаритов устройства. Например, радиотехники старых времен частенько применяли лампы с 5-ю, а то и с 7-ю(!) сетками, которые работали в супергетеродинных приемниках одновременно и гетеродином, и смесителем.

Нечто подобное сейчас делается на транзисторах, ведь кристаллы микросхем делаются только из кремния, германиевый диод туда не воткнешь. Возможно, и читателям придется делать что-то подобное, если под рукой не окажется германиевых диодов. Входная характеристика транзистора подобна диоду, так что этот порог нечувствительности убирают напряжением смещения. Именно напряжением, а не током смещения, который мы в наших усилителях пропускали через базу с помощью единственного резистора. Поэтому здесь ставят делитель напряжения. В усилителях мы наполовину открывали транзистор, чтобы напряжение на его коллекторе составляло половину питания. В детекторе же нам нужно только лишь подвести напряжение смещения к моменту начала открытия транзистора.

Транзисторный детектор. Напряжение смещения транзистора устанавливается подстроечным резистором R2.
Транзисторный детектор. Напряжение смещения транзистора устанавливается подстроечным резистором R2.

В итоге транзистор будет не усиливать сигнал, а "обрезать" его, открываясь только на одну полуволну. А конденсатор в коллекторной цепи, так же, как и в диодном детекторе, будет сглаживать продетектированное напряжение. Впрочем, в итоге усиление сигнала по мощности тоже будет иметь место. Кстати, схема лампового анодного детектора (она на рисунке справа) работает по такому же принципу.

Важно хорошо подобрать напряжение смещения. При слишком малом - падает чувствительность и растут искажения. При слишком большом - каскад начинает не столько детектировать, сколько усиливать ВЧ сигнал в неизменном виде, а потом бесполезно спускать его на землю через С2. Так что если ваш приемник будет питаться от батарей с их меняющимся по мере разрядки напряжением, то есть смысл подумать о стабилизации этого напряжения.