Добавить в корзинуПозвонить
Найти в Дзене
Timon Kong

WS2811 против WS2812B

Обзор WS2811 Распиновка WS2811 WS2811 представляет собой 3 выходных канала, специально предназначенных для схем драйверов светодиодов. Он включает в себя интеллектуальную защелку данных цифрового порта и схему усиления усиления сигнала, а также прецизионный внутренний осциллятор и программируемый выходной преобразователь постоянного тока напряжением 12В. Для снижения пульсаций источника питания 3 выходных канала имеют функцию задержки включения. Микросхема WS2811 Гибкая светодиодная лента является наиболее часто производимым продуктом WS2811. Эта лента может быть легко использована в освещении фасадов, настенном освещении, подсветке, праздничном (рождественском и т.д.) освещении, освещении сцены, освещении лестницы, освещении витрины, освещении потолка и т.д. Она также может быть использована в качестве автомобильной подсветки. Обзор WS2812B Распиновка WS2812B WS2812B это интеллектуальный управляемый светодиодный источник света, который объединяет схему управления и RGB-чип в корпусе и
Оглавление

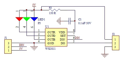
Обзор WS2811

Распиновка WS2811

WS2811 представляет собой 3 выходных канала, специально предназначенных для схем драйверов светодиодов. Он включает в себя интеллектуальную защелку данных цифрового порта и схему усиления усиления сигнала, а также прецизионный внутренний осциллятор и программируемый выходной преобразователь постоянного тока напряжением 12В. Для снижения пульсаций источника питания 3 выходных канала имеют функцию задержки включения.

-2

Микросхема WS2811

Гибкая светодиодная лента является наиболее часто производимым продуктом WS2811. Эта лента может быть легко использована в освещении фасадов, настенном освещении, подсветке, праздничном (рождественском и т.д.) освещении, освещении сцены, освещении лестницы, освещении витрины, освещении потолка и т.д. Она также может быть использована в качестве автомобильной подсветки.

Обзор WS2812B

-3

Распиновка WS2812B

WS2812B это интеллектуальный управляемый светодиодный источник света, который объединяет схему управления и RGB-чип в корпусе из 5050 компонентов. WS2812B В светодиоды встроена ИС, которая обеспечивает связь по однопроводному интерфейсу.  Она включает интеллектуальную защелку данных цифрового порта и схему перестройки сигнала для усиления преобразователя.

Различия в мощности между WS2811 и WS2812B

Светодиодная микросхема WS2811 работает от напряжения 12 В. Чип WS2812B, с другой стороны, требует только 5 В. Если вы используете светодиодную ленту с большим количеством светодиодов, вы увидите большое падение напряжения вдоль ленты, что означает, что последние несколько светодиодов на дальнем от платы конце ленты будут иметь более низкое напряжение.

Например, предположим, что в вашей ленте 30 светодиодов, а падение напряжения вблизи конца составляет 2 В. Если вы используете микросхему WS2811, то последние несколько светодиодов в такой ситуации получат примерно 10В. Для светодиода, рассчитанного на работу при 12 В, это еще нормально. С другой стороны, если вы используете WS2812B, который работает при 5 В, падение напряжения составит 3 В вместо заявленных 5 В. Это огромное снижение напряжения.

Различия в управляемых светодиодах между WS2811 и WS2812B

WS2811 управляет не одним светодиодом. Вместо этого он управляет тремя светодиодами в кластере. Это означает, что вы не можете управлять ими на гранулярности менее трех светодиодов.

С другой стороны, каждый WS2812B может управлять одним светодиодом. Если вам нужна гранулярность управления 1 светодиодом, вместо WS2811 следует использовать WS2812B.

Различия в энергопотреблении между WS2811 и WS2812B

Поскольку WS2811 работает при напряжении 12 В, он потребляет гораздо больше энергии. Модель WS8212Bс другой стороны, может работать при значительно меньшем энергопотреблении, поскольку использует напряжение 5 В.

Плюсы и минусы WS2811 и WS2812B

Плюсы WS8211

Он работает от напряжения 12 вольт. В результате он может управлять большим количеством светодиодов в ленте.

Простота использования при работе с массовыми светодиодными регуляторами.

Минусы WS8211

Одновременно он может управлять только тремя светодиодами. В результате, нижний уровень гранулярности управления - три светодиода. Из-за работы от 12 В он потребляет гораздо больше энергии.

Плюсы WS8212B

Можно управлять отдельными светодиодами.

Гранулярность управления светодиодами составляет 1 светодиод.

Более низкое энергопотребление.

Работа WS2811/WS2812B зависит от передачи данных, согласованных с очень жестким временным интервалом. Преимущество WS2812B в том, что производство o проще и, следовательно, дешевле, а каждый RGB-светодиод занимает гораздо меньше места на лентах.

Минусы WS8212B

Поскольку она работает от напряжения 5 В, падение напряжения становится заметным по мере увеличения количества светодиодов в ленте.

Производитель WS2811/WS2812B

Компания WorldSemi была основана в 2007 году, мы работаем как ведущий специалист по светодиодам в области проектирования ИС для постоянного тока светодиодных драйверов IC, чип драйвер светодиодов, мы признаны в качестве разработки и поставки продукции светодиодного освещения лидера отрасли, и мы расширили предложения для включения светодиодных ленточных фонарей, светодиодных точечных светильников и светодиодных контроллеров и т.д. Как оригинальный производитель продуктов серии WS28xx (WS2801S, WS2811, WS2812, WS2812B, WS2813, WS2818....), WorldSemi с его передовым оборудованием, первоклассный технический персонал, и строгая система управления качеством и высококачественное обслуживание для клиентов доверие и поддержку. Команда WorldSemi уверена, что высокая производительность, супер качество и конкурентоспособная цена нашей продукции удовлетворит ваши требования.