Найти в Дзене
Radio-любитель

Линейный стабилизатор напряжения с защитой

Всем здравствуйте. Если нам нужен блок питания, способный обеспечить регулируемое стабилизированное напряжение примерно от 5 В до максимального 22-24 В и выходным током до 7 - 10 А с дополнительным регулируемым ограничителем тока, то эта схема в самый раз то, что нужно. Этот блок питания оснащен ограничением по току, который ступенчато устанавливается на несколько значений, а именно 500 мА, 1, 2, 3, 5 и 7 А, но можно сделать и плавное ограничение. Многие могут заметить зачем такие сложности, да и еще схемотехника довольно старовата и еще в добавок это линейный источник. Много раз отвечал на такие вопросы, иногда бывает очень полезно иметь линейный источник питания с ограничением тока, хотя бы до 5 А. Сейчас, конечно, огромный выбор импульсных лабораторных источников питания вот, к примеру такой, его характеристики сами говорят за себя, довольно неплохие. Принципиальная схема представлена на рисунке выше. Начнем с тороидального силового трансформатора T1 вторичная обмотка рассчитана на

Всем здравствуйте. Если нам нужен блок питания, способный обеспечить регулируемое стабилизированное напряжение примерно от 5 В до максимального 22-24 В и выходным током до 7 - 10 А с дополнительным регулируемым ограничителем тока, то эта схема в самый раз то, что нужно. Этот блок питания оснащен ограничением по току, который ступенчато устанавливается на несколько значений, а именно 500 мА, 1, 2, 3, 5 и 7 А, но можно сделать и плавное ограничение.

Многие могут заметить зачем такие сложности, да и еще схемотехника довольно старовата и еще в добавок это линейный источник. Много раз отвечал на такие вопросы, иногда бывает очень полезно иметь линейный источник питания с ограничением тока, хотя бы до 5 А. Сейчас, конечно, огромный выбор импульсных лабораторных источников питания вот, к примеру такой, его характеристики сами говорят за себя, довольно неплохие.

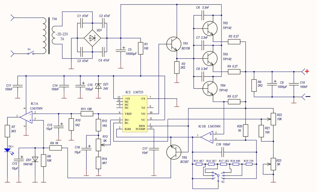
Принципиальная схема стабилизатора напряжения
Принципиальная схема стабилизатора напряжения

Принципиальная схема представлена на рисунке выше. Начнем с тороидального силового трансформатора T1 вторичная обмотка рассчитана на выходное напряжение 20-22 В при токе не менее 7 А, больше только приветствуется. Далее напряжение выпрямляется диодным мостом RS1( можно применить на на ток 15-20 ампер с запасом, и обратное напряжение к примеру 200 вольт), затем сглаживается конденсатором С5 на 10 000 мкф. Это напряжение непосредственно подается на коллекторы транзисторов TR2, TR3 и ТР4. Оно же используется для питания микросхемы IC2, достаточно многим известной LM723, стабилизированным напряжением 24 В, которое стабилизированно стабилитроном DZ1.

Как показано на схеме, потенциометр R22, подключенный к выводу 4 микросхемы IC2, позволяет изменять величину выходного напряжения. Поворачивая этот потенциометр в сторону R23 (соединенного на общий провод), мы получаем максимальное стабилизированное напряжение на выходе, а поворачивая его в сторону R3, R4 и R5, минимальное стабилизированное напряжение. С другой стороны, подстроечный резистор R23, включенный последовательно с этим потенциометром, позволяет нам установить значение максимального напряжения, которое мы хотим иметь на выходе. Чтобы определить значение минимального напряжения, которое мы имеем на выходе, мы используем подстроечный резистор R13, вывод которого, как показано на схеме, подключен к выводу 5 микросхемы IC2.

Вид на монтаж платы
Вид на монтаж платы

Разводка печатной платы
Разводка печатной платы

Вид сторона установки деталей
Вид сторона установки деталей

Небольшой итог, схема имеет два подстроечного резистора (R13 и R23) и потенциометр R22, подстроечным резистором R13 регулируется минимальное выходное напряжение, а резистор R23 для регулировки максимального напряжения, на выходе, а потенциометр R22 используется для изменения выходного напряжения между этими двумя значениями.

Может возникнет вопрос, что хорошего в ограничении значения выходного напряжения. К примеру, мы хотим использовать эту схему для постоянного питания преобразователя на 12 В, и можем установить минимальное значение на 10 В с помощью R13 а максимальное значение на 14 В с помощью R23, чтобы окончательно выставить выходное напряжение до 12 В при помощи резистора R22. Таким образом, мы будем уверены, что даже в случае случайного поворота потенциометра R22 напряжение, питающее преобразователь, не выйдет за пределы, что может привести к выходу его из строя.

Далее с вывода 10 микросхемы 723, управляющее напряжение подается на транзистор TR1, который, в свою очередь, управляет транзисторами TR2, TR3 и TR4. Стабилизированное напряжение снимается через мощные резисторы 0,27 Ом 10 Вт (R3, R4 и R5), которое подается на выходные клеммы.

Вариант исполнения в корпусе
Вариант исполнения в корпусе

Работа операционных усилителей IC1-A и IC1-B, LM358, операционный усилитель IC1-B, неинвертирующий вход которого подключен к выходу источника питания, а инвертирующий вход с резистора R5 установлены в ограничителе тока, чтобы защитить питающую цепь и сам источник питания от возможного короткого замыкания или перегрузки.

Шестипозиционный переключатель S2 позволяет нам выбирать следующие значения максимального тока, а именно пол. 1 = макс. 0,5 A, пол. 2 = макс. 1 A, пол. 3 = макс. 2 A, пол. 4 = макс. 3 A, пол. 5 = макс. 5 A, пол. 6 = макс. 7 А примерно. Поэтому, если нам нужно запитать схему, потребляющую ток менее 1 А, устанавливаем переключатель S2 в положение 2.

Небольшое примечание, если ток, потребляемый нагрузкой, по какой-либо причине превышает максимальный ток, выбранный с помощью переключателя S2, микросхема будет снижать выходное напряжение до тех пор, пока не будет достигнут максимальный ток, и более того, это сигнализируется зажиганием светодиода DL1. Напряжение на выходе операционного усилителя IC1-B подается на вывод 2 микросхемы IC2, и, как только его значение превышает 0,7 В, напряжение на выводе 3 IC2 автоматически ограничивает потребляемый ток до максимального значения установленного переключателя S2.

Выходные транзисторы на радиаторе с резисторами и диодным мостом
Выходные транзисторы на радиаторе с резисторами и диодным мостом

Если мы изменим положение переключателя S2, мы изменим только коэффициент усиления операционного усилителя IC1-B, чтобы всегда получать на его выходе напряжение 0,7 В для каждого положения переключателя. Также, когда напряжение между выводами 2 и 3 IC2 достигает 0,7 В, PNP-транзистор TR5 открывается и подает положительное напряжение на неинвертирующий вывод операционного усилителя IC1-A, который с включением светодиода DL1, информирует нас о срабатывании защиты.

Вариант платы под силовые транзисторы
Вариант платы под силовые транзисторы

Поэтому, если на выходе произойдет короткое замыкание, источник питания немедленно перейдет в защиту, доведя напряжение до минимального уровня и ограничив выходной ток до значения, выбранного с помощью переключателя S2. После устранения короткого замыкания источник питания автоматически возвращается в исходное состояние. Предположим, мы установили переключатель S2 на максимальный ток 1 А, нагрузка, которую мы подключаем, имеет меньшее потребление. Может случиться так, что при включении светодиод DL1 начинает подмигивать доли секунды, а потом гаснет.

Это совершенно нормально, так как если на входе питаемой нагрузки стоят электролитические конденсаторы большой емкости, то последние будут кратковременно потреблять большой ток в момент их заряда, чем и объясняется кратковременное срабатывание защиты. Однако, как только ток возвращается в норму и падает ниже предела, выбранного с помощью S2, защита снимается и, следовательно, отключается DL1 и источник работает стабильно.

-8