Добавить в корзинуПозвонить
Найти в Дзене
Илья 'Nem0' Стельмах

Импульсный источник питания на базе IR2153. Второе издание (SE)

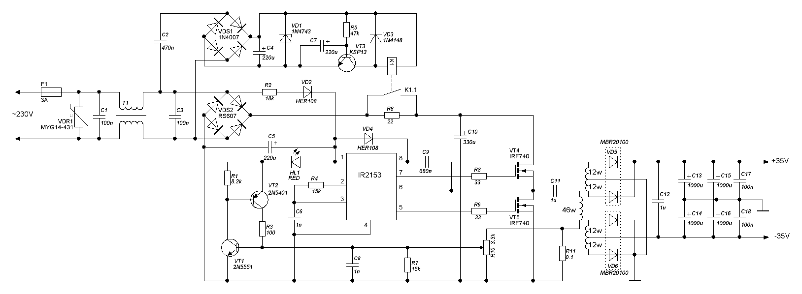
Данный источник питания обладает следующими достоинствами: Основные технические характеристики (авторского варианта ИИП): Для увеличения выходного напряжение выше чем +/- 45 В, необходимо заменить выходные диоды VD5 и VD6 на более высоковольтные. На входе блока питания, сразу после предохранителя, установлен варистор, который предназначен для защиты от повышения напряжение в сети. При аварии, сопротивление варистора резко падает и происходит короткое замыкание, в следствии которого сгорает предохранитель F1, тем самым размыкая цепь. Управляющая часть источника питания является стандартной и взята прямиком из даташита IR2153. Микросхема IR2153 запитывается непосредственно от сети, через диод и гасящий резистор, а не как это обычно делают - после основного выпрямителя, от шины +310 В. Используемый автором способ запитки имеет сразу несколько преимуществ: Схема источника питания оснащена плавным пуском, который необходим для того, чтобы ограничить пусковой ток при включении ИИП в сеть. Пу
Общий вид собранной платы источника питания на базе IR2153
Общий вид собранной платы источника питания на базе IR2153

Данный источник питания обладает следующими достоинствами:

  • Защита от перегрузок и короткого замыкания как в первичной обмотке импульсного трансформатора, так и во вторичных цепях;
  • Схема плавного пуска;
  • Варистор на входе ИИП защищает от повышение сетевого напряжения;
  • Простая и доступная схема.
Принципиальная электрическая схема источника питания на базе IR2153
Принципиальная электрическая схема источника питания на базе IR2153

Основные технические характеристики (авторского варианта ИИП):

  • Номинальная выходная мощность - 200 Вт;
  • Кратковременная выходная мощность - 300Вт;
  • Рабочая частота - 50 кГц;
  • Выходное напряжение - +/- 35 В.

Для увеличения выходного напряжение выше чем +/- 45 В, необходимо заменить выходные диоды VD5 и VD6 на более высоковольтные.

На входе блока питания, сразу после предохранителя, установлен варистор, который предназначен для защиты от повышения напряжение в сети. При аварии, сопротивление варистора резко падает и происходит короткое замыкание, в следствии которого сгорает предохранитель F1, тем самым размыкая цепь.

Управляющая часть источника питания является стандартной и взята прямиком из даташита IR2153.

Микросхема IR2153 запитывается непосредственно от сети, через диод и гасящий резистор, а не как это обычно делают - после основного выпрямителя, от шины +310 В. Используемый автором способ запитки имеет сразу несколько преимуществ:

  • Ниже рассеиваемая мощность на гасящем резисторе, что снижает выделение тепла и повышает общий КПД схемы;
  • Обеспечивает более низкий уровень пульсаций напряжения питания микросхемы IR2153 (в сравнении с питание от шины +310 В).

Схема источника питания оснащена плавным пуском, который необходим для того, чтобы ограничить пусковой ток при включении ИИП в сеть. Пусковой ток ограничивается резистором R6. Через данный резистор течет ВЕСЬ ток источника питания, этим же током заряжается основная емкость С10 по первичной стороне блока питания. Процесс зарядки данной емкости происходит в течении пары секунд. Когда зарядка ее завершена и ток потребления снизился до номинального значения, происходит замыкание контактов реле К1, контакты которого шунтируют резистор R6, тем самым выводят R6 из цепи.

Кроме того, схема ИИП включает в себя: защиту от перегрузок и КЗ. Защита может быть настроена на любой необходимый ток срабатывания с помощью подстроечного резистора - R10. О срабатывании защиты свидетельствует свечение индикаторного светодиода HL1. При активной защите, в аварийном состоянии ИИП может находится сколько угодно долго, при этом он потребляет из сети минимальный по величине ток.

В авторской версии, защита настроена на срабатывание при потреблении от источника питании мощности 300 Вт и более, что гарантирует то, что ИИП не будет перегружен и не выйдет из строя в результате перегрева.

В качестве датчика тока в схеме используются резисторы, включенные последовательно с первичной обмоткой импульсного трансформатора. При КЗ или перегрузке, когда падение напряжения на R11 достигает заданной величины, такой величины при котором на базе VT1 напряжение станет больше приблизительно 0,6 В, сработает триггер защиты и питание микросхемы будет шунтировано на землю. В свою очередь, это отключает драйвер и весь источник питания в целом.

В авторском варианте источника питания, трансформатор намотан на магнитопроводе ETD29 от Epcos. Первичная обмотка намотана проводом 0,8 мм2, 46 витков. Все четыре вторичные обмотки намотаны тем же проводом, по 12 витков каждая.

Для увеличение выходной мощности источника питания необходимо использовать магнитопровод трансформатора с большей габаритной мощностью и обмотками, намотанными проводом большего сечения. Для установки другого трансформатора придется изменить рисунок печатной платы.

Таким образом тестировался данный источник питания на полной мощности:

Процесс испытания авторского источника питания на полной мощности
Процесс испытания авторского источника питания на полной мощности

В качестве нагрузки использовались четыре керамических, проволочных резистора мощностью 25 Вт каждый, погруженные в емкость с водопроводной водой. После часа прохождения тока через такую воду все примеси всплывают наверх и чистая вода превращается в бурую, ржавую жижу. Вода усиленно испарялась и за час испытаний нагрелась практически до кипения.

Вода необходима для отвода тепла от мощных резисторов, если кто не понял.

Нагрузочные резисторы в емкости с водой
Нагрузочные резисторы в емкости с водой

При долговременной работе на резисторы, при выходной мощности 200 Вт, температура трансформатора источника питания не превысила 45 градусов Цельсия.

Внимание! При покупке IRF740 необходимо быть крайне внимательным, чтобы не нарваться на подделку, которые встречаются очень часто, особенно на Aliexpress, для этого важно знать как выглядит поддельный IRF740.

Внешний вид оригинальных и поддельных транзисторов IRF740
Внешний вид оригинальных и поддельных транзисторов IRF740

На иллюстрации сверху, показаны два вида оригинальных IRF740 производства Vishay и производства IR, а также типичная подделка, которая часто встречается на Aliexpress и в других магазинах.

Кроме внешнего вида, подделку от оригинала легко отличить с помощью транзистор-тестера:

Оригинальные и поддельные транзисторы IRF740, установленные в транзистор-тестер
Оригинальные и поддельные транзисторы IRF740, установленные в транзистор-тестер

Если установить в панельку транзистор-тестера оригинальный транзистор, то отображаемое значение емкость будет: C=2,6...2,7 нФ. Подделки имеют гораздо меньший кристалл, чем оригинальный транзистор и поэтому транзистор-тестер, в случае установки в него поддельного транзистора, выдаст другое - меньшее значение емкости: C=0,9...1,5 нФ.

Постойте, но ведь в даташите IRF740 указана емкость 1,4 нФ, почему тогда оригинал должен иметь емкость около 2,7 нФ? Подобный вопрос обязательно должен у кого-нибудь возникнуть. Отвечаю. Емкость, указанная в даташите измерена при совершенно других условиях (напряжение затвор-исток = 0 В, напряжение сток-исток = 25 В, частота = 1 МГц), отличных от тех, при которых измеряет емкость транзистор-тестер, поэтому сравнивать значение емкостей из транзистор-тестера и даташита - просто бессмысленно.

И последнее. Кто-то наверняка сказал: ну и что, что не оригинал, зато дешевле, какая разница?! Хорошо, если бы разница была только в цене, но нет! Оригинальный транзистор - это транзистор, который соответствует всем заявленным производителем параметрам из даташита. Поддельный транзистор - это транзистор, который не соответствует никаким параметрам. По сути, подделка - это другой транзистор. Подделка, на которой написано "IRF740", по своим параметрам может являться чем угодно, но только не IRF740. Часто подделка - это другой, более дешевый и маломощный транзистор, перемаркированный под другой, более дорогой транзистор. Другими словами, по-простому, если собрав ИИП на оригинальных IRF740 вы сможете легко и непринужденно, долговременно снять 300 Вт мощности, а кратковременно и того больше, то собрав тот же ИИП на поддельных "IRF740", вы можете получить фейерверк при попытке снять более 100 Вт, а иногда даже при первом же включении.

Авторская печатная плата:

Авторская печатная плата со стороны деталей
Авторская печатная плата со стороны деталей
Авторская печатная плата со стороны дорожек
Авторская печатная плата со стороны дорожек

Габариты печатной платы 188х88 мм.

Перечень используемых радиоэлементов:

-9
-10

Ссылки:
Место первой публикации - сайт "Паяльник" - https://cxem.net/pitanie/5-271.php

Версия статьи в сообществе Nem0 в ВК - https://vk.com/@nem0_audio-ir2153se

Файлы:
Авторская печатная плата источника питания IR2153 SE -
https://disk.yandex.by/d/rWwzEyhjYnMJCg

Дата первой публикации: 2 августа 2013
Дата изменения: 19 мая 2022