Найти в Дзене

Коэффициент пульсации освещённости

Поговорим о коэффициенте пульсации освещенности (КП). Коэффициент пульсации - одна из характеристик определяющая качество искусственного освещения. Рассчитать коэффициент пульсации можно благодаря замеру уровня освещённости с фиксацией минимального, среднего и максимального значения освещённости. Далее идет расчет по специальной формуле, где Емакс и Емин – максимальное и минимальное значение освещенности за период её колебания; Еср – среднее значение освещенности за этот же период. Для определения коэффициента пульсации светодиодных ламп используют процентный эквивалент. Согласно ГОСТ Р 54945–2012 пульсация светодиодных ламп должна измеряться специальным прибором с измерительным преобразователем излучения. Коэффициент пульсации освещенности на рабочих поверхностях является качественным показателем освещенности, нормируется согласно СП 52.13330.2011. Как правило, нормы коэффициента пульсации зависят от характера зрительной работы, и колеблется в пределах 10-20%. #ратеп #освещение #све

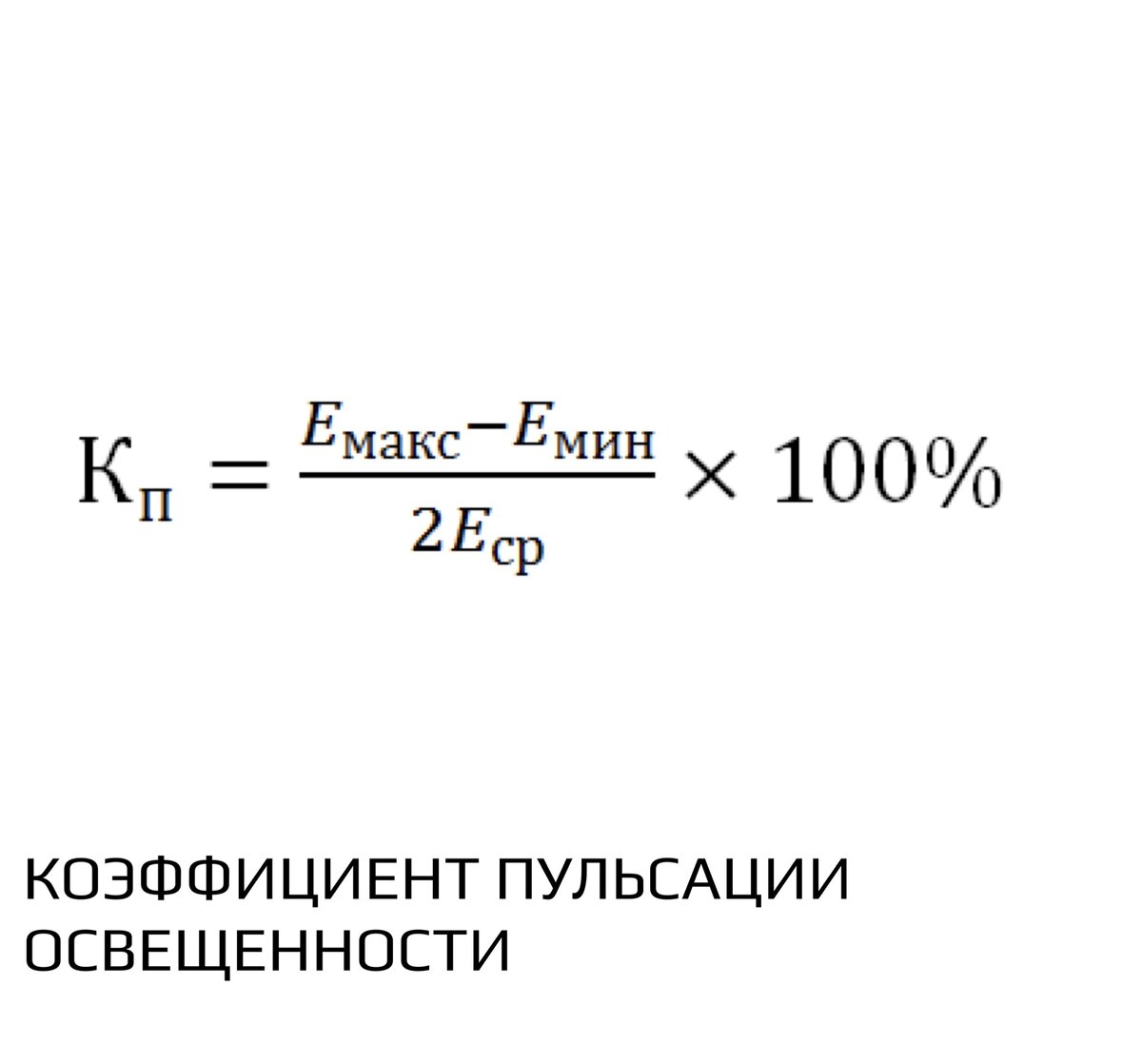
Поговорим о коэффициенте пульсации освещенности (КП).

Коэффициент пульсации - одна из характеристик определяющая качество искусственного освещения. Рассчитать коэффициент пульсации можно благодаря замеру уровня освещённости с фиксацией минимального, среднего и максимального значения освещённости. Далее идет расчет по специальной формуле, где Емакс и Емин – максимальное и минимальное значение освещенности за период её колебания; Еср – среднее значение освещенности за этот же период.

Для определения коэффициента пульсации светодиодных ламп используют процентный эквивалент. Согласно ГОСТ Р 54945–2012 пульсация светодиодных ламп должна измеряться специальным прибором с измерительным преобразователем излучения. Коэффициент пульсации освещенности на рабочих поверхностях является качественным показателем освещенности, нормируется согласно СП 52.13330.2011. Как правило, нормы коэффициента пульсации зависят от характера зрительной работы, и колеблется в пределах 10-20%.

#ратеп #освещение #свет #светодиодное освещение