Найти в Дзене
Radio-любитель

Автоматика для освещения

Всем здравствуйте. Тема на мой взгляд немного заезженная, но опубликую еще на мой взгляд простую схему, которая позволяет включить и выключить электрическое освещение или других потребителей в зависимости от освещения. В уличном освещении, мы знаем, насколько полезно, чтобы лампы управлялись автоматикой, которая включает их в нужное время и вовремя выключает, но также и, прежде всего, системой, способной включать освещение, когда того требуют условия освещенности, выключение утром, когда рассвело. Это фотореле или как иногда еще называют «сумеречный выключатель», названный так, потому что он срабатывает в сумерках, включая лампы, когда солнечного или дневного света уже недостаточно. Представленная схема в основном представляет собой светочувствительный переключатель и может использоваться не только для управления лампами, но и для подачи электрического сигнала в системе домашней автоматизации для открытия или закрытия жалюзи и других устройств, которые, например, должны быть открыты в

Всем здравствуйте. Тема на мой взгляд немного заезженная, но опубликую еще на мой взгляд простую схему, которая позволяет включить и выключить электрическое освещение или других потребителей в зависимости от освещения.

В уличном освещении, мы знаем, насколько полезно, чтобы лампы управлялись автоматикой, которая включает их в нужное время и вовремя выключает, но также и, прежде всего, системой, способной включать освещение, когда того требуют условия освещенности, выключение утром, когда рассвело. Это фотореле или как иногда еще называют «сумеречный выключатель», названный так, потому что он срабатывает в сумерках, включая лампы, когда солнечного или дневного света уже недостаточно.

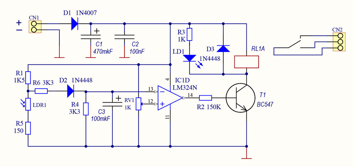
Представленная схема в основном представляет собой светочувствительный переключатель и может использоваться не только для управления лампами, но и для подачи электрического сигнала в системе домашней автоматизации для открытия или закрытия жалюзи и других устройств, которые, например, должны быть открыты в светлое время суток и закрыты в темное. Принципиальная схема представлена на рисунке.

Схема фотореле
Схема фотореле

Схема простая, представляет собой операционный усилитель, включенный как компаратор, и фоторезистор, который нам нужен для определения уровня освещенности и исполнительным механизмом, в нашем случае представляет собой небольшое реле. Для обнаружения уровня освещенности используется фоторезистор с маркировкой LDR1, который имеет максимальное сопротивление в темноте (около 1 МОм) и минимальное (несколько сотен Ом) при воздействии освещения. Эта прерогатива позволяет нам определять уровень освещенности на основе значения сопротивления, то есть путем установки фоторезистора в делитель напряжения.

Использование делителя, позволяет компаратору, с помощью которого мы определяем порог напряжения, соответствующий определенному значению освещенности, при котором реле должно срабатывать. Включение в цепь подстроечного резистора RV1 для установки опорного напряжения компаратора оставляет нам свободу действия в определении уровня яркости, при котором должен срабатывать выключатель.

Но давайте посмотрим, как это работает в деталях, предположив, что начинаем с состояния полной темноты, в этом случае сопротивление, фоторезистора LDR1, намного выше, чем сопротивление R1 и R5, поэтому напряжение, присутствующее в делителе, образованным резисторами с R1 и R6, примерно равно напряжению, после диода D2, и, следовательно, то же самое, что возникает на неинвертирующем входе.

Если движок подстроечного резистора RV1 находится ближе к общей шине, то на инвертирующем входе операционного усилителя присутствует напряжение ниже, чем на неинвертирующем, поэтому выход компаратора переходит в высокий логический уровень и открывает транзистор T1, коллектор проводит ток и одновременно питает катушку реле и индикатор R3/LD1, заставляя светодиод загораться (тем самым сигнализируя об активации реле) и подачи питание на реле RL1.

Возможный вариант печатной платы
Возможный вариант печатной платы

Вид платы
Вид платы

Когда освещенность увеличивается, напряжение, на резисторе R6 начинает падать из-за того, что сопротивление фоторезистора начинает постепенно уменьшаться по отношению к интенсивности освещенности. И в определенный момент вход оказывается на более низком потенциале, чем установленный уровень инвертирующего входа движком подстроечного резистора RV1 и компаратор переходит в состояние низкого логического выхода, и транзистор Т1 закрывается. Теперь светодиод гаснет, и реле отключается.

Точка, в которой реле находится под напряжением и включается светодиод, устанавливается с помощью подстроечного резистора RV1. Приближение движка к земле уменьшает напряжение, при котором компаратор возвращается в состояние покоя, и поэтому требуется, достаточно хорошее освещение, чтобы отключить реле. При этом, наоборот, если движок потенциометра находится ближе к питанию, для срабатывания реле фоторезистор должен иметь более высокое значения сопротивления и, следовательно, достаточно затемнен.

Из схемы нужно отметить, что диод D2 (служит для подачи напряжения через резистор R6 на компаратор, препятствуя разрядке конденсатора C3 через него) установлен для получения вместе с конденсатором C3 своего рода антидребезговой цепи.

Вариант включения
Вариант включения

Важно, чтобы фотореле не включалось (или выключалось) при возникновении очень короткого изменения освещения или при переходе от темного времени к светлому и наоборот у реле возникает (дребезг), потому что компаратор многократно переключается, так как значение сопротивления, принятое фоторезистором, меняется. Этой ситуации также можно было бы избежать с помощью положительной обратной связи, создавая тем самым гистерезис (т. е. с двумя разными порогами переключения). Для работы схемы требуется постоянное напряжение, желательно стабилизированное от 9 до 12 вольт при токе порядка 30 миллиампер.

-5