Добавить в корзинуПозвонить
Найти в Дзене
HamRadio

Плавный пуск с переключателем

Всем здравствуйте. Приведенная схема, позволяющая включать и отключать нагрузку. А ограничение пускового тока мощных электрических устройств, таких как двигатели и трансформаторы, снижает риск срабатывания защиты от перегрузки по току (предохранителей или автоматических выключателей). Эта схема позволяет ограничить ток, протекающий через подключенную к нему нагрузку на короткое время после его включения. Это достигается включением в цепь резисторов. Через некоторое время эти резисторы автоматически закорачиваются, и нагрузка может работать на полную мощность. Нагрузку можно включить с помощью небольшого выключателя, гальванически изолированного от сети. На плате установлено реле, способное пропускать большой ток, а переключатель управляет его катушкой. Кроме того, в отличие от других схем плавного пуска, эта схема имеет простую защиту от перегрева для резисторов. При возникновении такой ситуации схема переходит в режим ожидания, и пользователь информируется об этом свечением соответств

Всем здравствуйте. Приведенная схема, позволяющая включать и отключать нагрузку. А ограничение пускового тока мощных электрических устройств, таких как двигатели и трансформаторы, снижает риск срабатывания защиты от перегрузки по току (предохранителей или автоматических выключателей).

Эта схема позволяет ограничить ток, протекающий через подключенную к нему нагрузку на короткое время после его включения. Это достигается включением в цепь резисторов. Через некоторое время эти резисторы автоматически закорачиваются, и нагрузка может работать на полную мощность. Нагрузку можно включить с помощью небольшого выключателя, гальванически изолированного от сети.

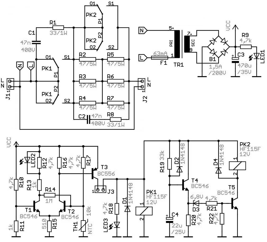
На плате установлено реле, способное пропускать большой ток, а переключатель управляет его катушкой. Кроме того, в отличие от других схем плавного пуска, эта схема имеет простую защиту от перегрева для резисторов. При возникновении такой ситуации схема переходит в режим ожидания, и пользователь информируется об этом свечением соответствующего светодиода. Это исключает риск выхода из строя устройства. Принципиальная схема плавного пуска представлена ​​на рисунке.

Схема плавного пуска
Схема плавного пуска

Исполнительная часть состоит из двух реле и шести соединенных между собой силовых резисторов. Реле PK1 подключает нагрузку к сети. Его контакты соединены параллельно, чтобы увеличить их допустимую нагрузку по току. После срабатывания реле PK1 ток к нагрузке протекает через резисторы R2 ... R7 с общим сопротивлением 31,3 Ом, таким образом, ток ограничивается значением не более 7,3А. Такой ток позволяет двигателю или трансформатору стартовать, но, конечно, не вызовет срабатывания защиты от перегрузки по току.

Прототип устройства был собран на двухсторонней печатной плате размером 110 × 90 мм, разводка дорожек и компоновка расположения элементов представлена на рисунке.

Расположение компонентов и разводка печатной платы
Расположение компонентов и разводка печатной платы

Монтажные отверстия расположены в 3 мм от края платы. Рекомендуется припаять термистор TH1 после пайки резисторов R2… R7 на такой высоте, чтобы он находился на половине высоты корпуса этих резисторов - зажат между ними. Стоит улучшить его тепловой контакт с этими резисторами, приклеить на них теплопроводным клеем. Собранная плата представлена на фото.

Вид на монтаж печатной платы
Вид на монтаж печатной платы

Устройство не требует тщательной настройке и практически сразу готов к работе. Требуется особое внимание и осторожность, ведь на плате есть элементы, гальванически связанные с сетью. Подключаем сетевой источник питания 230 В к клеммам разъема J1, а нагрузку, для которой мы хотим ограничить пусковой ток (например, трансформатор), - к J2. После включения питания должен загореться только диод LED1, что свидетельствует о наличии сетевого напряжения.

Если нагрузка должна быть подключена, клеммы разъема J3 должны быть закорочены и оставаться закороченными, пока нагрузка работает. О этом сигнализирует свечение диода LED3. Во-первых, реле PK1 сразу сработает после замыкания клемм J3, а PK2 - второй позже. При перегреве пусковых резисторов R2… R7, что может произойти после многократного включения и выключения нагрузки (последовательность «плавного пуска» происходит после каждого включения нагрузки), загорается диод LED2. В этом случае разъем J3 будет неактивен, замыкание его клемм не включит реле. Только после того, как резисторы остынут (о чем сигнализирует погасание светодиода 2), система будет работать нормально.

-4