Добавить в корзинуПозвонить
Найти в Дзене
Дружелюбный философ

Неравенства в ЕГЭ: приятные равносильности, о которых не рассказывают в школе

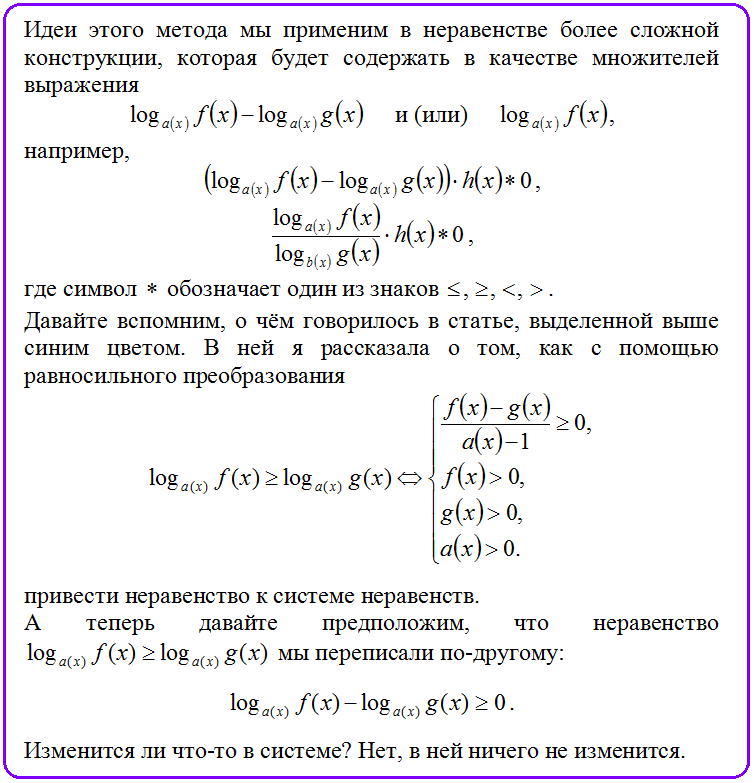
Доброго времени суток, уважаемые читатели! Сегодня я хочу рассказать Вам о некоторых равносильных преобразованиях в заданиях ЕГЭ по математике по теме "Неравенства", о которых учителя частенько умалчивают на занятиях. Я покажу интересные неравенства и решу их с помощью равносильных преобразований очень быстро. В статье "Упрощённый метод решения логарифмического неравенства с переменным основанием - вызов "старой" школе" я рассказала о том, как легко решается логарифмическое неравенство с переменным основанием. Заметим, что даже если основание - это постоянная величина, указанная схема решения "работает" и в этом случае. А теперь последнее преобразование, о котором я уже упоминала в моей статье "20 схем с решениями задач с неизвестным под знаком модуля (особенно рекомендую сдающим ЕГЭ и ОГЭ)". Применяйте рассмотренные схемы и решайте неравенства легко и с удовольствием! Вы находитесь на дружелюбном канале. Уважайте себя. С уважением, автор. #егэ по математике #математика профиль #репети

Доброго времени суток, уважаемые читатели! Сегодня я хочу рассказать Вам о некоторых равносильных преобразованиях в заданиях ЕГЭ по математике по теме "Неравенства", о которых учителя частенько умалчивают на занятиях. Я покажу интересные неравенства и решу их с помощью равносильных преобразований очень быстро.

В статье "Упрощённый метод решения логарифмического неравенства с переменным основанием - вызов "старой" школе" я рассказала о том, как легко решается логарифмическое неравенство с переменным основанием. Заметим, что даже если основание - это постоянная величина, указанная схема решения "работает" и в этом случае.

-2
Начало решения примера 1
Начало решения примера 1
Продолжение решения примера 1
Продолжение решения примера 1
Окончание решения примера 1
Окончание решения примера 1
-6
Начало решения примера 2
Начало решения примера 2
Продолжение решения примера 2
Продолжение решения примера 2
Продолжения решения примера 2
Продолжения решения примера 2
Окончание решения примера 2
Окончание решения примера 2
-11
-12
-13
-14
Начало решения примера 6
Начало решения примера 6
Окончание решения примера 6
Окончание решения примера 6

А теперь последнее преобразование, о котором я уже упоминала в моей статье "20 схем с решениями задач с неизвестным под знаком модуля (особенно рекомендую сдающим ЕГЭ и ОГЭ)".

-17
-18

Применяйте рассмотренные схемы и решайте неравенства легко и с удовольствием!

Вы находитесь на дружелюбном канале.

Уважайте себя. С уважением, автор.

#егэ по математике #математика профиль #репетитор по математике #школьная математика #математические задачи

-19