Найти в Дзене
Записки Бойфренда

Исследование мультивибратора на операционном усилителе.

МВ - одно из самых распространенных устройств среди импульсной техники. Они могут изготавливаться на основе интегрального таймера или компаратора. В данной статье будет рассмотрен самый простейший вариант МВ на операционном усилителе (МВ на ОУ). Вот его схема МВ: Как мы видим из схемы, основа работы МВ - время задающая цепочка из конденсатора и резистора R, и положительная обратная связь (резистивный делитель R1 и R2). Изменяя емкость конденсатора, а также номинал резистора R, можно менять длительность и частоту выходного сигнала Кстати, иногда к резистору R1 подключают управляющее напряжение, которое смещает выходную характеристику на величину этого напряжения. (Напоминаю, что выходная характеристика имеет вид гистерезиса) Проведя моделирование в программе MathLab, я получил следующие данные. Для удобства поместил все в табличку. Частоту, длину импульса а также период считал по следующим формулам: Быстро оформив два массивчка в Маткаде получил следующие зависимости Построенные зависи

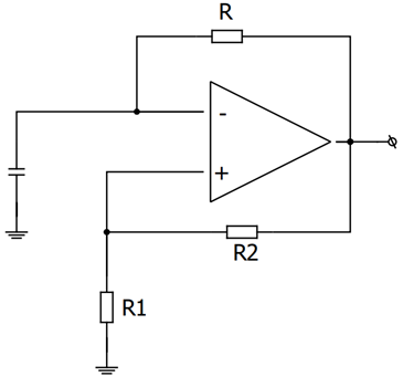
МВ - одно из самых распространенных устройств среди импульсной техники. Они могут изготавливаться на основе интегрального таймера или компаратора. В данной статье будет рассмотрен самый простейший вариант МВ на операционном усилителе (МВ на ОУ).

Вот его схема МВ:

Как мы видим из схемы, основа работы МВ - время задающая цепочка из конденсатора и резистора R, и положительная обратная связь (резистивный делитель R1 и R2).

Изменяя емкость конденсатора, а также номинал резистора R, можно менять длительность и частоту выходного сигнала

Кстати, иногда к резистору R1 подключают управляющее напряжение, которое смещает выходную характеристику на величину этого напряжения. (Напоминаю, что выходная характеристика имеет вид гистерезиса)

Проведя моделирование в программе MathLab, я получил следующие данные. Для удобства поместил все в табличку.

-2

Частоту, длину импульса а также период считал по следующим формулам:

-3

Быстро оформив два массивчка в Маткаде получил следующие зависимости

-4

Построенные зависимости частоты генерируемого импульсного сигнала от величины сопротивления резистора и ёмкости конденсатора времязадающей цепи мультивибратора. Частота уменьшается как с увеличением сопротивления, так и с увеличением ёмкости. Что логично, если посмотреть на формулу ТАУ.

Для наглядности, я смоделировал осциллограммы.

Емкость 10 наноФарад:

-5

Емкость 6,8 наноФарад:

-6

Сопротивление 100 килоОм:

-7

Сопротивление 50 килоОм:

-8

Выше уже отметил, что с изменением времязадающей цепочки меняется частота сигнала, выше представлены экспериментальные доказательства)))

Надеюсь, что статья оказалась для вас полезной. Я не углублялся в принцип работы самого МВ, так как про него написано очень много книг. Причем написано гораздо лучшим языком, чем у меня)

Пишите вопросы, постараюсь ответить