Добавить в корзинуПозвонить
Найти в Дзене
Radio-любитель

Пробник короткозамкнутых витков

Всем здравствуйте. Если, к примеру мы изготавливаем силовые трансформаторы, или занимаемся ремонтом электродвигателей, возможно делаем дроссели для фильтров, бывает вероятность, что можно поцарапать изоляционный лак провода. Если несколько витков замкнуты накоротко, мы никогда не можем это узнать. Итак, чтобы обнаружить эти возможные дефекты, все, что нам нужно сделать, это собрать устройство, схема которого представлена на рисунке. Лично я не встречал промышленных приборов, которые, способны определить, есть ли в обмотке короткозамкнутые витки, возможно просто не придавал этому значение. Именно по этой причине и предлагается сделать эту конструкцию, которая может быть очень полезна всем тем, кто наматывает трансформаторы или дроссели для фильтров. Если на конце стержня у нас будет короткое замыкание между проводами, (простыми словами короткозамкнутое кольцо) как только стержень прибора войдет внутрь, сработает зуммер. Для изготовления этой схемы использовалась одна микросхема и два тр

Всем здравствуйте. Если, к примеру мы изготавливаем силовые трансформаторы, или занимаемся ремонтом электродвигателей, возможно делаем дроссели для фильтров, бывает вероятность, что можно поцарапать изоляционный лак провода. Если несколько витков замкнуты накоротко, мы никогда не можем это узнать. Итак, чтобы обнаружить эти возможные дефекты, все, что нам нужно сделать, это собрать устройство, схема которого представлена на рисунке.

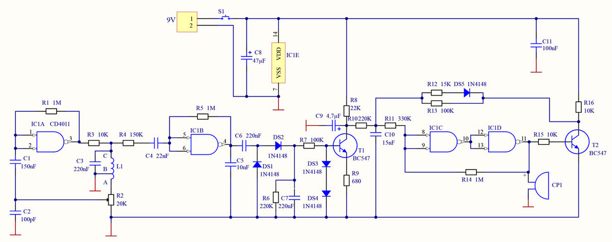
Принципиальная схема пробника
Принципиальная схема пробника

Лично я не встречал промышленных приборов, которые, способны определить, есть ли в обмотке короткозамкнутые витки, возможно просто не придавал этому значение. Именно по этой причине и предлагается сделать эту конструкцию, которая может быть очень полезна всем тем, кто наматывает трансформаторы или дроссели для фильтров. Если на конце стержня у нас будет короткое замыкание между проводами, (простыми словами короткозамкнутое кольцо) как только стержень прибора войдет внутрь, сработает зуммер.

Для изготовления этой схемы использовалась одна микросхема и два транзистора. Для описания его работы можно начать с первого каскада, содержащегося внутри микросхемы 4011, включенного в качестве генератора. При том количестве витков, которое рекомендуется намотать на ферритовый стержень L1, удается получить частоту примерно 6000 Гц с амплитудой 1 В. Регулируемый потенциометр R2, подключенный к точке A L1, позволяет найти начальную стадию генерации. Полученный сигнал подается через конденсатор C4 на второй элемент IC1-B, включенный в качестве каскада усиления. На его выходе мы получаем сигнал примерно 6 В, который через конденсатор C6 подает на детектор, выполненный на диодах DS1 и DS2 для получения постоянного напряжения примерно 5 В.

Внешний вид платы в сборе
Внешний вид платы в сборе

Через резистор R7, в свою очередь, это напряжение поступает на базу транзистора T1, BC547. При этом напряжении транзистор остается открытым, а его коллекторная цепь соединяет резисторы R8 и R10 с землей, таким образом блокируя каскад генератора, собранный из двух других элементов IC1-C, и IC1-D, и транзистора T2, также BC547. Когда ферритовый стержень тестера полностью вводится в обмотку, содержащую один или несколько короткозамкнутых витков, IC1-A перестает генерировать, сигнал больше не проходит через детектор на диодах DS1, и транзистор T1 закрывается. При этом напряжение на его коллекторе составляет примерно 9 В (логический уровень 1).

Это напряжение, поступающее на вход IC1-C, приводит к активации генератора и генерируется сигнал с частотой 1 кГц, воспроизводимый пьезоэлектрическим преобразователем. Каскад генератора, состоящий на элементах IC1-C и IC1-D, являющийся ГУН (генератор управляемый напряжением), мы получаем низкочастотный сигнал, когда феррит нашего устройства приближается к катушке, имеющей один или несколько витков короткого замыкания, и более высокую частоту, когда стержень полностью помещен внутрь этой катушки. Для питания всей схемы используется батарея на 9 В.

Разводка печатной платы
Разводка печатной платы

О практической реализации, основной частью конструкции является намотка катушки. Катушка наматывается на ферритовом стержне (можно применить от старого радиоприемника) необходимо намотать 220 витков провода диаметром 0,15 мм с отводом от 25 витка. Получается если точка А катушки у нас подключается к потенциометру вот от этой точки мотаем 25 витков и делаем петлю (это и будет у нас отвод) далее продолжаем наматывать до получения оставшегося количества. Чтобы обмотки не сползали, их можно зафиксировать кусочком малярного скотча или клея.

-4