Добавить в корзинуПозвонить
Найти в Дзене
Мария Верхова

Энергия

Энергия — скалярная физическая величина, являющаяся единой мерой различных форм движения и взаимодействия материи, мерой перехода движения материи из одних форм в другие. Кинетическая энергия  Кинетическая энергия — это энергия в действии, энергия движения. Зависит от количества массы тела, а также от скорости. Таким образом, шар для боулинга выбьет больше кеглей, потому что он имеет большую массу. Более быстрый шар для боулинга будет более эффективным, чем медленный. Потенциальная энергия Потенциальная энергия является другим основным типом энергии и связана с положением или состоянием объекта по отношению к другому. Потенциальная энергия увеличивается, когда притягиваемые тела отделяются или когда отбрасываемые или отталкиваемые тела объединяются. Область, в которой объекты притягиваются или отталкиваются, называется силовым полем. Примерами силовых полей могут быть, например, гравитационное силовое поле Земли или магнитное силовое поле. Потенциальная энергия тела также зависит о
Оглавление

Энергия — скалярная физическая величина, являющаяся единой мерой различных форм движения и взаимодействия материи, мерой перехода движения материи из одних форм в другие.

Кинетическая энергия 

Кинетическая энергия — это энергия в действии, энергия движения. Зависит от количества массы тела, а также от скорости. Таким образом, шар для боулинга выбьет больше кеглей, потому что он имеет большую массу. Более быстрый шар для боулинга будет более эффективным, чем медленный.

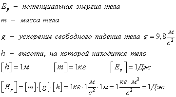
Потенциальная энергия

Потенциальная энергия является другим основным типом энергии и связана с положением или состоянием объекта по отношению к другому.

Потенциальная энергия увеличивается, когда притягиваемые тела отделяются или когда отбрасываемые или отталкиваемые тела объединяются. Область, в которой объекты притягиваются или отталкиваются, называется силовым полем. Примерами силовых полей могут быть, например, гравитационное силовое поле Земли или магнитное силовое поле. Потенциальная энергия тела также зависит от массы объекта.

  • Также существуют отдельные виды потенциальной
  1. Потенциальная и кинетическая энергия.

Потенциальная энергия преобразуется в кинетическую энергию, а также может быть найдена в других видах энергии, таких как потенциальная гравитационная энергия или упругая потенциальная энергия.

2. Гравитационная потенциальная энергия.

Когда потенциальная энергия связана с гравитационной силой, она называется потенциальной гравитационной энергией. Гравитационное силовое поле вокруг нашей планеты притягивает объекты к ее центру. Когда мы поднимаем объекты, отделяя их от Земли, мы увеличиваем их гравитационную потенциальную энергию

3. Упругая потенциальная энергия

Когда мы растягиваем пружину, энергия, чтобы вернуться к своей первоначальной форме, сохраняется как потенциальная энергия.

Другой формой потенциальной энергии является энергия, которую содержит пружина, когда мы растягиваем или сжимаем её. Эта энергия называется упругой потенциальной энергией: это энергия материалов, когда они растягиваются или скручиваются. Когда мы сжимаем пружину, мы увеличиваем ее потенциальную энергию.

-2

Механическая энергия

Механическая энергия тела охватывает движение и положение объекта, то есть это сумма кинетической и потенциальной энергии этого объекта.

Когда мы качаемся, мы превращаем кинетическую энергию в потенциал и наоборот, поэтому мы можем двигаться быстрее и выше.

-3

Химическая энергия

Химическая энергия сохраняется в связях между атомами.

Химическая энергия — это форма потенциальной энергии, которая сохраняется в связях между атомами в результате сил притяжения между ними.

-4

Тепловая энергия

Тепловая энергия (внутренняя энергия) представляет собой тип кинетической энергии, являющейся продуктом движения или внутренней вибрации частиц в телах. Когда мы измеряем температуру с помощью термометра, мы измеряем то движение атомов и молекул, которые составляют тело. При более высокой температуре большее движение и, следовательно, большая тепловая энергия.

Кроме того, тепловая энергия перемещается между телами через тепло. 

-5

Электрическая мощность

Электричество — это тип энергии, который зависит от притяжения или отталкивания электрических зарядов. Существует два вида электричества: статическое и текущее. Статическое электричество связано с наличием статических нагрузок, т.е. нагрузок, которые не двигаются. Электрический ток происходит из-за перемещение грузов.

-6

Ядерная энергетика

Когда ядро ​​атома разбивается, ядерная энергия высвобождается.

Ядерная энергия — это форма потенциальной энергии, которая накапливается в ядре атома и происходит от сил, удерживающих субатомные частицы вместе. Ядерная реакция похожа на химическую реакцию, в которой реагенты превращаются в продукты. Они отличаются тем, что в ядерной реакции один атом превращается в другой.

  • Существует три типа ядерной реакции: радиоактивный распад, слияние и деление. При радиоактивном распаде ядро ​​радиоактивного атома самопроизвольно выделяет энергию. При делении ядра ядро ​​бомбардируется нейтроном, что приводит к образованию двух новых атомов. При ядерном синтезе легкие ядра объединяются в тяжелые ядра.
-7

Магнитная энергия

Способность объекта выполнять работу из-за его положения в магнитном поле является потенциальной энергией магнитного поля. Магниты имеют магнитное поле и две области, называемые магнитными полюсами. Равные полюса отбрасываются, а разные полюса притягиваются. Наиболее используемые магнитные материалы — это железо и его сплавы.

-8

Звуковая энергия

Колокол вибрирует от удара и производит звуковые волны, которые распространяются по воздуху.

Звуковая энергия — это механическая энергия частиц, которые вибрируют в форме волн через среду передачи. Средой, через которую проходят звуковые волны, может быть воздух, вода или другие материалы. Все, что вызывает шум, генерирует звуковую энергию.

Звук распространяется в твердых телах быстрее, чем в жидкостях, и быстрее в жидкостях, чем в газах. Поэтому если прислонить ухо к полу, можно слышать, потому что скорость звука на земле в четыре раза выше, чем в воздухе.

-9

Лучистая энергия

Свет — это лучистая энергия, которая распространяется волнами.

Энергия в форме света или тепла — это лучистая энергия, более известная как излучение. Излучение — это электромагнитные волны, которым не нужны средства для перемещения подобно звуковым волнам, чтобы они могли перемещаться в космическом пространстве. Источником электромагнитных волн являются электроны, которые вибрируют, создавая электрическое поле и магнитное поле.

Различные типы лучистой энергии или излучения (потоки) упорядочены по уровням энергии в электромагнитном спектре. Они путешествуют в космосе со скоростью 300 миллионов метров в секунду, то есть со скоростью света.

1. Рентгеновские и гамма-лучи — это невидимые излучения с большим количеством энергии. Оба имеют важные применения в медицине. 

2. Ультрафиолетовые (УФ) лучи представляют собой тип невидимого излучения, создаваемого Солнцем и некоторых специальных ламп. Эти лучи отвечают за загар, который мы приобретаем, когда подвергаем себя воздействию солнца.

3. Видимый свет излучения — это то, что человеческий глаз может воспринимать. Обычно мы видим белый свет, который является не более чем смесью огней разных цветов. Свет находится в энергетических пакетах, называемых фотонами, которые не имеют массу.

4. Инфракрасное излучение, микроволна и радиоволны менее энергичное излучение электромагнитного спектра. Радиоволны и микроволны — это волны, используемые в коммуникациях для передачи звука и изображений.

-10

Солнечная энергия

Солнечная энергия — это лучистая энергия солнца. Он путешествует в пространстве, пока не достигнет Земли в виде электромагнитных волн. Большая часть солнечного излучения, которое достигает атмосферы Земли, — это ультрафиолетовое излучение, видимый свет и инфракрасные лучи.

-11

Возобновляемые и невозобновляемые источники энергии

Закон сохранения энергии гласит, что энергия не может быть создана или уничтожена, может только быть преобразована. Это означает, что при подсчете количества энергии в системе это количество всегда будет одинаковым, хотя и по-разному.

Когда мы говорим о возобновляемых или невозобновляемых энергоресурсах, мы действительно имеем в виду источники или ресурсы, из которых люди извлекают энергию.

#энергия #физика #формулы

источник:

Все виды энергии кратко и с примерами

https://did--you--know-ru.turbopages.org/did-you-know.ru/s/tipy-jenergii/