Добавить в корзинуПозвонить
Найти в Дзене
CJIAVYANIN

Практическая работа № 9 "Генератор сигналов"

1. Создание проекта 2. Разработка программного файла 3. Осциллограмма выходного сигнала Выполнение самостоятельного задания можно посмотреть, скачав проект по ссылке: https://disk.yandex.ru/d/mWZ0Rv7rztnxWw

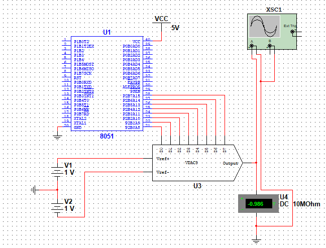
1. Создание проекта

2. Разработка программного файла

-2

3. Осциллограмма выходного сигнала

-3

Выполнение самостоятельного задания можно посмотреть, скачав проект по ссылке: https://disk.yandex.ru/d/mWZ0Rv7rztnxWw