Найти в Дзене

3д печать. Правила создания модели на печать.

В этой мини статье (шпаргалке) представлены ряд правил, которые необходимо учитывать и соблюдать при создании модели для печати на 3д принтере. Это основные моменты, которые необходимо учитывать. На изображении ниже, вы видите одну из моделей, которую я делал на печать. #3д печать #модель #топология #правила #3д принтер #stl #формат

В этой мини статье (шпаргалке) представлены ряд правил, которые необходимо учитывать и соблюдать при создании модели для печати на 3д принтере.

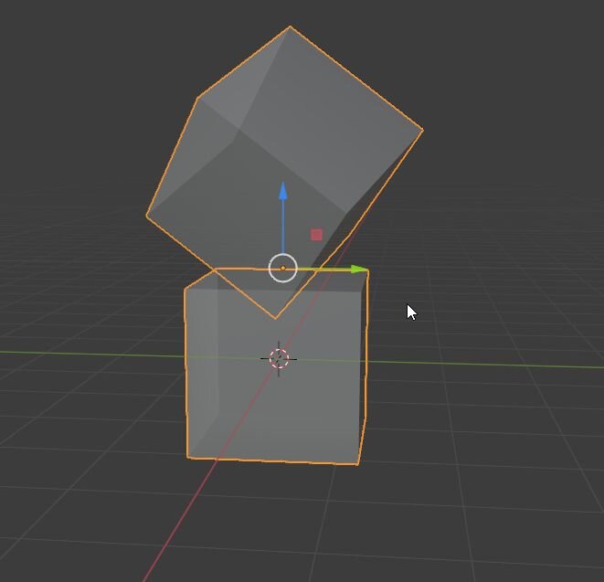
  • Самое главное: в модели не должно быть пересечения граней и рёбер. Это может привести к ошибкам работы программ для перевода 3D модели в управляющий код для 3D принтера.
Изображение №1 (пересечение)
Изображение №1 (пересечение)

  • Не менее важный чем первый пункт: Модель должна быть полностью закрытой, не должно быть брешей, (как на изображении), все полигоны должны бать соединены между собой.
Изображение №2 (бреш в топологии)
Изображение №2 (бреш в топологии)
  • Не должно быть общих ребер. Ошибка возникает, когда к одному ребру прикреплено более двух полигонов. Каждое ребро в 3д модели должно объединять только две смежные грани.
Изображение №3
Изображение №3
  • Нахлест полигонов. Образуется, когда создается полигон поверх уже существующего. Это приведёт к ошибке в работе программе перевода 3D модели в управляющий код для 3D принтера (Слайсера).
  • Формат файла: Слайсеры работают с форматом файла STL. Поэтому сохранять модель для печати нужно именно в этом формате.

Это основные моменты, которые необходимо учитывать.

На изображении ниже, вы видите одну из моделей, которую я делал на печать.

Изображение №4 (модель на печать)
Изображение №4 (модель на печать)
Изображение №5 (Напечатанная модель)
Изображение №5 (Напечатанная модель)

#3д печать #модель #топология #правила #3д принтер #stl #формат