Добавить в корзинуПозвонить
Найти в Дзене
Илья 'Nem0' Стельмах

LLC-резонансный источник питания - RPS300

Данная статья посвящена LLC резонансному источнику питания для усилителей мощности звуковой частоты. Описываемый источник питания во многом схож с источником питания, о котором ранее уже была опубликована статья - LLC резонансный источник питания на базе IRS27952. Если описываемый в предыдущей статье импульсный источник питания был скорее макетом для испытания IRS27952, то RPS300 является полноценным, законченным устройством готовым к повторению. С момента изготовления автором первого резонансного ИИП по схеме RPS300, до написания данной статьи прошло более года. За это время автором было изготовлено три экземпляра данного источника питания на заводских печатных платах и несколько (сбился со счета), аналогичных RPS300, источников питания на самодельных печатных платах. Все они запускались сразу же после завершения сборки, без каких-либо проблем и отлично показали себя в работе. Однако следует добавить, что некоторые другие электронщики, что повторяли данный блок питания, с проблемами в

Данная статья посвящена LLC резонансному источнику питания для усилителей мощности звуковой частоты.

Описываемый источник питания во многом схож с источником питания, о котором ранее уже была опубликована статья - LLC резонансный источник питания на базе IRS27952. Если описываемый в предыдущей статье импульсный источник питания был скорее макетом для испытания IRS27952, то RPS300 является полноценным, законченным устройством готовым к повторению.

С момента изготовления автором первого резонансного ИИП по схеме RPS300, до написания данной статьи прошло более года. За это время автором было изготовлено три экземпляра данного источника питания на заводских печатных платах и несколько (сбился со счета), аналогичных RPS300, источников питания на самодельных печатных платах. Все они запускались сразу же после завершения сборки, без каких-либо проблем и отлично показали себя в работе. Однако следует добавить, что некоторые другие электронщики, что повторяли данный блок питания, с проблемами все таки сталкивались. Поэтому рекомендовать к повторению данное устройство могу лишь только тем, кто имеет достаточный опыт и знания в сфере построения импульсных источников питания.

Внешний вид одного из собранных экземпляров RPS300:

Общий вид собранной платы LLC резонансного источника питания RPS300
Общий вид собранной платы LLC резонансного источника питания RPS300

Как не трудно догадаться из названия, данный источник питания имеет выходную мощность 300 Вт. Кстати, о названии, "RPS" - это аббревиатура, которая расшифровывается как "Resonant power suply", что переводится как "резонансный источник питания". Указанные после аббревиатуры цифры - выходная мощность источника питания. Мощность в 300 Вт блок питания может отдавать лишь кратковременно (не более пяти минут). Этого достаточно для потребностей УМЗЧ с выходной синусоидальной мощностью 2х150 Вт на реальном музыкальном сигнале. Долговременно (без ограничения по времени), блок питания способен отдавать 200 Вт. КПД источника питания: 92 - 94 %.

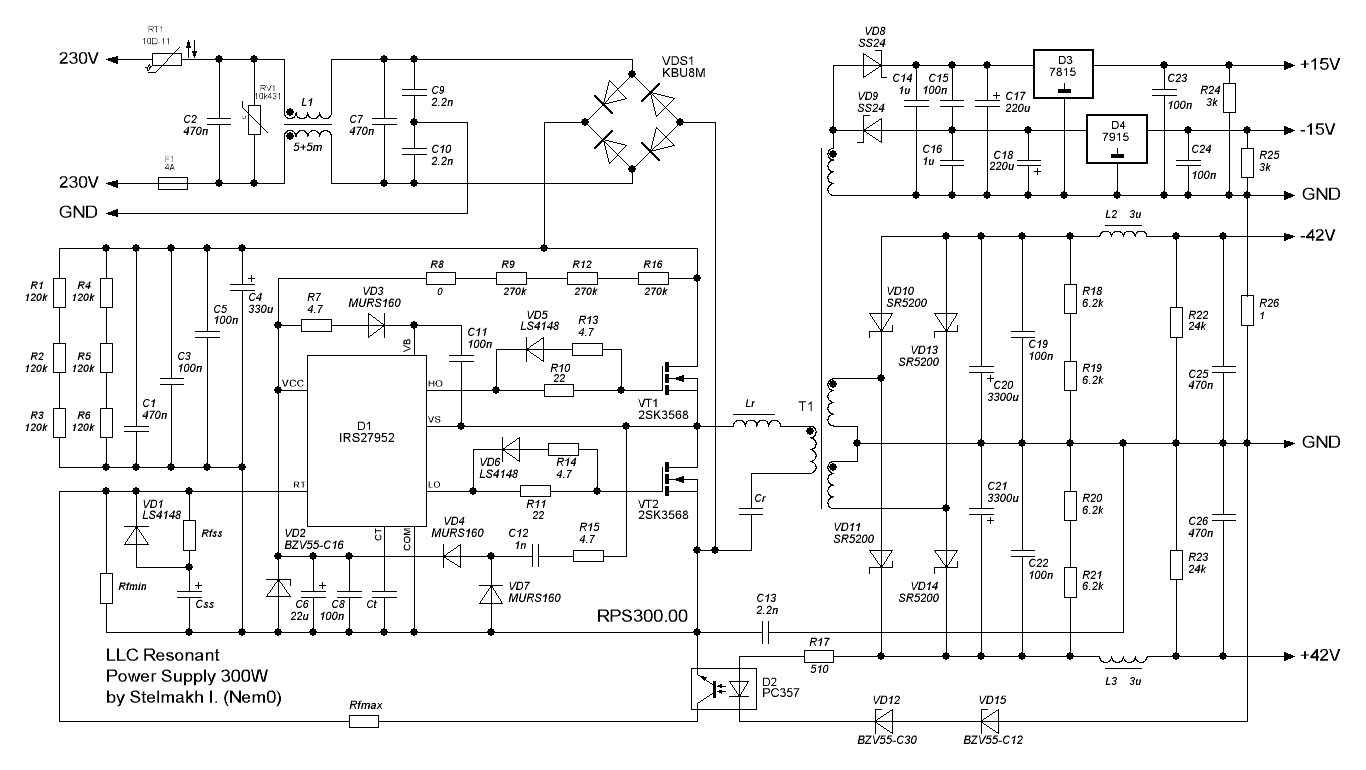
Схема источника питания RPS300:

Электрическая принципиальная схема LLC резонансного источника питания RPS300
Электрическая принципиальная схема LLC резонансного источника питания RPS300

Сетевое напряжение поступает на вход блока питания через предохранитель и термистор. Предохранитель допускается устанавливать на ток от 2 до 5 А, термистор на ток не менее 3 А, с сопротивлением 5 - 10 Ом (идеально подойдет термистор 10D-11).

В качестве варистора RV1 допускается установка варисторов 07K431, 10K431, 14K431.

Дроссель подавления электромагнитных помех L1, должен быть выполнен на ферритовом кольце R16x12x8 или близком по габаритам. Обе обмотки дросселя должны иметь строго одинаковое количество витков и их должно быть такое количество, чтобы каждая из обмоток имела индуктивность не менее 5 мГн (лучше больше). Оптимальный диаметр провода для намотки дросселя подавления ЭМП - 0,5...0,6 мм.

Конденсаторы C2 и C7, должны быть только специальными помехоподавляющими, типа X1 или X2. Они должны быть НОВЫМИ!!, выпаянные из другого блока питания конденсаторы - использовать не допускается.

Конденсаторы C9 и C10 должны быть только типа Y1 или Y2, на напряжение не ниже 400 В. В случае, если в ваших розетках отсутствует заземление, то конденсаторы C9 и C10 устанавливать не нужно!

Резисторы R1-6 предназначены для разрядки основной емкости C4. Их сопротивление может варьироваться в широком диапазоне от 100 кОм до 200 кОм (чем меньше сопротивление - тем быстрее будет разряжаться C3 после отключения блока питания).

Конденсаторы C1, C3 и C5 предназначены для борьбы с высокочастотными составляющими на высоковольтной питающей шине +310 В. Допускается устанавливать один из конденсаторов, два или все из перечисленных конденсаторов (лучше все).

Резисторы R8, R9, R12, R16 предназначены для первоначального старта контроллера IRS27952. Допускается в позиции R9, R12, R16 устанавливать резисторы с сопротивлением от 120 до 270 кОм.

Электролитический конденсатор C6 - танталовый, на напряжение 20 - 25 В, допускается замена его на конденсатор емкостью 10 мкФ.

Номиналы частотозадающих резисторов Rfmin, Rfmax, Rfss, а также емкость конденсатора софт-старта Css, необходимо рассчитывать с помощью прилагающегося к статье калькулятора.

Емкость конденсатора Ct оптимально выбрать равной 510 - 680 пФ.

В качестве диодов VD3, VD4, VD7 допускается использование любых быстродействующих диодов с током не менее 1 А и обратным напряжением не ниже 600 В, например - US1M, MURS160, ES1J и других.

Диоды VD1, VD5 и VD6 могут быть любыми аналогичными 4148, например - LS4148, LL4148 и другими.

Конденсатор С11 должен иметь емкость 100 нФ.

Номиналы затворных резисторов R10 и R11 могут меняться в зависимости от формы импульсов на затворах ключей VT1 и VT2.

В качестве ключевых транзисторов можно использовать транзисторы с током стока 8 - 13 А (использовать более мощные транзисторы не имеет смысла) и напряжением сток-исток от 400 В и выше (лучше использовать транзисторы с напряжением сток-исток 500 - 600 В).

Конденсатор самопитания С12, должен быть рассчитан на напряжение не ниже 400 В, лучше использовать конденсатор на 630 или 1000 В.

В качестве оптопары D2 подойдет любая транзисторная оптопара, например - PC817, TLP181, PC357 и многие другие.

Выходное напряжение источника питания задается с помощью двух последовательно включенных стабилитронов VD12 и VD15.

В качестве силовых диодов VD10, VD11, VD13, VD14, допускается использование как диодов Шоттки серии SR5XXX, так и просто быстрых диодов серий SF5X или HER50Х.

Диоды VD8 и VD9 должны иметь обратное напряжение не менее 40 В и ток 1 - 2 А, подойдут диоды - MURS120, MURS160, US2A, SS24, SS26 и другие.

Емкость основных электролитов на выходе блока питания (C20 и C21), должна находится в диапазоне 2200 - 4700 мкФ.

Резисторы R19-R25 предназначен для нагрузки блока питания на холостом ходу, а также для разрядки выходных емкостей при отключении питания. Номиналы данных резисторов указанные на схеме соответствуют выходному напряжению +/- 42 В. При расчете блока питания на другое выходное напряжение, необходимо пересчитать сопротивление резисторов R19-R25 из такого расчета, чтобы на каждом из резисторов выделялось 0,1 - 0,15 Вт тепла, при заданном вами выходном напряжении блока питания.

Дроссели L2 и L3 выполнены на ферритовых стерженьках, состоят из 3-4 витков провода диаметром не менее 1 мм (их можно добыть из неисправного компьютерного блока питания).

Резистор R26 предназначен для развязки слаботочной и сильноточной земель.

Lr - дополнительная резонансная индуктивность, Cr - резонансная емкость, T1 - силовой трансформатор, все они рассчитываются с помощью специальных программ, либо по формулам из даташита IRS27952. Подробнее о расчете LLC резонансного блока питания читать тут.

Особое внимание следует уделить конденсатору Cr, он должен быть полипропиленовым, например типа CBB81, и высоковольтным (от 630 В и выше).

Общий вид еще одного экземпляра LLC резонансного источника питания RPS300
Общий вид еще одного экземпляра LLC резонансного источника питания RPS300

Авторский вариант блока питания рассчитан на выходное напряжение +/- 42 В. Далее будут перечислены номиналы всех элементов требующих расчета (Rfmin, Rfmax и других), а также номиналы резонансной цепи и моточные данные силового трансформатора установленные в авторском варианте RPS300. То есть, если вам так же требуется блок питания с выходным напряжением +/- 42 В, то можно ничего не пересчитывать, использовать указанные ниже номиналы элементов и моточные данные трансформатора.

Пульсации выходного напряжения авторского вариант источника питания:

Пульсации выходного напряжения при отсутствии нагрузки на выходе источника питания
Пульсации выходного напряжения при отсутствии нагрузки на выходе источника питания
Пульсации выходного напряжения при выходной мощности источника питания 37 Вт
Пульсации выходного напряжения при выходной мощности источника питания 37 Вт
Пульсации выходного напряжения при выходной мощности источника питания 300 Вт
Пульсации выходного напряжения при выходной мощности источника питания 300 Вт

Амплитуда пульсаций выходного напряжения источника питания (измерялись между плюсовой и минусовой выходными шинами):

Без нагрузки - 50 мВ;
Выходная мощность 37 Вт - 110 мВ;
Выходная мощность 300 Вт - 550 мВ.

Моточные данные трансформатора и номиналы элементов резонансной цепи:

Окно программы ResonantSMPS, предназначенной для расчета трансформатора LLC резонансного преобразователя
Окно программы ResonantSMPS, предназначенной для расчета трансформатора LLC резонансного преобразователя

Сердечник трансформатора - E40/16/12, PC40;
Количество витков первичной обмотки - 31 виток;
Количество витков основных вторичных обмоток - 2 х 7 витков;
Количество витков вспомогательной вторичной обмотки - 3 витков;
Провод первичной обмотки - литцендрат 0,1 мм х 40 шт;
Провод основных вторичных обмоток - литцендрат 0,1 мм х 80 шт;
Провод вспомогательной вторичной обмотки - литцендрат 0,1 мм х 15 шт;
Индуктивность первичной обмотки (с разомкнутыми вторичными обмотками) - 310 мкГн +/- 5 %;
Индуктивность первичной обмотки (с замкнутыми вторичными обмотками) - 55 мкГн +/- 5 %;

Величина зазора в сердечнике трансформатора подбирается экспериментально, таким образом, чтобы получить индуктивность первичной обмотки с разомкнутыми вторичными обмотками равную расчетному значению из программы (в авторском варианте 310 мкГн).

Еще одна величина, которая очень важна и на которую обязательно нужно обратить внимание - емкость резонансного конденсатора, в авторском варианте она равна 47 нФ.

Смотрим получившуюся передаточную характеристику:

Расчетная передаточная характеристика для авторского варианта блока питания
Расчетная передаточная характеристика для авторского варианта блока питания

Из нее видим, что Fmin = 52 кГц, а Fmax = 84 кГц. Подставив данные значения в авторский калькулятор, получаем номиналы частотозадающих резисторов и конденсатора софт-старта:

Авторский калькулятор для расчета номиналов обвязки IRS27952
Авторский калькулятор для расчета номиналов обвязки IRS27952

Получаем: Rfmin = 12 кОм, Rfmax = 30 кОм, Rfss = 2,7 кОм; Css = 10 мкФ (при Ct = 680 пФ). Фактические значение минимальной, максимальной и частоты софт-старта, получились равным - 62, 84 и 252 кГц, соответственно.

Конструкция авторского трансформатора для RPS300. Трансформатор выполняется на магнитопроводе E40/16/12 (материал: PC40). Каркас сердечника нуждается в доработке - необходимо вклеить перегородку, разделив каркас приблизительно на две равные части. В готовом виде это должно выглядеть примерно так:

Внешний вид доработанного каркаса для LLC резонансного источника питания RPS300
Внешний вид доработанного каркаса для LLC резонансного источника питания RPS300

Разделяющая пластиковая перегородка вырезается из пластика по размерам каркаса, которые указаны на следующем эскизе:

Эскиз перегородки, разделяющий каркас трансформатора на две части
Эскиз перегородки, разделяющий каркас трансформатора на две части

Перегородка должна иметь толщину 3 мм. Она может быть выполнена как из одного куска пластика толщиной 3 мм, так и из нескольких более тонких кусков пластика склеенных вместе. В авторском варианте используются две склеенные вместе перегородки, каждая из которых имеет толщину 1,5 мм.

Если перегородки установлены правильно, то каркас должен быть разделен на две равные части по 7,5 мм каждая:

Ширина одной из половин каркаса трансформатора
Ширина одной из половин каркаса трансформатора
Ширина одной из половин каркаса трансформатора
Ширина одной из половин каркаса трансформатора

После того как перегородка вклеена и клей высох, каркас готов к намотке обмоток. Первыми наматываются вторичные обмотки, которые должны размещаться в нижней части каркаса (ближе к выводам):

Схематичное изображение порядка расположения обмоток на каркасе трансформатора
Схематичное изображение порядка расположения обмоток на каркасе трансформатора

После намотки всех вторичных обмоток, наматывается первичная обмотка в верхней части каркаса.

Обмотки наматываются согласно следующей схеме:

Электрическая принципиальная схема трансформатора для LLC резонансного источника питания RPS300
Электрическая принципиальная схема трансформатора для LLC резонансного источника питания RPS300

На печатной плате выводы трансформатора нумеруются следующим образом:

Расположение выводов трансформатора на авторской печатной плате
Расположение выводов трансформатора на авторской печатной плате

Неиспользуемые выводы трансформатора можно удалить.

Если все сделать правильно, то должен получится трансформатор, с индуктивностью рассеивания первичной обмотки равной 55 мкГн +/- 5%, что автоматически означает отсутствие необходимости в дополнительном дросселе Lr.

Экземпляр источника питания, которому не потребовался дополнительный дроссель
Экземпляр источника питания, которому не потребовался дополнительный дроссель

В одном из авторских вариантов RPS300, индуктивность рассеивания первичной обмотки получилось достаточной чтобы не использовать дополнительный дроссель, а в другом пришлось добавить небольшой дроссель с индуктивностью около 5 мкГн.

Рядом с трансформатором заметен дополнительный дроссель
Рядом с трансформатором заметен дополнительный дроссель

По авторскому варианту блока питания на этом все. Если требуется блок питания с отличным от авторского выходным напряжением, придется все рассчитывать самостоятельно и разработать свою конструкцию силового трансформатора.

Под данной статьей вы сможете найти Lay-файл печатной платы RPS300.00, а также архив с гербер-файлами готовый для заказа заводских печатных плат. Кроме того, там же вы сможете найти Lay-файл альтернативной печатной платы для RPS300 от Антона Наймушина, которая так же имеет габариты 100х100 мм.

Внешний вид RPS300 от Антона Наймушина:

Общий вид собранной платы для RPS300 от Антона Наймушина, вид со стороны деталей
Общий вид собранной платы для RPS300 от Антона Наймушина, вид со стороны деталей
Общий вид собранной платы для RPS300 от Антона Наймушина, вид со стороны дорожек
Общий вид собранной платы для RPS300 от Антона Наймушина, вид со стороны дорожек

Перечень радиоэлементов:

-21
-22
-23

Спасибо Антону Наймушина за предоставленные исходники его платы, а всем остальные - спасибо за внимание!

Ссылки:
Место первой публикации - сайт "Паяльник" - https://cxem.net/pitanie/5-371.php

Версия статьи в сообществе Nem0 в ВК - https://vk.com/@nem0_audio-rps300

Файлы:
Авторская печатная плата в формате Lay -
https://disk.yandex.by/d/yZFA-SsAToo6Lg

Авторская печатная плата в формате Gerber - https://disk.yandex.by/d/HeBK829yHkFbbw

Вариант печатной платы от Антона Наймушина - https://disk.yandex.by/d/T-hsDrFzkVaWyw

Авторский калькулятор для расчета номиналов обвязки IRS27952 - https://disk.yandex.by/i/W_GIkLRR663MqQ

Дата первой публикации: 1 июля 2019
Дата изменения: 13 мая 2022