Добавить в корзинуПозвонить
Найти в Дзене

SRAM собирается разобраться с «петухами»?

Как сообщает портал road.cc, во время одного из регулярных просмотров информации в Бюро по патентам и товарным знакам США они наткнулись на что-то довольно интересное относительно переключателей SRAM. Это патент, который, в частности, поднимает вопрос: «Собирается ли SRAM разобраться с креплением заднего переключателя?» Работа с погнутым или поврежденным креплением заднего переключателя, который для отечественного велосипедиста зачастую более известен как «петух», была и остается одной из самых больших головных болей при обслуживании велосипеда. Даже малейший изгиб крепления может привести к ряду проблем в работе непосредственно самого переключателя, но худшей из всех будет замена этого крепления при его повреждении. До 2019 года крепления переключателей были далеки от общего стандарта, и чуть ли не каждая модель велосипеда, даже в каталоге одного производителя, требовала крепление своей собственной формы, причем это касается даже недавно разработанных велосипедов. Это все хорошо и бес

Как сообщает портал road.cc, во время одного из регулярных просмотров информации в Бюро по патентам и товарным знакам США они наткнулись на что-то довольно интересное относительно переключателей SRAM. Это патент, который, в частности, поднимает вопрос: «Собирается ли SRAM разобраться с креплением заднего переключателя?»

Работа с погнутым или поврежденным креплением заднего переключателя, который для отечественного велосипедиста зачастую более известен как «петух», была и остается одной из самых больших головных болей при обслуживании велосипеда. Даже малейший изгиб крепления может привести к ряду проблем в работе непосредственно самого переключателя, но худшей из всех будет замена этого крепления при его повреждении.

До 2019 года крепления переключателей были далеки от общего стандарта, и чуть ли не каждая модель велосипеда, даже в каталоге одного производителя, требовала крепление своей собственной формы, причем это касается даже недавно разработанных велосипедов. Это все хорошо и беспроблемно ровно до тех пор, пока вы сильно не погнете или не сломаете «петух» на своём байке и не будете иметь для быстрого возвращения в строй своего байка только местный магазин велосипедов. Для большинства велосипедов на рынке будет огромной удачей, если магазин, в который вы обратитесь, имеет запас деталей, среди которых найдётся нужное вам крепление.

Так было до тех пор, пока SRAM не представили универсальное крепление заднего переключателя UDH (дословно – Universal Derailleur Hangar); еще один новый стандарт, который тем не менее был на удивление широко принят. Это позволило многим велосипедам использовать универсальное крепление переключателя, повышая шансы на быструю и легкую замену, когда возникнет необходимость.

-2

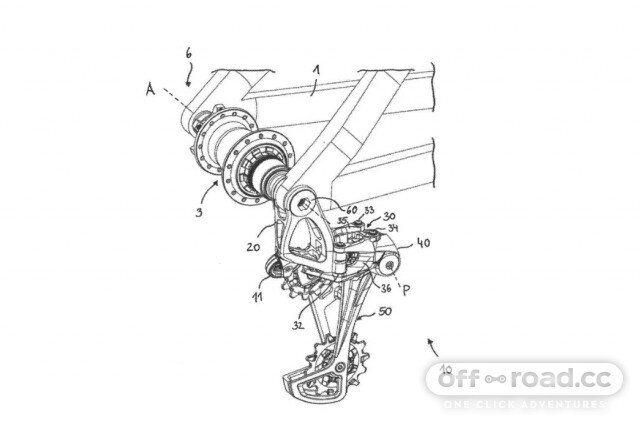
Теперь похоже, что SRAM стремится сделать еще один шаг вперед с новой конструкцией переключателя с прямой установкой, при котором тот прикрепляется непосредственно к раме велосипеда, используя, как видно из схемы, существующее крепление сквозной оси. Похоже, что при этом используется свой собственный болт, который соединяет переключатель непосредственно с пером велосипеда.

-3

Время для небольших спекуляций. Преимуществами этого решения могут быть повышенная жесткость, улучшенное переключение и, конечно же, это сводит на нет необходимость просеивать ряд креплений в поисках того, которое подходит к раме вашего велосипеда. С другой стороны, шансы на замену заднего переключателя в случае аварии будут выше, если только сам переключатель не станет намного сильнее.

-4

Конструкция явно указывает на то, что в случае её применения рамы велосипедов должны быть изначально изготовлены с учетом прямой установки переключателя, но мы всё же надеемся, что переключатели с традиционным креплением смогут использоваться с применением адаптеров.

Так же, было бы чересчур самонадеянно просить бренды навесного оборудования создать задние переключатели с учетом этого нового стандарта крепления во всем диапазоне велосипедов. Поэтому предполагаем, что прямое крепление переключателя будет сначала применяться на велосипедах более высокого уровня.

Интересно видеть, как SRAM еще больше расширяет границы своих трансмиссий, чтобы создать что-то, по крайней мере, более удобное. Мы будем держать ухо востро, а вас в курсе, если появится больше информации на этот счёт.

Автор: Антон Черненков
Присоединяйтесь к проекту
Велогород.Онлайн!