Найти в Дзене
Анна Ручко math

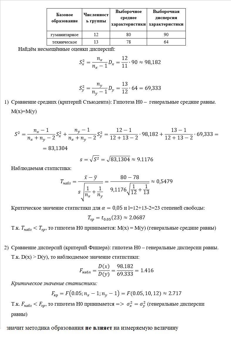
В двух группах, различающихся базовым образованием, проводилось тестирование, в результате которого была получена некоторая ...

В двух группах, различающихся базовым образованием, проводилось тестирование, в результате которого была получена некоторая интегральная характеристика каждого испытуемого, измеряемая в баллах. На уровне значимости 0,05 выяснить влияние базового образования на измеряемую характеристику
В двух группах, различающихся базовым образованием, проводилось тестирование, в результате которого была получена некоторая интегральная характеристика каждого испытуемого, измеряемая в баллах. На уровне значимости 0,05 выяснить влияние базового образования на измеряемую характеристику