Найти в Дзене
Войти
ПОДГОТОВКА ОГЭ ЕГЭ
164 подписчика
Подписаться
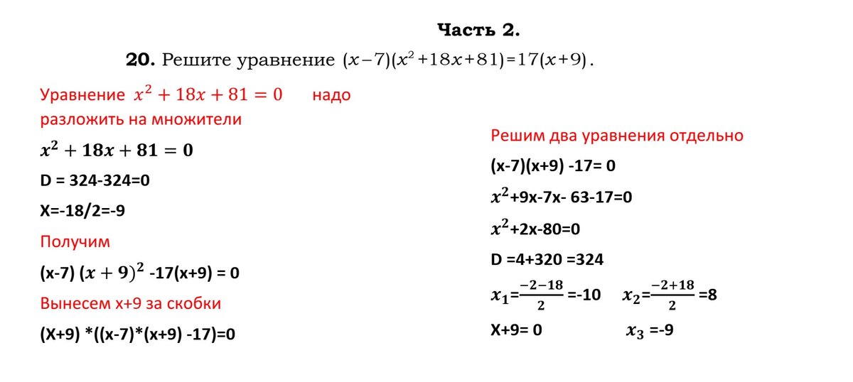
Решите уравнение (x -7) (x2+18x+81)=17(x+9)
26 апреля 2022
26 апр 2022
16
~1 мин
#подготовка к огэ по математике
#подготовка к огэ по математике
...
Читать далее
#подготовка к огэ по математике
7