Добавить в корзинуПозвонить
Найти в Дзене
Гараж Автоэлектрика

Год не могли завести Мицубиси Паджеро.

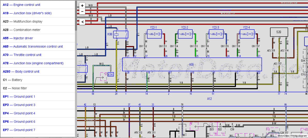
Всем доброго дня! Привезли на ремонт Мицубиси Паджеро ИО. 1999г.в. Двигатель 1.8 GDI. Около года не заводится и в течение этого года предпринимались попытки починить этот автомобиль. Несколько диагностов пробовали решить эту проблему. Была произведена неоднократная замена датчика распредвала. Проблема так и не найдена. Диагностический сканер не показал неисправность и мы стали производить другие проверки. Нашёл схему управления двигателем и проверил импульсы на блок управления форсунками ( так как заливало топливом лишь один третий цилиндр) Так и есть! Импульс присутствует только на один цилиндр. Предполагаю, что проблема в блоке управления двигателем ( смутило то, что один то импульс есть). Лучше бы его не было! Блок расположен со стороны правовой ноги водителя. При вскрытии блока замечены следы небольшой коррозии. Но и причина не в блоке управления двигателем! Так как сомнений не вызывало, что проблемы возможны с датчиком распредвала , то и его проверка не производилась. Принято ре

Всем доброго дня! Привезли на ремонт Мицубиси Паджеро ИО. 1999г.в. Двигатель 1.8 GDI. Около года не заводится и в течение этого года предпринимались попытки починить этот автомобиль.

Несколько диагностов пробовали решить эту проблему. Была произведена неоднократная замена датчика распредвала. Проблема так и не найдена.

Диагностический сканер не показал неисправность и мы стали производить другие проверки. Нашёл схему управления двигателем и проверил импульсы на блок управления форсунками ( так как заливало топливом лишь один третий цилиндр)

-2

-3

Так и есть! Импульс присутствует только на один цилиндр. Предполагаю, что проблема в блоке управления двигателем ( смутило то, что один то импульс есть). Лучше бы его не было! Блок расположен со стороны правовой ноги водителя. При вскрытии блока замечены следы небольшой коррозии.

-4

-5

Но и причина не в блоке управления двигателем! Так как сомнений не вызывало, что проблемы возможны с датчиком распредвала , то и его проверка не производилась. Принято решение его всё-таки проверить. Сигнал с него в блок управления отсутствует. Владелец автомобиля предусмотрительно положил новый датчик в автомобиль. Установили- сигнал есть! Импульс на все четыре форсунки появился. Я не предполагал, что из-за отсутствия сигнала датчика распредвала исчезнут три импульса, а не все четыре.

-6

Посмотрели контакты датчика .

-7

Но запуска двигателя так и не произошло. Менялся блок управления форсунками, так как имелся в наличии заведомо исправный. Тоже не принесло положительного результата.

-8

В ходе дальнейших проверок было выявлено, что не совпадают фазы-искра находится в нужный момент совсем в другом цилиндре. Это привело к проверки меток ГРМ и проверки положения задающего диска распредвала по отношению к его кулачкам. И там все в порядке!

-9
-10
-11

При поиске осциллограмм было найдено несколько вариантов и на них присутствовал и наш вариант и сомнений не вызывало, что датчик может быть другим( не подходить для этого автомобиля)

-12

При смещении положения датчика относительно распредвала на 90 градусов двигатель запустился, что и привело к мысли о неправильном датчике. Спаял схему, которая перевернула сигнал датчика и способствовала совпадению сигнала в необходимом месте. Датчик установлен обратно в своё положение и моторчик зажужжал!

-13

Любой NPN Транзистор.

-14

Сейчас найдена необходимая маркировка датчика и он был заказан. Номер датчика EWTR8B.

Так иногда можно войти в заблуждение и не предположить правильный диагноз. Не было даже мысли, что устанавливались неоднократно не те запчасти! Проблема решена. Всем спасибо за внимание и удачных ремонтов!

Ссылка на видео https://youtu.be/r36eNC2hSks