Добавить в корзинуПозвонить
Найти в Дзене
Radio-любитель

Генератор сигналов на одной микросхеме

Всем здравствуйте. Представленная схема генератора позволяет генерировать высококачественные синусоидальные, треугольные или прямоугольные сигналы благодаря низкому коэффициенту искажения и хорошей линейности. Широкий частотный диапазон (от 1 Гц до 1 МГц), а также регулируемая амплитуда делают его полезным инструментом для радиолюбителей. Краткие характеристики генератора. - Диапазон частот: от 1 Гц до 820 кГц пять поддиапазонов - Форма сигнала на выходе: синусоидальный, треугольный, прямоугольный - Треугольный уровень выходного сигнала: 8,5 В пик-пик макс. - Однополярный выход синхронизации - Регулировка выхода: от 0 до ±6 В - Синусоидальное гармоническое искажение: 0,5% - Выходное сопротивление: 600 Ом Как определить частотную характеристику усилителя или другого аудиоустройства? Что ж, подаем на его вход заведомо известный сигнал и сравниваем его с помощью осциллографа с двумя каналами. Эти тесты должны проводиться на частотах, достигающими нескольких десятков кГц, а полоса определя

Всем здравствуйте. Представленная схема генератора позволяет генерировать высококачественные синусоидальные, треугольные или прямоугольные сигналы благодаря низкому коэффициенту искажения и хорошей линейности. Широкий частотный диапазон (от 1 Гц до 1 МГц), а также регулируемая амплитуда делают его полезным инструментом для радиолюбителей.

Краткие характеристики генератора.
- Диапазон частот: от 1 Гц до 820 кГц пять поддиапазонов
- Форма сигнала на выходе: синусоидальный, треугольный, прямоугольный
- Треугольный уровень выходного сигнала: 8,5 В пик-пик макс.
- Однополярный выход синхронизации
- Регулировка выхода: от 0 до ±6 В
- Синусоидальное гармоническое искажение: 0,5%
- Выходное сопротивление: 600 Ом

Как определить частотную характеристику усилителя или другого аудиоустройства? Что ж, подаем на его вход заведомо известный сигнал и сравниваем его с помощью осциллографа с двумя каналами. Эти тесты должны проводиться на частотах, достигающими нескольких десятков кГц, а полоса определяется как диапазон частот, в пределах которого амплитуда выходного сигнала снижается максимум до -3 дБ. Приборы, необходимые для этого вида испытаний, должны иметь синусоидальный сигнал в диапазоне от нескольких Гц до 100 кГц и более.

Вид платы в сборе
Вид платы в сборе

Анализ, выполненный с помощью известного синусоидального сигнала, более чем достаточен для любого линейного устройства. Ведь многие экспериментаторы сами делают различные предусилители, усилители мощности и т.д. и поскольку приборы, необходимые для этого, достаточно дорогостоящие в этой небольшой статье предлагается схема простого генератора, но пригодного для настройки любительских конструкций.

Этот генератор имеет три вида выходного сигнала синусоидальный, треугольный и прямоугольный с частотой от 1 Гц до 820 кГц и амплитудой 2,1 В (среднеквадратичное значение), что более чем достаточно для настройки предусилителя, усилителя мощности либо фильтра. Для улучшения показаний осциллографа схема имеет синхронизацию, которая создает импульсный сигнал (от 0 до 6 В) той же частоты, что и сигнал, присутствующий на основном выходе.

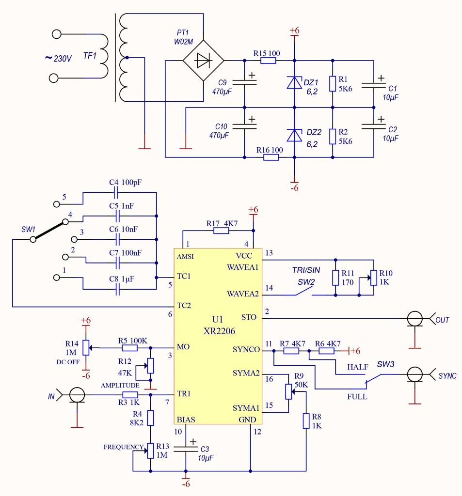
Схема генератора сигналов
Схема генератора сигналов

Принципиальная схема представлена на рисунке, на ней видно, что генератор состоит в основном на одной микросхеме XR2206, которая содержит синтезатор синусоидального сигнала с очень низким уровнем искажений и основной генератор. В частности, основой этой микросхемы является генератор прямоугольных импульсов с коэффициентом заполнения 50 %, выходной сигнал которого подается на интегратор R/C, способный преобразовать исходный сигнал в треугольный. Полученный таким образом сигнал формируется микросхемой, которая преобразовывается в синусоиду, взятой с выхода (вывод 2).

Таким образом, в зависимости от настройки, выполненной извне, микросхема XR2206 может выдавать синусоидальное или треугольное напряжение на выводе 2. Точнее, это переключатель SW2, установленный между контактами 13 и 14, который определяет режим работы микросхемы. Прямоугольный сигнал снимается с вывода 11 (SYNC OUT), обозначенного на принципиальной схеме как выход SYNC, амплитуда выходного сигнала также может быть уменьшена, если переключатель SW3 находится в положении HALF.

ГУН (генератор управляемый напряжением) работает на частоте, строго зависящей от емкости времязадающих конденсаторов С4-С8 (переключаемых переключателем SW1), установленного между выводами 5 и 6, а также цепь из резистора R4 (постоянный) + R13 (потенциометр), установленной между выводами 7 и минусом питания (вывод 12). Амплитуда выходного сигнала также может регулироваться подстроечным резистором R12, установленным между выводом 3 и землей. Управляя потенциометром R14, можно изменять выходное напряжение смещения и придавать ему примерно значение, равное полученному при помощи R12.

Но давайте немного подробней рассмотрим некоторые детали, чтобы понять, какие решения были приняты. Чтобы полностью охватить диапазон от 1 Гц до 820 кГц, необходимо было разделить его на пять поддиапазонов, каждый из которых был связан с одним из конденсаторов C4–C8, переключаемых переключателем SW1, это позволяет микросхеме XR2206 работать в пяти частотных диапазонах, в каждом из которых потенциометром R13 можно изменять частоту от минимума до максимума (в таблице в статье эти диапазоны частот указаны в соответствии с установленным положением SW1). Но также можно управлять изменением частоты на каждом поддиапазоне, просто подав на вход IN управляющее напряжение величиной от -6 до 0 В, с помощью операционного усилителя, на входе которого имеется подстроечный резистор, устанавливающий опорным напряжением.

Таблица диапазонов генератора
Таблица диапазонов генератора

К этому входу также можно подвести пилообразный сигнал для получения «развертки», т. е. позволяющей микросхеме XR2206 выводить сигнал, частота которого в полосе, соответствующей положению переключателя, циклически изменяется от минимума до максимума и обратно (частота качания). Развертка очень полезна, поскольку генератор соединен с осциллографом, для просмотра частотной характеристики фильтра.

Интегратор, который внутри микросхемы формирует сначала треугольный, а затем синусоидальный сигнал, работает с максимальной выходной амплитудой, установленной резистором R17, а также сопротивлением, включенным последовательно на выводе 3. Это означает, что при переходе от одной формы сигнала к другой выход генератора будет выдавать совершенно разные уровни, однако резистором R12 можно произвольно изменять напряжение на выводе 3 от 0 В до максимума, установленного настройкой на выводе 1 (к этому выводу подключен резистор 4,7 кОм, небольшое значение, учитывая высокое входное сопротивление 100 кОм, которое, следовательно, не влияет на выходной уровень).

Симметрия создаваемого сигнала регулируется подстроечным резистором R9, включенным между выводами 15 и 16, это позволяет варьировать потенциал, подаваемый на эти выводы, для получения на выходе, полуволны, которая будет иметь одинаковую амплитуду и форму. Вывод 2 — это выход XR2206 (импеданс 600 Ом), на котором мы можем получать синусоидальный так и треугольный сигнал. Выбор выходной формы сигнала при помощи кнопки SW2, который подключает или отключает цепь R10/R11 между контактами 13 и 14 и, следовательно, формирования сигнала. Замкнутый позволяет включить синусоидальный сигнал, а разомкнутый треугольный. В обоих случаях амплитуда между выводом 2 и землей (микросхема работает от двухполярного источника питания) может достигать не более 6 В (2,1 В среднеквадратичного значения). Подстроечный резистор R10 позволяет подстроить искажение синусоиды, так как он подключается между 13 и 14 выводами только при замкнутом выключателе SW2.

Для синхронизации осциллографа можно использовать сигнал, присутствующий на выводе 11, который имеет частоту, вырабатываемую основным генератором, с пиковой амплитудой, соответствующей значению источника питания, т. е. 12 В. Поскольку нам может понадобиться сигнал синхронизации, либо положительный, либо отрицательный, для этого установлен SW3, благодаря которому можно легко выбрать. Эта возможность достигается подключением вывода 11 к положительному питанию через два последовательных резистора одинакового номинала, таким образом, когда SYNC OUT микросхемы представляет отрицательное значение (-6 В), в точке соединения R6 и R7 имеют потенциал 0 В, когда вывод 11 находится на +6 В (высокий уровень), контакт HALF находится под потенциалом положительного источника питания. Да и еще хотелось добавить, что на Алиэкспресс есть такие наборы для сборки генератора с этой микросхемой.

Схема питается от двухполярного источника питания стандартного типа, сетевой трансформатор 230 В с вторичной обмоткой 6+6 В с центральной точкой, соединенной на корпус, диодный мост РТ1, электролитические сглаживающие конденсаторы С9 и С10, два стабилитрона с резисторами R15 и R16.

На выходе получаем стабилизированное напряжение -6,2 В/0/+6,2 В, необходимое для работы микросхемы XR2206. Возможный вариант печатной платы представлен на рисунке.

Расположение компонентов на печатной плате
Расположение компонентов на печатной плате

Разводка платы
Разводка платы

Немного о настройке, все, что вам нужно сделать, это включить схему и произвести минимум настроек (необходимых для нормальной работы и получения идеальных сигналов). При этом мы должны использовать осциллограф с полосой пропускания не менее одного мегагерца. Подключите щуп осциллографа к BNC OUT генератора, разомкните переключатель SW2, установите R9 примерно в среднее положение и выберем с помощью переключателя SW1 (положение 3, см. таблицу).

Проверяем (поигравшись с настройками осциллографа), что треугольный сигнал действительно присутствует на выходе (он, возможно, не будет идеальным, для придания ему симметричности отрегулируем подстроечным резистором R9 до тех пор, пока нарастающая не станет равной той же длительности, что и убывающий), эта настройка является решающей, потому что она также имеет значение на симметрии синусоиды (симметрия устанавливается на треугольном сигнале, потому что это проще, чем на синусоиде). Если отображаемый сигнал обрезается, уменьшите его амплитуду потенциометром R12. Затем замкнем SW2 и убедимся, что генератор выдает синусоидальный сигнал, если он не очень идеален подстраиваем потенциометром R10.

При использовании помните, что три BNC разъема используются для снятия синусоидального и треугольного выходного сигнала, а также прямоугольного импульсного сигнала синхронизации осциллографа, разъем (IN) является входом, зарезервированным для свипирования, на него может быть подан сигнал от -6 до 0 В для изменения выходной частоты (этот сигнал может быть получен от внешнего генератора, способного обеспечить прямоугольный, треугольный или синусоиду. Ну наверно на этом закончим.

-6