Найти в Дзене

Как мне получить доступ во двор?

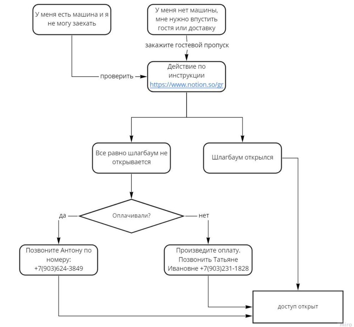
Процесс получения доступа к шлагбауму прост. При возникновении необходимости - нужно связаться с членом Совета Дома Татьяной Ивановной +7(903)231-1828 и определить необходимую сумму взноса в соответствии с Вашими потребностями (кол-во телефонов и машин) см.правила парковки📖 После оплаты и в течении суток - Антон делает манипуляции 🙌 в системе по внесению номера в базу и у вас появляется возможность открывать шлагбаум и с приложения и с телефона. Проверить действия по инструкции #бгрузинская_инструкция

Процесс получения доступа к шлагбауму прост. При возникновении необходимости - нужно связаться с членом Совета Дома Татьяной Ивановной +7(903)231-1828 и определить необходимую сумму взноса в соответствии с Вашими потребностями (кол-во телефонов и машин)

см.правила парковки📖

После оплаты и в течении суток - Антон делает манипуляции 🙌 в системе по внесению номера в базу и у вас появляется возможность открывать шлагбаум и с приложения и с телефона.

‎Дворецкий
Интеллект-Парк - Apps on Google Play
-2

Проверить действия по инструкции

#бгрузинская_инструкция