Добавить в корзинуПозвонить
Найти в Дзене
Radio_Шахта

Одноканальный регулятор мощности электроплиты

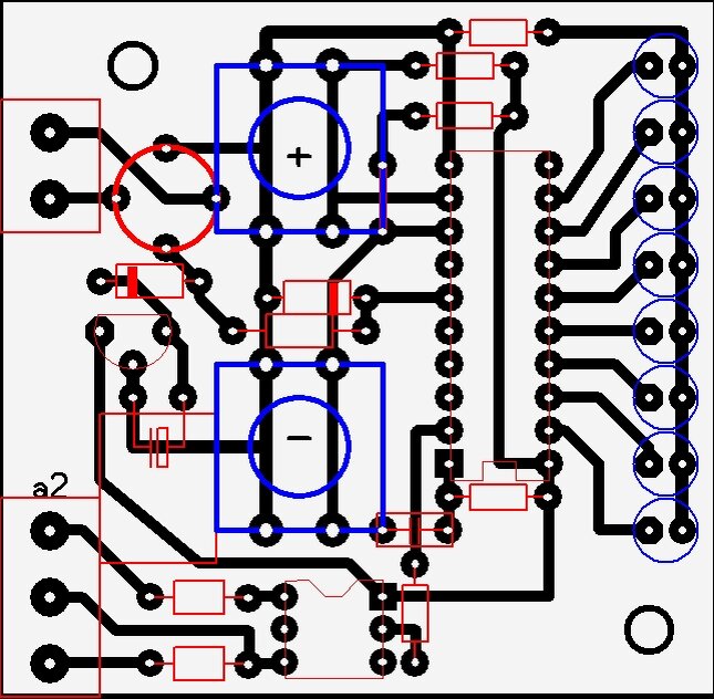
Регулятор мощности предназначен для ступенчатого регулирования мощности нагревательных приборов. Имеет 8 дискретных ступеней регулирования. Основан на пропуске полупериодов сетевого напряжения, соответствующего номеру ступени. Управляется двумя кнопками "+" и "-". Индикация светодиодным столбиком с динамической индикацией. Построен на микроконтроллере Tiny2313. МК настроен на работу с внутренним RC генератором с частотой 4 MHz. В качестве элемента регулирования применен симистор. Регулятор мощности питается от силового транформатора переменным напряжением 12 вольт. Такое решение было принято для обеспечения безопастности работы прибора, работающего в детском дошкольном учереждении. Потребляемый ток около 12 ма. Импульсы перехода сетевого напряжения через ноль формируются резистором R43 и стабилитроном D2. Управление симистором BTA16-600 с помощью оптосимистора MOC3023. Симистор снабжен радиатором общей площадью около 100 квадратных сантиметров. Печатная плата регулятора приведена на

Регулятор мощности предназначен для ступенчатого регулирования мощности нагревательных приборов. Имеет 8 дискретных ступеней регулирования. Основан на пропуске полупериодов сетевого напряжения, соответствующего номеру ступени. Управляется двумя кнопками "+" и "-". Индикация светодиодным столбиком с динамической индикацией. Построен на микроконтроллере Tiny2313. МК настроен на работу с внутренним RC генератором с частотой 4 MHz. В качестве элемента регулирования применен симистор.

Регулятор мощности питается от силового транформатора переменным напряжением 12 вольт. Такое решение было принято для обеспечения безопастности работы прибора, работающего в детском дошкольном учереждении. Потребляемый ток около 12 ма. Импульсы перехода сетевого напряжения через ноль формируются резистором R43 и стабилитроном D2. Управление симистором BTA16-600 с помощью оптосимистора MOC3023. Симистор снабжен радиатором общей площадью около 100 квадратных сантиметров.

Печатная плата регулятора приведена на рисунке ниже.

-2

Программа написана в среде WinAvr. Схема, плата, проект в WinAvr находятся в архиве на яндекс.диске по ссылке

РМ_Dzen.zip

Установка фьюзов в программаторе AVRDUDE приведена на скрине ниже.

-3