Найти в Дзене
Войти
ПОДГОТОВКА ОГЭ ЕГЭ
164 подписчика
Подписаться
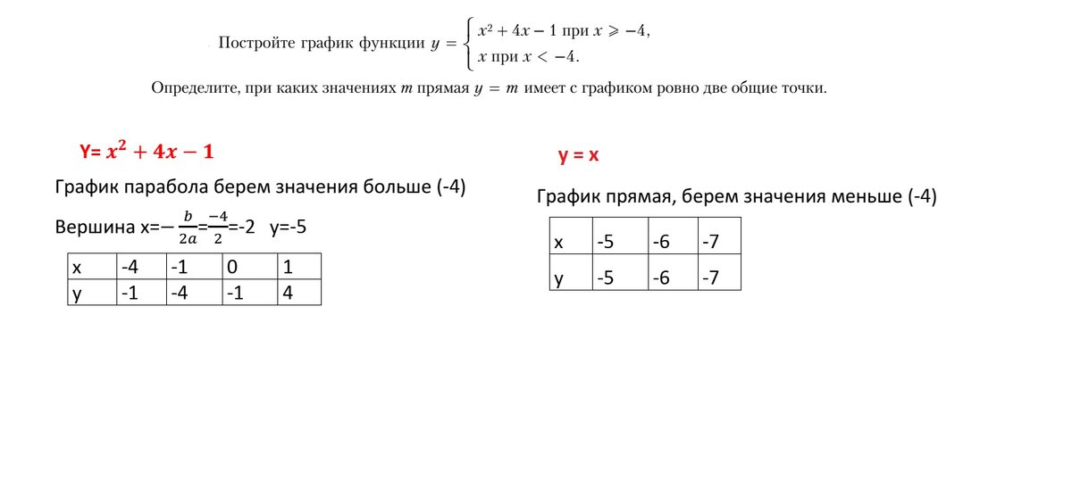
График 22 задание(кусочная функция)
20 апреля 2022
20 апр 2022
11
~1 мин
Ответ : m= -5; -4; -3; -2; -1
6