Найти в Дзене
Северкон

Применение модульных чиллеров Energolux в холодильных центрах с режимом свободного охлаждения.

В России в районах с длительными периодами с низкими температурами окружающей среды является более востребованным оборудование, способное охлаждать жидкости без применения машинного охлаждения, т.е. в режиме естественного или еще его называют свободного охлаждения. В этом режиме холодоноситель охлаждается непосредственно наружным воздухом в теплообменнике воздушного охлаждения в качестве которого как правило применяются сухой охладитель (dry cooler). В этом режиме на порядок снижается потребление электроэнергии (эксплуатационные расходы) в сравнении с машинным охлаждением поскольку компрессоры являются основными электропотребителями. Кроме того, что увеличивается ресурс компрес-соров и значительно снижается риск их выхода из строя. Режим свободного охлаждения широко используется в системах кондиционирования, в производственных процессах для охлаждения оборудования, а также для отвода теплоизбытков из серверных помещениях, офисов, торгово-развлекательных центров и т.д. Рис.1 Чиллеры с в

В России в районах с длительными периодами с низкими температурами окружающей среды является более востребованным оборудование, способное охлаждать жидкости без применения машинного охлаждения, т.е. в режиме естественного или еще его называют свободного охлаждения. В этом режиме холодоноситель охлаждается непосредственно наружным воздухом в теплообменнике воздушного охлаждения в качестве которого как правило применяются сухой охладитель (dry cooler).

В этом режиме на порядок снижается потребление электроэнергии (эксплуатационные расходы) в сравнении с машинным охлаждением поскольку компрессоры являются основными электропотребителями. Кроме того, что увеличивается ресурс компрес-соров и значительно снижается риск их выхода из строя.

Режим свободного охлаждения широко используется в системах кондиционирования, в производственных процессах для охлаждения оборудования, а также для отвода теплоизбытков из серверных помещениях, офисов, торгово-развлекательных центров и т.д.

-2

Рис.1

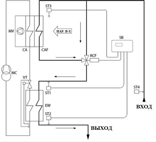
Чиллеры с встроенным сухим охладителем для режима естественного охлаждения работают по следующему принципу: при температуре наружного воздуха по датчику ST3 ниже на 2-3⁰С температуры холодоносителя из системы, измеренного датчиком ST4, контроллер подает сигнал на привод трех ходового клапана RCF и перенаправляет поток холодоносителя в встроенный теплообменник воздушного охлаждения CAF. Охлажденный холодоноситель из CAF поступает на вход испарителя EW. По датчику температуры ST1 осуществляется регулировка холодо-производительностью чиллера.

Так как разница температур небольшая, то охлаждение холодоносителя будет незначительным и дополнительное охлаждение будет осуществляться машинным охлаждением (работа фреонового холодильного агрегата). Это смешанный режим; охлаждение холодоносителя в теплообменнике и агрегатом. По мере снижения наружной температуры холодоноситель будет полностью охлаждаться в сухом охладителе без включения компрессоров, т.е. производительность сухого охладителя будет равна производительности машинного охлаждения – режим 100% естественного охлаждения. Температура холодоносителя поддерживается изменением скорости вращения вентиляторов.

Недостатки чиллеров с режимом Фри кулинга:

  • Более дорогое оборудование, чем стандартный чиллер,
  • Ввиду малых внутренних размеров чиллера встроенные сухие охладители имеют недостаточную поверхность и соответственно производительность. Поэтому такие чиллеры достигают режима Фри кулинга при более низких температурах наружного воздуха в сравнении с отдельно применяемым сухим охладителем. Следовательно окупаемость и энергоэффективность такого чиллера будет ниже, чем холодильный центр с отдельным сухим охладителем.

Техническое решение холодильного центра с применением модульных чиллеров и отдельного сухого охладителя для режима естественного охлаждения, приведенного на рис.2, в сравнении с чиллером с режимом Фри кулинга имеет ряд преимуществ:

  • Простая, гибкая и ясная для понимания регулирования схема
  • Возможность выбора сухого охладителя для режима 100% свободного охлаждения для более высокой наружной температуры, что дает значительно сократить сроки его окупаемости
  • Более низкая чиллеров стоимость, чем один моноблочный агрегат с встроенным сухим охладителем
  • Резервирование. В сравнении с одним чиллером применение большого количество модульных чиллеров означает большее суммарное количество холодильных контуров; ступеней регулирования производительностью. Выход из строя одного контура (компрессора) не приведет к значительному снижению суммарной холодопроизводительности центра
  • Энергоэффективность
  • Ремонтопригодность.

В качестве примера исходные данные для выбора холодильного центра для системы кондиционирования:

Холодопроизводительность 200 кВт.
Холодоноситель 40% этиленгликоль с температурами 10⁰С/5⁰С.
ПТО для получения на выходе воды 12⁰С/7⁰С непосредственно для системы кондиционирования.

Исходя из температуры холодоносителя 10⁰С/5⁰С, система должна выйти на 100% режим Фри кулинга при температуре наружного воздуха 0⁰С. Такая дельта позволяет оптимально по стоимости подобрать сухой охладитель. Соответственно требуется применить модульный чиллер SCAW-M 66 ZHW, который может работать в режиме охлаждения до -20⁰С.

Для защиты теплообменника от разморозки, низких температурах холодоносителя и поддержания стабильной температуры воды рекомендуется применить 3-х ходовой клапан. При снижении температуры наружного воздуха до 2⁰С термостат переключает вентили 1, 2 и перепускает холодоноситель через сухой охладитель. По мере снижения температуры наружного воздуха будут отключаться холодильные контуры и будет снижение энергопотребления.

                                         Рис. 2
                                         Рис. 2

По разработанной компанией Северкон программе имеем параметры чиллера:

-4

Потребуется использовать 3 чиллера с общей холодопроизводительностью 196 кВт с общим количеством холодильных контуров 6 шт.; 6 ступеней изменения производительности через 17%.

На основании вышеизложенного подобран сухой охладитель для режима полного свободного охлаждения производительностью 204 кВт при Тнар=0⁰С, 40% ЭГ и темп-рах 10⁰С/5⁰С, 6 вентиляторов с общей потребляемой мощностью 10.8 кВт/час.

Применение отдельного сухого охладителя предоставляет большие возможности для его подбора. Если говорить о моноблочном чиллере с режимом Фри кулинга, то он выйдет на 100% режим естественного охлаждения только при Тнар= - 7⁰С., что значительно увеличивает срок окупаемости в сравнении с сухим охладителем, у которого этот режим наступит уже при Тнар=0С.

Так как в холодильном центре появился дополнительный компонент для режима свободного охлаждения, то рассчитаем окупаемость сухого охладителя в сравнении, с тем если бы весь этот зимний период работали одни чиллеры вместо сухого охладителя т.е. по разнице энергопотреблений по формуле:

Токуп=(N₁ - N₂) х n х Т (руб)

Где:
N₁ - Электропотребление при машинном охлаждении, кВт.
N₂ - Электропотребление сухого охладителя, кВт
n – часы работы сухого охладителя (режим свободного охлаждения)
Т – тариф электроэнергии

Согласно «Строй климатологии» СП131.13330.2012 средняя температура равная -0.4⁰С составляет для Санкт-Петербурга 232 суток или 232 х 24=5 568 часов

Суммарное энергопотребление 3-х чиллеров составляет: 17.78 кВт х 3шт=53.34 кВт.

Разница в энергопотреблении чиллеров и сухого охладителя составляет:

53.34 кВт - 10.8 кВт=42.54 кВт.

Потребляемая мощность при разнице потребления чиллеров и сух охладителя за зимний период: 42.54 кВт. х 5 568 час.=236 862 кВт.

При средней стоимости электроэнергии 1 кВт/час =6 руб. разница стоимости потребляемой электроэнергии составит 236 862 х 6=1 421 172 руб.

Исходя из розничной стоимости сухого охладителя окупаемость составляет 2.6 года

Окупаемость сухого охладителя за счет разницы энергопотреблений в сравнении с чиллерами, если бы они работали весь зимний период составляет 2.6 года. Иными словами через 2.6 года каждый год экономия потребления электроэнергии (эксплуатационные расходы) будет составлять 1 млн 421 руб.

Однако необходимо отметить, что в реальности окупаемость будет значительно быстрее расчетной 2.6 года за счет того, что при снижении температуры наружного воздуха скорости вращения вентиляторов будут снижаться и соответственно будет снижаться и потребляемая мощность, а так же за счет смешанного режима.

Карякин А.И.

Заместитель технического директора Северкон  по направлению промоборудования