Добавить в корзинуПозвонить
Найти в Дзене

Математика для экономистов

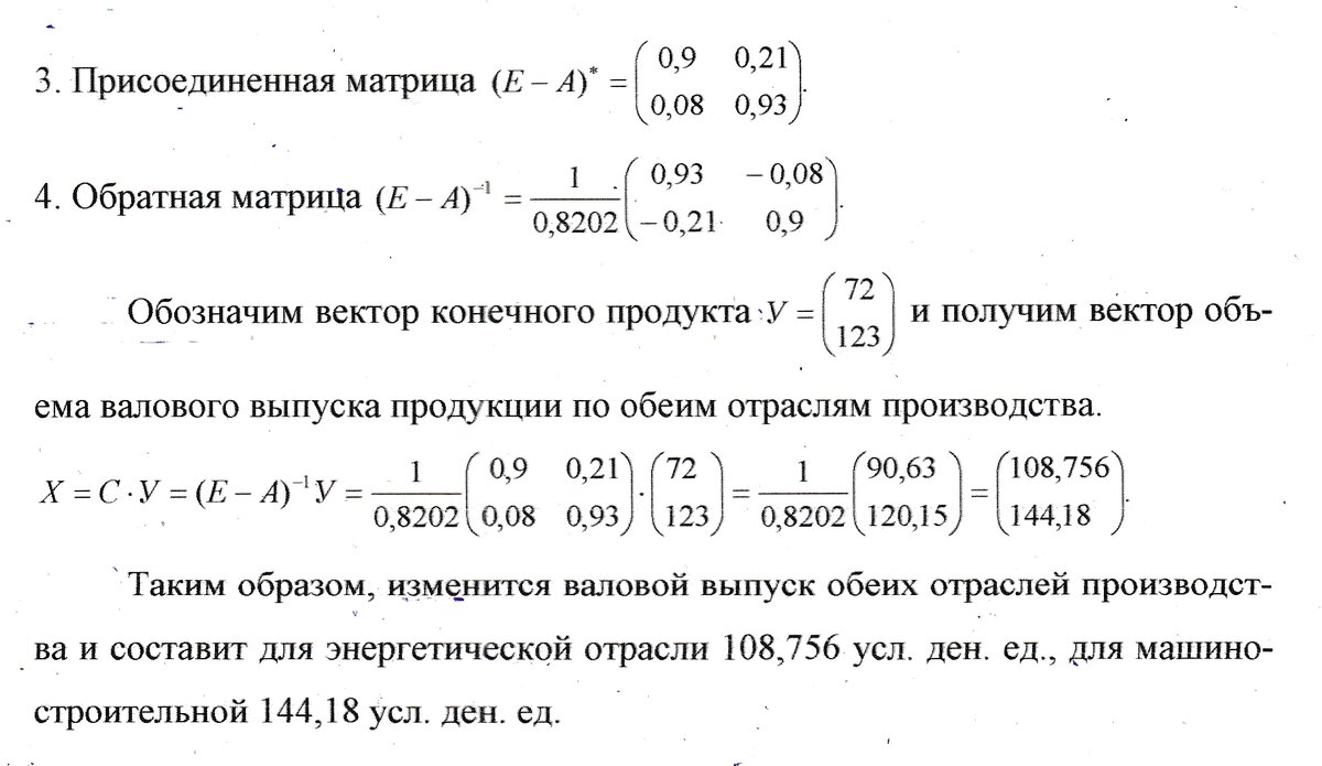
В таблице приведены данные об использовании баланса за отчетный период, усл. ден. ед. Вычислить необходимый объем валового выпуска каждой отрасли, если конечное потребление энергетической отрасли увеличится вдвое, а машиностроения сохранится на прежнем уровне.

В таблице приведены данные об использовании баланса за отчетный период, усл. ден. ед.

Вычислить необходимый объем валового выпуска каждой отрасли, если конечное потребление энергетической отрасли увеличится вдвое, а машиностроения сохранится на прежнем уровне.

страница1
страница1
страница 2
страница 2