Добавить в корзинуПозвонить
Найти в Дзене
Сергеййй

ЖКХ для "чайников". Опять про неустойки !

День добрый ! Несмотря на то что уже писал про неустойки в ЖКХ читатели продолжают задавать вопросы на эту тему и всё никак не могут поверить что с УО можно требовать не только перерасчет , но ещё и неустойку . Меду тем сумма неустойки очень часто превышает сумму перерасчета и составляет 3% от стоимости услуги ! За каждый день ! У каждого из нас в счетах за коммуналку есть графа "Содержание и ремонт ОДИ" . Это те самые деньги которые мы платим УО за то что бы наш дом выглядел опрятно , своевременно проводился косметический ремонт подъездов и все оборудование в доме исправно работало . И так , если у Вас в доме есть проблемы с содержанием ОДИ ( общедомовое имущество ) Вы имеете право потребовать устранение этих проблем , а так же потребовать перерасчет. Перерасчет требуем на основании 491 ПП РФ . В нем есть "Правила изменения размера платы за содержание жилого помещения в случае оказания услуг и выполнения работ по управлению, содержанию и ремонту общего имущества в многоквартирно
Оглавление

День добрый !

Несмотря на то что уже писал про неустойки в ЖКХ читатели продолжают задавать вопросы на эту тему и всё никак не могут поверить что с УО можно требовать не только перерасчет , но ещё и неустойку .

Меду тем сумма неустойки очень часто превышает сумму перерасчета и составляет 3% от стоимости услуги ! За каждый день !

У каждого из нас в счетах за коммуналку есть графа "Содержание и ремонт ОДИ" . Это те самые деньги которые мы платим УО за то что бы наш дом выглядел опрятно , своевременно проводился косметический ремонт подъездов и все оборудование в доме исправно работало .

И так , если у Вас в доме есть проблемы с содержанием ОДИ ( общедомовое имущество ) Вы имеете право потребовать устранение этих проблем , а так же потребовать перерасчет.

Перерасчет требуем на основании 491 ПП РФ . В нем есть "Правила изменения размера платы за содержание жилого помещения в случае оказания услуг и выполнения работ по управлению, содержанию и ремонту общего имущества в многоквартирном доме ненадлежащего качества и (или) с перерывами, превышающими установленную продолжительность" Согласно пункту 10

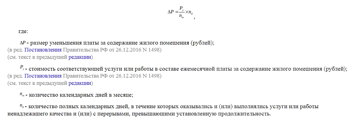
10. В случаях, указанных в пункте 6 настоящих Правил, размер платы за содержание жилого помещения уменьшается пропорционально количеству полных календарных дней нарушения от стоимости соответствующей услуги или работы в составе ежемесячной платы за содержание жилого помещения. Размер уменьшения платы за содержание жилого помещения определяется по формуле:
-2

Так же Вы имеете право , на основании Закон РФ от 07.02.1992 N 2300-1 "О защите прав потребителей" потребовать Выплаты неустойки статья 28

5. В случае нарушения установленных сроков выполнения работы (оказания услуги) или назначенных потребителем на основании пункта 1 настоящей статьи новых сроков исполнитель уплачивает потребителю за каждый день (час, если срок определен в часах) просрочки неустойку (пеню) в размере трех процентов цены выполнения работы (оказания услуги), а если цена выполнения работы (оказания услуги) договором о выполнении работ (оказании услуг) не определена - общей цены заказа. Договором о выполнении работ (оказании услуг) между потребителем и исполнителем может быть установлен более высокий размер неустойки (пени).

Сумма неустойки составит 3 % от стоимости услуги !

Скажу больше, при отказе от выполнения Ваших требований (проведения перерасчета ) Вы сможете потребовать еще и неустойку за невыполнение отдельных требований потребителя ЗоЗПП статья 31 пункт 3

3. За нарушение предусмотренных настоящей статьей сроков удовлетворения отдельных требований потребителя исполнитель уплачивает потребителю за каждый день просрочки неустойку (пеню), размер и порядок исчисления которой определяются в соответствии с пунктом 5 статьи 28 настоящего Закона.

Сумма этой неустойки то же составит 3 % от стоимости услуги !

Читайте сказки про ЖКХ на моём канале !

Буду рад Вашим комментариям и лайкам !

Хотите серьёзного отношения к себе от УО говорите с ними опираясь на законы