Добавить в корзинуПозвонить
Найти в Дзене
Александр Соловьёв

Усилитель НЧ класса А - живее всех живых.

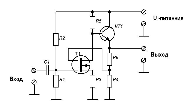
Всем здравствуйте! Как то на досуге, а досуг на пенсии ... , пришла идея высоколинейного, высокодинамичного, малошумящего (во сколько всего) усилителя, да ещё и с приличной нагрузочной способностью. Правда инвертирующего. Схема его нестандартна, представлена на рисунке ниже. Усилитель двухкаскадный, но суть в том, что для создания ООС используется второй затвор двухзатворного полевого транзистора. Глубина ООС не велика, около 20 дб, и в основном определяется тем, что крутизна по второму затвору, по паспортным данным, для транзистора КП350 примерно в десять раз меньше, чем по первому. С учетом того, что второй каскад эмиттерный повторитель, получился весьма стабильный усилитель с хорошей динамикой и нагрузочной способностью. Макет этого усилителя заработал отлично, но в дело усилитель как то не пошел, так как родился он без идейно. Но как жизнь научила, всему своё время. Нравятся мне усилители класса А. Подкупает их простота, красота технических решений некоторых экземпляров. И хотя я

Всем здравствуйте! Как то на досуге, а досуг на пенсии ... , пришла идея высоколинейного, высокодинамичного, малошумящего (во сколько всего) усилителя, да ещё и с приличной нагрузочной способностью. Правда инвертирующего. Схема его нестандартна, представлена на рисунке ниже.

Инвертирующий усилитель.
Инвертирующий усилитель.

Усилитель двухкаскадный, но суть в том, что для создания ООС используется второй затвор двухзатворного полевого транзистора. Глубина ООС не велика, около 20 дб, и в основном определяется тем, что крутизна по второму затвору, по паспортным данным, для транзистора КП350 примерно в десять раз меньше, чем по первому. С учетом того, что второй каскад эмиттерный повторитель, получился весьма стабильный усилитель с хорошей динамикой и нагрузочной способностью. Макет этого усилителя заработал отлично, но в дело усилитель как то не пошел, так как родился он без идейно. Но как жизнь научила, всему своё время.

Нравятся мне усилители класса А. Подкупает их простота, красота технических решений некоторых экземпляров. И хотя я не меломан (у меня нет ни усилителей, ни хорошей акустики), чисто по инженерному, я их люблю. И чисто по инженерному давно в голове крутится вопрос: "И что, со времен JLH 1969 и тому подобному, ничего принципиально новенького не придумали?" Да, я глубоко изучал известные на сегодня схемы, что то новенького (с точки зрения схемотехники) за последние лет 20, я не увидел. И тут проснулся описанный мной выше усилитель. Можно же представить усилитель в виде следующей структурной схемы.

Структурная схема.
Структурная схема.

Значит, имея источник сигнала с хорошей динамикой и нагрузочной способностью, достаточно ток от источника передать выходному каскаду и "дело в шляпе". Уточнюсь, речь идет о транзисторных усилителях и двухтактных выходных каскадах (они для меня поинтересней). И вот в свете этих идей родилась следующая схема усилителя НЧ класса А.

Схема усилителя класса А.
Схема усилителя класса А.

Основу её составляет описанный выше высоколинейный усилитель с высокой нагрузочной способностью на транзисторах VT1 и VT2. Ток от этого усилителя через токовые повторители на VT3 и VT4 передается на базы выходных транзисторов VT5 и VT6. Через R15 в исток VT1 организована ООС. Она определяет общее усиление усилителя (около 15) Смещение на базы токовых повторителей подается с эмиттеров выходных транзисторов, что в совокупности с резисторами R11 и R13 не абсолютно, но существенно улучшает температурную стабильность усилителя. Ну, вот вкратце, что получилось. Я сделал макетик этого усилителя. Получилось хорошо! Правда у меня весьма скромный источник питания, поэтому на мощный (10-15 Вт) вариант мне не потянуть. Именно поэтому был спроектирован усилитель под КТ816, КТ817. Остальные транзисторы выбраны по принципу что было, то и пошло в дело, без особого подбора по параметрам. Основные его характеристики следующие:

Выходная мощность на нагрузке 8 Ом при токе покоя 350 ма - 3,5 Вт

Входное напряжение - 500 мВ

Полоса пропускания - 10 Гц - 200 кГц (практически без завала)

Измерить гармоники, к сожалению нечем, но метод наложения двух сигналов на хорошем двухлучевом осцилографе, показал, что входной сигнал от выходного, по форме, отличить невозможно. Шумы померить тоже нечем, но применение на входе относительно малошумящего КП350В, даёт надежду на достойный результат. Осцилограммы приводить не буду - синус и меандр, они и в африке такие же. Правда надо отметить, что в режим ограничения усилитель входит, я бы назвал это "мягко". Т.е. ограничение наступает не резко. Немного о настройке и конструктиве. Перед первым включением, нужно резистор R8 поставить в минимальное положение. Это обеспечит при первом включении нулевой ток выходного каскада. После включения, резистором R16 в точке А на схеме устанавливаем напряжение примерно половину питающего. После этого резистором R8 устанавливается ток покоя выходного каскада. Затем проверяем и при необходимости выставляем резистором R18 половину напряжения питания на средней точке выходного каскада. На транзистор VT2 желательно прикрутить небольшой радиатор, т.к. на нем рассеивается около 0,5 Вт мощности (ток через него равен примерно 50 мА). Всё, подключаем акустику и наслаждаемся музыкой. Я подключал свого китайца и звучание было очень достойное (в моем понимании).

Уважаемые читатели, если кого то заинтересовали мои идеи, смело берите. пользуйте, развивайте. Буду очень признателен, если кто то заинтересуется, соберет и полноценно, имея хорошую техническую базу, сможет исследовать данный вариант построения усилителя класса А. У меня такое инженерное ощущение, что JLH перед этим вариантом отдыхает (нагло, но смело с моей стороны). Современная элементная база может дать ещё лучший результат, чем у меня (у меня её прост нет). Всем увлечённым успехов, удачи, здоровья. Мне нравятся усилители класса А, за простоту, схемотехническую красоту, за их музыкальную бессмертность!

На всякий случай, моя почта: m-291@mail.ru