Добавить в корзинуПозвонить
Найти в Дзене
Математика 5+

ОГЭ-2022. Система уравнений.

Здравствуйте. Рассмотрим задание №20 из варианта №319, сайт Александра Ларина. При полном и правильном решении можно заработать 2 балла. Как всегда, предлагаю самостоятельно порешать. Чуть ниже будут решение и ответ. Удачи. * * * * * Ответ: (2;-2) и (2;2) Если ответы не совпали, то разбираемся вместе. 1) Вынесем число 2 за скобку в левой части второго уравнения. 2) Получаем следующую систему: 3) Без особых трудностей решаем второе уравнение, получаем: 4) Полученное значение Х подставляем в более лёгкое уравнение и находим значение У: 5) Выписываем ответ: (2; -2), (2;2) Решил сам - поставь ЛАЙК. Не удалось - пиши в комментариях, что именно не получилось, обсудим. Хорошего дня, друзья! #ларин #огэ2022 #math #математика #задание 20 #решуогэ #разбор огэ #вариант 319 #система уравнений #2 умножить на х в квадрате

Здравствуйте.

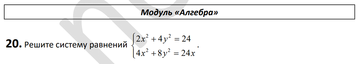
Рассмотрим задание №20 из варианта №319, сайт Александра Ларина.

-2

При полном и правильном решении можно заработать 2 балла.

Как всегда, предлагаю самостоятельно порешать. Чуть ниже будут решение и ответ.

Удачи.

*

*

*

*

*

Ответ: (2;-2) и (2;2)

Если ответы не совпали, то разбираемся вместе.

Обратите внимание, что коэффициенты левой части второго уравнения в 2 раза больше. чем коэффициенты левой части первого уравнения.
Обратите внимание, что коэффициенты левой части второго уравнения в 2 раза больше. чем коэффициенты левой части первого уравнения.

1) Вынесем число 2 за скобку в левой части второго уравнения.

Обратите внимание!!!!! В скобках получилось не что иное, как левая часть первого уравнения. Поэтому смело заменяем скобку на 24.
Обратите внимание!!!!! В скобках получилось не что иное, как левая часть первого уравнения. Поэтому смело заменяем скобку на 24.

2) Получаем следующую систему:

-5

3) Без особых трудностей решаем второе уравнение, получаем:

-6

4) Полученное значение Х подставляем в более лёгкое уравнение и находим значение У:

При одном значении Х получилось два значения У.
При одном значении Х получилось два значения У.

5) Выписываем ответ: (2; -2), (2;2)

Решил сам - поставь ЛАЙК.

Не удалось - пиши в комментариях, что именно не получилось, обсудим.

Хорошего дня, друзья!

#ларин #огэ2022 #math #математика #задание 20 #решуогэ #разбор огэ #вариант 319 #система уравнений #2 умножить на х в квадрате