Добавить в корзинуПозвонить
Найти в Дзене
Миру Мир

Как прекратить войну ? - Понять причину

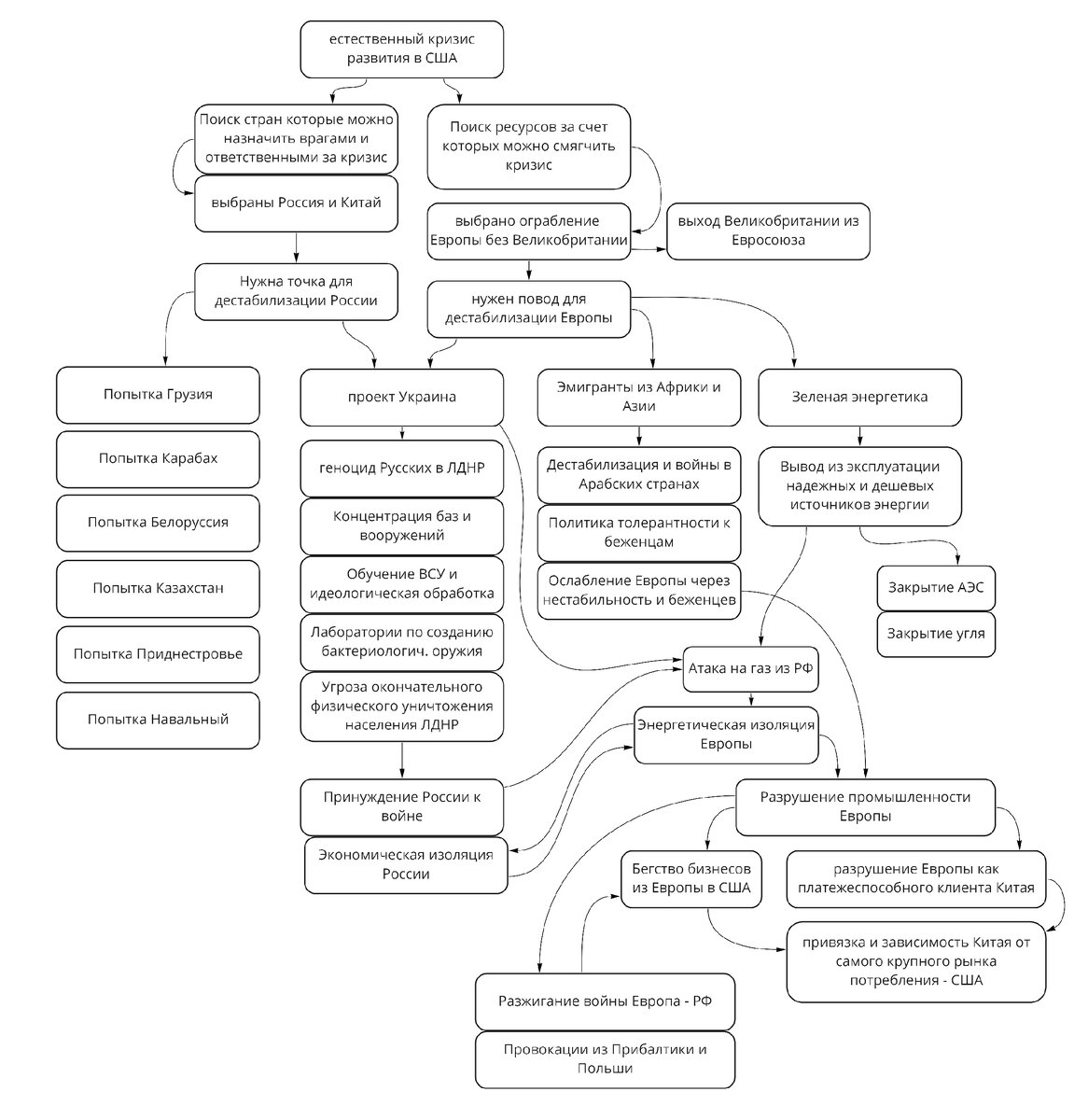
Посмотреть схему крупно Украина выполняет отведенную ей роль, управляет процессом США. Классическая система управления - руководству страны дается возможность воровать, и оно ставится под контроль через наворованные деньги и круговую поруку. Т.е. Украина за небольшие собственные деньги продала себя, свое население, армию и свою территорию для войны против России. Могла ли Россия иным образом компенсировать угрозу с Украины? Повлиять на население Украины? - нет
Повлиять на нацификацию армии Украины? - нет
Повлиять на работу биолабораторий? - нет
Повлиять на размещение ракетного вооружения США на территории Украины? - нет
Предотвратить окончательный расстрел из артиллерии и уничтожение городов ЛДНР? - нет Борется ли США за светлое будущее Украины и за демократию во всем мире?
США инвестирует в Украину только оружием.
США уничтожили все институты государственности в Украине - независимые суды, демократическую систему выборов, правовую систему, систему передачи власти.
США руками руков

Посмотреть схему крупно

Украина выполняет отведенную ей роль, управляет процессом США. Классическая система управления - руководству страны дается возможность воровать, и оно ставится под контроль через наворованные деньги и круговую поруку.

Т.е. Украина за небольшие собственные деньги продала себя, свое население, армию и свою территорию для войны против России.

Могла ли Россия иным образом компенсировать угрозу с Украины? Повлиять на население Украины? - нет
Повлиять на нацификацию армии Украины? - нет
Повлиять на работу биолабораторий? - нет
Повлиять на размещение ракетного вооружения США на территории Украины? - нет
Предотвратить окончательный расстрел из артиллерии и уничтожение городов ЛДНР? - нет

Борется ли США за светлое будущее Украины и за демократию во всем мире?
США инвестирует в Украину только оружием.
США уничтожили все институты государственности в Украине - независимые суды, демократическую систему выборов, правовую систему, систему передачи власти.
США руками руководства Украины полностью уничтожили свободу слова, все оппозиционные политические партии, изолировали или уничтожили всех лидеров мнений, до которых смогли дотянуться.

Есть ли примеры стран, в которых США поддержали "демократические силы" и теперь в этих странах населению стало лучше, чем до поддержки?

Что является истинной причиной войны в Украине?
Можно ли прекратить войну без устранения причины?
Что необходимо сделать для прекращения войны?

Напишите в комментариях

Дайте свой ответ и посмотрите статистику