Добавить в корзинуПозвонить
Найти в Дзене
Илья 'Nem0' Стельмах

Усилитель мощности - "Оплеуха микрухам 2.5"

Статья посвящена усилителю "Оплеуха микрухам 2.5", который является улучшенной версий усилителя "Оплеуха микрухам 2". Все изменения в схеме, относительно схемы второй версии усилителя, касаются лишь только номиналов пассивных элементов и никак не затрагивают скелет схемы, что обеспечивает полную совместимость схемы ОМ2.5 с ЛЮБОЙ печатной платой, созданной для усилителя ОМ2.0. Отличая от схемы ОМ2.0 заключаются в изменении номиналов: R2, R5, R6, R9, R14, R13, R17, R8, R22, R15, R31 и С2. Благодаря сделанным изменениям были улучшены следующие показатели: · КНИ на частоте 20 кГц, при работе на нагрузку 8 Ом, снизился с -96 дБ до -99 дБ; · Фазовый сдвиг на 40 Гц / 16 кГц снизился с 7 / -4 градусов, до 5 / -0,6 градусов, соответственно; · Снизился нагрев КУНа за счет снижения его тока покоя; · Снижена скорость нарастания напряжения диф. каскада с 205 В/мкс до 165 В/мкс; · Снижен ток покоя предвыходного каскада и следовательно - снижен его нагрев. Вопрос/ответ: Вопрос: R2 было - 1 кОм, стало
Внешний вид собранной платы усилителя "Оплеуха микрухам 2.5" с двумя парами выходных транзисторов на заводской печатной плате
Внешний вид собранной платы усилителя "Оплеуха микрухам 2.5" с двумя парами выходных транзисторов на заводской печатной плате

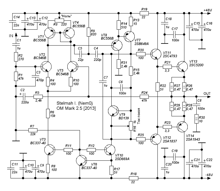
Статья посвящена усилителю "Оплеуха микрухам 2.5", который является улучшенной версий усилителя "Оплеуха микрухам 2". Все изменения в схеме, относительно схемы второй версии усилителя, касаются лишь только номиналов пассивных элементов и никак не затрагивают скелет схемы, что обеспечивает полную совместимость схемы ОМ2.5 с ЛЮБОЙ печатной платой, созданной для усилителя ОМ2.0.

Принципиальная электрическая схема усилителя мощности "Оплеуха микрухам 2.5"
Принципиальная электрическая схема усилителя мощности "Оплеуха микрухам 2.5"

Отличая от схемы ОМ2.0 заключаются в изменении номиналов: R2, R5, R6, R9, R14, R13, R17, R8, R22, R15, R31 и С2.

Благодаря сделанным изменениям были улучшены следующие показатели:

· КНИ на частоте 20 кГц, при работе на нагрузку 8 Ом, снизился с -96 дБ до -99 дБ;

· Фазовый сдвиг на 40 Гц / 16 кГц снизился с 7 / -4 градусов, до 5 / -0,6 градусов, соответственно;

· Снизился нагрев КУНа за счет снижения его тока покоя;

· Снижена скорость нарастания напряжения диф. каскада с 205 В/мкс до 165 В/мкс;

· Снижен ток покоя предвыходного каскада и следовательно - снижен его нагрев.

Вопрос/ответ:

Вопрос: R2 было - 1 кОм, стало - 270 Ом. Что-то связано с частотой входного фильтра по ВЧ. Уменьшили частоту среза?
Ответ: Наоборот увеличил частоту среза со 120 кГц, до 1 МГц. Что привело к уменьшению фазового сдвига в звуковом диапазоне частот.

Вопрос: R14 было - 1 кОм, стало - 510 Ом Не понятно.
Ответ: Искажения немного снизились от такой замены.

Вопрос: R9 было - 1 кОм, стало - 820 Ом, все равно не понимаю, как можно не загрубив коррекцию добиться большей устойчивости. Оставлять 1 кОм или даже 1.2 кОм можно?
Ответ: Можно, снизив быстродействие усилителя. А 1 кОм и более ставить категорически нельзя т.к. это только хуже скажется на устойчивости усилителя, по причине того, что на АЧХ появляется выброс. Номиналы должны быть строго такими, как на схеме, даже конденсаторы трогать нельзя.

Вопрос: Зачем КУ уменьшили?
Ответ: КУ уменьшил, чтобы входную чувствительность привести к стандартному значению +4 дБ (1,23 В).

Вопрос: R6 было - 4.7 кОм, стало - 15 кОм. Зачем, что дало?
Ответ: Повысил сопротивление источника тока. Здесь получается все очень просто: увеличиваем сопротивление ИТ до тех пор, пока искажения не начнут расти. До определенного сопротивления искажения всего усилителя слегка снижаются, после определенного номинала снова начинают расти. Просто необходимо подобрать такой номинал, при котором искажения минимальны и при этом сопротивление максимально.

Вопрос: R22 тоже понятно, уменьшаем нагрев предвыхода.
Ответ: Да. Снижаем ТП предвыхода, следовательно и нагрев предвыхода, а так же немного разгружаем КУН.

Вопрос: Номиналы резисторов в ООС, которые отвечают за КУ, не влияют ли на устойчивость? Просто однажды встретился с ситуацией, при которой уменьшение КУ усилителя приводило к подвозбуду.
Ответ: снижение Ку - снижает устойчивость усилителя, и наоборот: повышение Ку - положительно сказывается на устойчивости.

Печатные платы:

Авторская печатная плата для усилителя мощности ОМ2.5 в окне программы Sprint Layout 5
Авторская печатная плата для усилителя мощности ОМ2.5 в окне программы Sprint Layout 5
Двухсторонняя печатная плата, рассчитанная на две пары выходных транзисторов в окне программы Sprint Layout 5 (к сожалению, данная печатная плата является коммерческой, ее автор не пожелал поделится исходником печатной платы)
Двухсторонняя печатная плата, рассчитанная на две пары выходных транзисторов в окне программы Sprint Layout 5 (к сожалению, данная печатная плата является коммерческой, ее автор не пожелал поделится исходником печатной платы)
Альтернативная версия печатной платы с одной парой выходных транзисторов в окне программы Sprint Layout 5
Альтернативная версия печатной платы с одной парой выходных транзисторов в окне программы Sprint Layout 5
Альтернативная версия печатной платы с двумя парами выходных транзисторов в окне программы Sprint Layout 5. Автор печатной платы -  finn32
Альтернативная версия печатной платы с двумя парами выходных транзисторов в окне программы Sprint Layout 5. Автор печатной платы - finn32

Фотографии собранных печатных плат:

Пара собранных плат ОМ2.5
Пара собранных плат ОМ2.5
Собранная печатная плата (альтернативная версия с двумя парами выходных транзисторов)
Собранная печатная плата (альтернативная версия с двумя парами выходных транзисторов)

Некоторые законченные конструкции усилителей, выполненных на базе схемы "Оплеуха микрухам 2.5". Далее представлены фотографии усилителей, построенные сторонними авторами на базе схемы ОМ2.5 от Nem0. Имена, либо ники авторов - указаны в описании соответствующей фотографии.

Автор - Hakas
Автор - Hakas
Автор - Hakas
Автор - Hakas
Автор - vredny_ded
Автор - vredny_ded
Автор - Evgenlak
Автор - Evgenlak
Автор - Evgenlak
Автор - Evgenlak

Перечень используемых радиоэлементов:

-14
-15

Ссылки:
Место первой публикации - сайт "Паяльник" -
https://cxem.net/sound/amps/amp191.php

Версия статьи в сообществе Nem0 в ВК -
https://vk.com/@nem0_audio-om25-2013

Файлы:
Модель усилителя для NI Multisim 14 -
https://disk.yandex.by/d/W-zo5sZprNuiog

Авторская печатная плата -
https://disk.yandex.by/d/isZsv6s15-uIcQ

Альтернативная версия печатной платы с одной парой выходных транзисторов - https://disk.yandex.by/d/y6GuBzURNrtZjg

Альтернативная версия печатной платы с двумя парами выходных транзисторов (автор - finn32) - https://disk.yandex.by/d/4QtErFKpw6oxBw

Дата первой публикации: 20 декабря 2012
Дата изменения: 30 марта 2022