Добавить в корзинуПозвонить
Найти в Дзене
Цифровой дизайн

Этапы разработки личного кабинета

Начинать необходимо с описания бизнес процессов и определения ролей участников этих бизнес-процессов: это поможет сформулировать требования к личным кабинетам. Идём "путём клиента" для каждой роли: клиента, менеджера, руководитель и другие. Делается это в любой удобной форме, желательно схематично. Проектирование, дизайн, разработка личных кабинетов сайтов, интернет-магазинов. Составление бизнес-требований к личному кабинету Мы разрабатываем адаптивные личные кабинеты в виде web-приложений и мобильных приложений. Выбор архитектуры личного кабинета Это определение того, где и какая информация хранится, как происходит её обмен и взаимодействие с системой.
Например: Документы в большинстве компаний хранятся в 1С. Их нужно автоматически забирать для конкретного клиента и выдавать в личном кабинете. Или наоборот, нужно, чтобы заказ клиента в личном кабинете автоматически попадал в виде заказа клиента в 1С. Важно определиться, какие данные личный кабинет будет получать из вашей информационно
Оглавление

Начинать необходимо с описания бизнес процессов и определения ролей участников этих бизнес-процессов: это поможет сформулировать требования к личным кабинетам. Идём "путём клиента" для каждой роли: клиента, менеджера, руководитель и другие. Делается это в любой удобной форме, желательно схематично.

Проектирование, дизайн, разработка личных кабинетов сайтов, интернет-магазинов.

Составление бизнес-требований к личному кабинету

  1. Определение с целей и задач личного кабинета
  2. Сценариев работы пользователей
  3. Набора функционала
  4. Установление, в зависимости от целей и задач личного кабинета, ролей пользователей внутри личного кабинета. Какие задачи решает пользователь с каждой ролью, что он будет видеть, пройдя авторизацию.
  5. Выбор технологий: где и на каком устройстве (настольный компьютер, планшетный компьютер, смартфон) и какую задачу должен решать пользователь с каждой ролью в личном кабинете.

Мы разрабатываем адаптивные личные кабинеты в виде web-приложений и мобильных приложений.

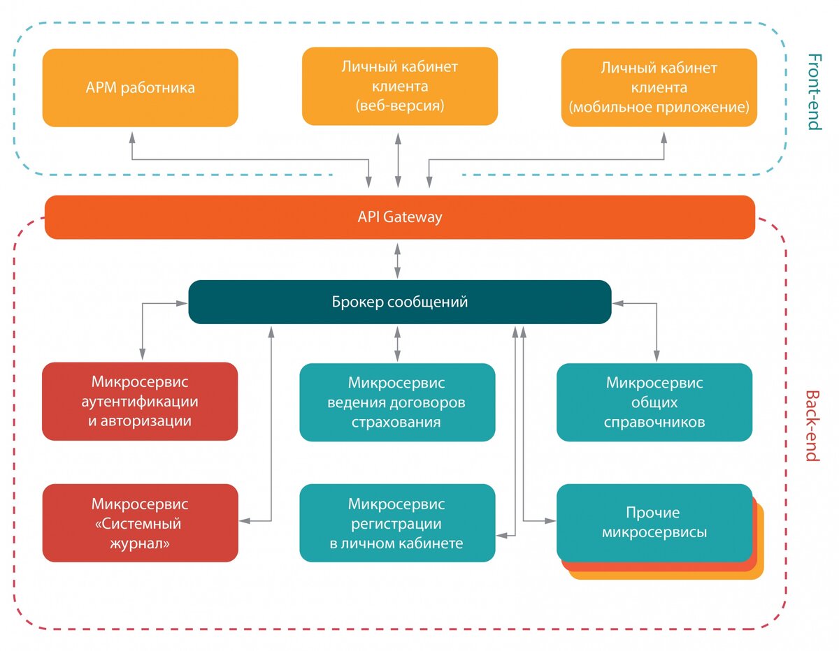
Выбор архитектуры личного кабинета

Это определение того, где и какая информация хранится, как происходит её обмен и взаимодействие с системой.
Например: Документы в большинстве компаний хранятся в 1С. Их нужно автоматически забирать для конкретного клиента и выдавать в личном кабинете. Или наоборот, нужно, чтобы заказ клиента в личном кабинете автоматически попадал в виде заказа клиента в 1С. Важно определиться, какие данные личный кабинет будет получать из вашей информационной системы, а какие данные автоматически в неё передавать.

Пример архитектуры
Пример архитектуры

Разработка сервисов, программных решений и интернет продуктов для малого бизнеса, производства, торговли, стартапов

Подбор технического персонала для внедрения и обслуживания

Выбор тех сотрудников в штате или на аутсорсинге, которые на стороне вашего программного обеспечения выполнят задачи обмена информацией с личным кабинетом. Как правило доступ к внутренних информационным ресурсам заказчика ограничен. Поэтому составляется протокол обмена личного кабинета и информационной системы заказчика, в котором описывается, что должен делать каждый запрос.

Этапы разработки личного кабинета

  1. Создание блочного прототипа: общая навигация, формы ввода, отчеты, списки, и т.д. После утверждения прототипов делается описание функционала интерфейсов и действий пользователя личного кабинета для каждой роли.
  2. Определение минимально жизнеспособный продукт (MVP) — наиболее важные и срочные функции личного кабинета которые запускаются в первую очередь, второстепенные функции дорабатывать в следующих версиях.
  3. Разбивка проекта на этапы по вводу в эксплуатацию функционала личного кабинета (спринты).
  4. Создание удобного для пользователя дизайна личного кабинета. Отрисовка интерфейсов личного кабинета. Создание и утверждение дизайн макета.
  5. Статическая или динамическая HTML верстка каждого макета.
  6. Программирование web-приложения личного кабинета.
  7. Тестирование будущего личного кабинета на тестовом сервере.
  8. Программирование серверной части личного кабинета. Именно сервер взаимодействует с вашим учётным ПО (1С и др.), хранит информацию в своей базе данных, выполняет задачи взаимодействия со сторонними сервисами.
  9. Документация.
  10. Сопровождение проекта, работа над дополнительным функционалом личного кабинета.

Разработка сервисов, программных решений и интернет продуктов для малого бизнеса, производства, торговли, стартапов

Личный кабинет может быть реализован отдельным ресурсом или быть встроен в практически любой тип сайта.

#маркетинг #диджитал маркетинг #сайты #разработка сайтов #интернет маркетинг #продакт-менеджмент #сайт для бизнеса #стартап #разработка программ #личный кабинет