Добавить в корзинуПозвонить
Найти в Дзене
Меандр Радиолюбитель

DC/DC преобразователь. Зарядное для Bluetooth колонки. Часть 2.

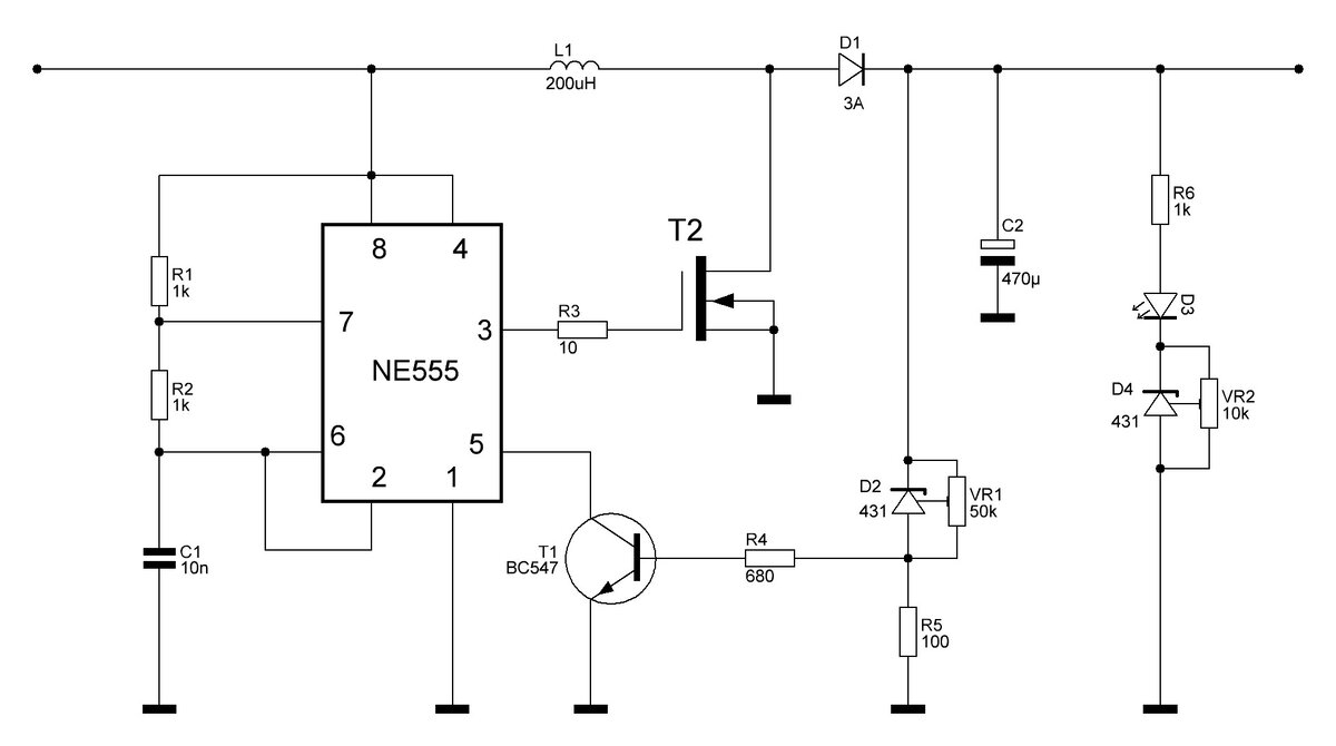
Всем доброго, хочу представить вашему вниманию простой преобразователь для зарядки 7,3В аккумулятора от стандартной "телефонной" зарядки на 5В. В первой части я озвучил планы которые осуществил не полностью. Преобразователь работает и аккумулятор заряжается, а вот с индикацией пока все плохо. Типовая схема порогового индикатора на TL431 в принципе работает, но! Слишком большой если в данном случае можно применить это слово - гистерезис. То есть: Индикатор срабатывает сигнализируя о полном заряде уже при 6В, что для 2S лития глубокий разряд. Как я не боролся с делителем в обвязке ТЛки, не получилось зажечь светодиод при 8,4В так, чтобы он гас при 8В и ниже. Гаснет при 6В. А если настроить так, чтобы он гас при 8,3 к примеру, то он сволочь не загорается вплоть до 9-10В. Теперь о том, что удалось воплотить. Схема ниже, типовой ШИМ преобразователь коих в сети как грязи. Лично от себя хочу добавить - все схемы подобные этой нормально работают при напряжении питания выше 6В и даже схема

Всем доброго, хочу представить вашему вниманию простой преобразователь для зарядки 7,3В аккумулятора от стандартной "телефонной" зарядки на 5В.

В первой части я озвучил планы которые осуществил не полностью.

Преобразователь работает и аккумулятор заряжается, а вот с индикацией пока все плохо. Типовая схема порогового индикатора на TL431 в принципе работает, но!

Слишком большой если в данном случае можно применить это слово - гистерезис. То есть: Индикатор срабатывает сигнализируя о полном заряде уже при 6В, что для 2S лития глубокий разряд. Как я не боролся с делителем в обвязке ТЛки, не получилось зажечь светодиод при 8,4В так, чтобы он гас при 8В и ниже. Гаснет при 6В. А если настроить так, чтобы он гас при 8,3 к примеру, то он сволочь не загорается вплоть до 9-10В.

Теперь о том, что удалось воплотить.

Схема ниже, типовой ШИМ преобразователь коих в сети как грязи.

-2

Лично от себя хочу добавить - все схемы подобные этой нормально работают при напряжении питания выше 6В и даже схема одного из небезызвестного блогера с Ютюб, в качестве преобразователя для powerbank с указанным на схеме транзистором, IRFZ44 работать отказывается. Для запуска схемы мне пришлось применить мосфет с материнской платы, у данного экземпляра напряжение на затворе достаточное для полного открытия канала, всего 1,3В.

Собрано устройство на печатной плате размерами 45Х35мм. Все детали кроме силового транзистора и диода "выводные", диод так же cmd и добыт из ЭПРА натриевой лампы.

-3

К преобразователю претензий нет, устройство обеспечивает заданное напряжение на выходе (подстроечным резистором VR1) в диапазоне питающего напряжения от 3,8В до 6В. Ограничения тока не предусмотрено по соображениям "ограниченности" тока в типовых ЗУ для смартфонов на уровне 2-3А. При токе в 2А по входу, зарядный ток составляет чуть менее одного ампера, что в свою очередь косвенно указывает на довольно высокий КПД преобразователя.

Силовой транзистор при таком токе нагревается не сильно, что позволяет не заморачиваться с теплоотводом. Кстати: заводская зарядка от смартфона Сони с заявленным током в 2А, такой ток не выдала. Два ампера по входу удалось получить только при питании преобразователя от лабораторника, подняв напряжение до 5,6В ток приблизился к 2А.

-4

Сегодня утром собрал все до кучи и поставил на зарядку.

-5
-6

Заряжается уже больше часа, корпус колонки рядом с платой преобразователя холодный, а вот разъем микроUSB заметно разогрелся, все же зарядка от Сони способна качать 1,5А!

Для визуализации заряда, на первое время припаял рядом с гнездом для подключения зарядного, светодиод индикации. Разумеется 1Ком резистор в цепь впаять не забыл.

Пока, что отдам колонку так, а по поводу индикатора буду думать.

Пишите предложения в комментариях.

Схему добавлю вечером, еще не нарисовал. (в 21:15 МСК добавил, голосование закрыто:))

Голосуем за схему:

1. На листке в клетку.

2. В Span7.

3. В Multisim 14.

Увидимся в комментах!