Найти в Дзене

Ввод частного дома в эксплуатацию

Каждый этап сопровождается документами, актами, разрешениями и справками.

Каждый этап сопровождается документами, актами, разрешениями и справками.

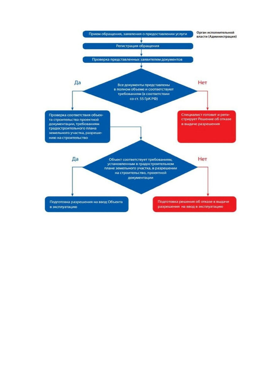
Как осуществить ввод в эксплуатацию частного жилого дома? Процедура состоит из двух этапов: •	Получение «Заключения о соответствии построенного здания требованиям проектной документации и технических регламентов» (ЗОС)» 
•	Выдача разрешения на ввод дома в эксплуатацию.
Чтобы дом зарегистрировать как жилое помещение, он должен быть признан “капитальным” для заселения. Для этого необходимо вызвать из местной администрации специалистов для оценки дома, в котором, как минимум, должны быть:
•	Коробка дома из стен пола и потолка;
•	Коммуникации (электричество, отопление (в т.ч печь), канализация (септик или уличная уборная), водоснабжение (в т.ч. скважина), обязательная вентиляция).
•	Соответствие строительным нормам и правилам;
•	Соответствие проектным геометрическим пропорциям;
•	Окна и двери;
•	Лестница, если необходима; Черновая отделка (для замеров площади)

Возможны вопросы других специалистов: относительно строительного мусора – необходимо наличие договора о вывозе мусора; относительно пожарной безопасности, санитарно-эпидемиологического надзора и представителей коммунальных служб. Это заключение о соответствии понадобится для дальнейшего пакета документов
. После получения справки ЗОС собираем остальные документы для МФЦ: Заявление о выдаче разрешения на ввод объекта в эксплуатацию (пишется по месту – органы местного самоуправления или МФЦ).
•	Документ, удостоверяющий личность.
•	Права собственности на земельный участок, в том числе соглашение об установлении сервитута или иных обременений
•	Заключение о соответствии параметров построенного объекта капитального строительства проектной документации.
•	Акт приемки объекта капитального строительства
•	Схема, отображающая расположение построенного, реконструированного объекта капитального строительства, расположение сетей инженерно-технического обеспечения в границах земельного участка и планировочную организацию земельного участка. 
•	Технический план объекта капитального строительства, подготовленный в соответствии с Федеральным законом от 13 июля 2015 N 218-ФЗ “О государственной регистрации недвижимости”.
Как осуществить ввод в эксплуатацию частного жилого дома? Процедура состоит из двух этапов: • Получение «Заключения о соответствии построенного здания требованиям проектной документации и технических регламентов» (ЗОС)» • Выдача разрешения на ввод дома в эксплуатацию. Чтобы дом зарегистрировать как жилое помещение, он должен быть признан “капитальным” для заселения. Для этого необходимо вызвать из местной администрации специалистов для оценки дома, в котором, как минимум, должны быть: • Коробка дома из стен пола и потолка; • Коммуникации (электричество, отопление (в т.ч печь), канализация (септик или уличная уборная), водоснабжение (в т.ч. скважина), обязательная вентиляция). • Соответствие строительным нормам и правилам; • Соответствие проектным геометрическим пропорциям; • Окна и двери; • Лестница, если необходима; Черновая отделка (для замеров площади) Возможны вопросы других специалистов: относительно строительного мусора – необходимо наличие договора о вывозе мусора; относительно пожарной безопасности, санитарно-эпидемиологического надзора и представителей коммунальных служб. Это заключение о соответствии понадобится для дальнейшего пакета документов . После получения справки ЗОС собираем остальные документы для МФЦ: Заявление о выдаче разрешения на ввод объекта в эксплуатацию (пишется по месту – органы местного самоуправления или МФЦ). • Документ, удостоверяющий личность. • Права собственности на земельный участок, в том числе соглашение об установлении сервитута или иных обременений • Заключение о соответствии параметров построенного объекта капитального строительства проектной документации. • Акт приемки объекта капитального строительства • Схема, отображающая расположение построенного, реконструированного объекта капитального строительства, расположение сетей инженерно-технического обеспечения в границах земельного участка и планировочную организацию земельного участка. • Технический план объекта капитального строительства, подготовленный в соответствии с Федеральным законом от 13 июля 2015 N 218-ФЗ “О государственной регистрации недвижимости”.
Все это можно подать в электронном виде через портал Госуслуги или в местном МФЦ. Акт о вводе в эксплуатацию приходит через 5-7 дней в электронном виде, получить бумажный документ можно по почте или при личном обращении. 
Само получение разрешения на ввод в эксплуатацию и автоматическая запись в регистрах, кадастрах, реестрах бесплатна, также как и получение акта на руки. Но сопутствующие шаги, как-то вызов специалистов, подготовка техдокументации может облегчить бюджет до 30 тыс. руб.
Рекомендуем оформлять все необходимые документы постепенно на каждом этапе строительства, собирая все схемы и акты от застройщика.
Все это можно подать в электронном виде через портал Госуслуги или в местном МФЦ. Акт о вводе в эксплуатацию приходит через 5-7 дней в электронном виде, получить бумажный документ можно по почте или при личном обращении. Само получение разрешения на ввод в эксплуатацию и автоматическая запись в регистрах, кадастрах, реестрах бесплатна, также как и получение акта на руки. Но сопутствующие шаги, как-то вызов специалистов, подготовка техдокументации может облегчить бюджет до 30 тыс. руб. Рекомендуем оформлять все необходимые документы постепенно на каждом этапе строительства, собирая все схемы и акты от застройщика.