Найти в Дзене
Иной

Простейший "диктофон" на ISD1820

Некоторые наверняка задумывались, как говорящие китайские игрушки записывают и могут воспроизводить потом записанный звук. И уж точно кто-то задавался вопросом, а можно ли собрать своими руками нечто подобное? И желательно еще, чтобы схема была максимально простой при этом. Беглый поиск выдает китайский модуль на микросхеме ISD1820, при том что внятного даташита на конкретно саму микросхему нет. Вот что удалось найти конкретно мне: https://amperkot.ru/static/3236/uploads/datasheets/Модуль%20звукозаписи%20и%20воспроизведения%20звука%20ISD1820%20datasheet.pdf https://www.mini-tech.com.ua/download/datasheet/Audio/ISD1820.pdf Второй вариант не особо понятен, тем более что он для совсем другой микросхемы, но общее назначение выводов и соединений для них та же. При дальнейшем "гуглении" была найдена схема этого китайского модуля, которая отличается куда большей понятностью, чем в даташите на этот самый модуль. При этом у схемы есть ощутимая "болячка" - слишком громко воспроизводить записанн

Некоторые наверняка задумывались, как говорящие китайские игрушки записывают и могут воспроизводить потом записанный звук. И уж точно кто-то задавался вопросом, а можно ли собрать своими руками нечто подобное? И желательно еще, чтобы схема была максимально простой при этом.

Беглый поиск выдает китайский модуль на микросхеме ISD1820, при том что внятного даташита на конкретно саму микросхему нет.

Вот что удалось найти конкретно мне:

https://amperkot.ru/static/3236/uploads/datasheets/Модуль%20звукозаписи%20и%20воспроизведения%20звука%20ISD1820%20datasheet.pdf

https://www.mini-tech.com.ua/download/datasheet/Audio/ISD1820.pdf

Второй вариант не особо понятен, тем более что он для совсем другой микросхемы, но общее назначение выводов и соединений для них та же.

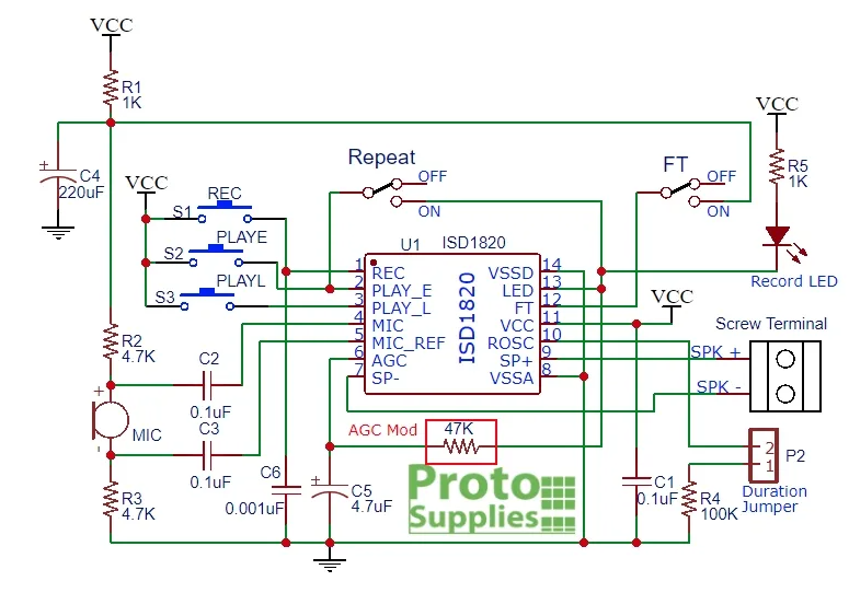
При дальнейшем "гуглении" была найдена схема этого китайского модуля, которая отличается куда большей понятностью, чем в даташите на этот самый модуль.

Схема китайского модуля
Схема китайского модуля

При этом у схемы есть ощутимая "болячка" - слишком громко воспроизводить записанный звук она не может за счет довольно слабого выхода микросхемы.

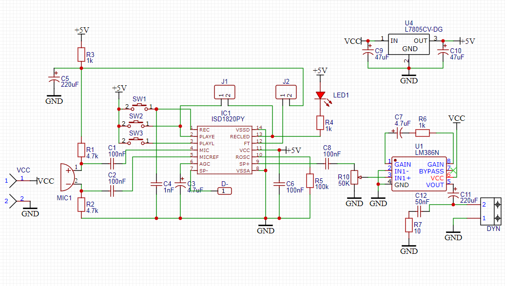
Решением этой проблемы может считаться добавление в схему внешнего усилителя, например, широко распространенной LM386.

Схема с усилителем
Схема с усилителем

Конденсатор С8 в схеме не обязателен, так как 386 к его наличию не требовательна, но на всякий случай поставить все же стоит, при том что это также несколько упростило разводку печатной платы:

Печатная плата
Печатная плата

Постарался по минимуму использовать SMD детали, а также уложиться в 40 мм одного из габаритов платы, так как у меня очень много плашек текстолита как раз именно такой ширины. Также, обошлось без перемычек (те, что на печатной плате - это мнимые перемычки, так как у этих тактовых кнопок контакты попарно соединены).

Естественно, не смог удержаться, чтобы не вытравить печатную плату до того, как до меня дойдет посылка с партией этих микросхем:

Печатная плата
Печатная плата

Готовое устройство
Готовое устройство

Ну, спаял и спаял, отложил этот проект на примерно месяц, пока шла посылка с микросхемами. Не вспоминал про него больше.

Когда же микросхемы пришли, попытался вставить одну из посылки, и она не заработала. Ну, ладно, допустим, может брак попался. Вставил остальные - ни одна не работала, а пара из них и вовсе в коротком замыкании была и из-за них выгорел линейный стабилизатор на 5 вольт. Остальные просто не подавали никаких признаков жизни. Ссылки на них я оставлять по понятным причинам не буду, скажу лишь, что они были заказаны в магазине Fantasy Electronics, в котором я обычно заказываю маломощные транзисторы, диоды и различные конденсаторы, реже микросхемы. Даже начал грешить на печатную плату, что со схемой косяк и она нерабочая.

Заказал микросхемы из другого магазина, в комплекте с микросхемами LM386 (у меня была всего одна), и спустя еще месяцок, пришла долгожданная посылка, содержимое которой я сразу же вставил в кроватки печатной платы...

Немыслимая удача! А я уж было похоронил этот проект насовсем.

Если нужно еще громче, можно заменить усилитель другим, например, на основе микросхемы TDA2003 или 2030 (естественно, переделав печатную плату). В данном видео испытания, большую громкость не вывозит сам динамик, целью демонстрации являлся сам факт работоспособности, а не то, насколько громко будет орать.

Заняться этим проектом побудил постановочный видеоролик, где парень будит свою девушку громким пуком в микрофон. Тут же можно это дело нехило так автоматизировать, если прикрутить модуль радиоуправления (например, на основе пульта-брелка на 433 МГц) ну и записав соответствующий звук. В общем, раздолье для шутников :)

Микросхемы заказывал вот тут:

https://a.aliexpress.com/_AVpFx1

Ссылка на проект с печатной платой

https://oshwlab.com/fantom3ds/recorder-isd1820py