Найти в Дзене
Иной

Преобразователь для фотографов и Гаусс-пушки

В сети не очень много схем подобных преобразователей, наиболее популярная схема - инвертор Вальдемара, построенный по топологии обратноходового преобразователя. Схема довольно капризная, и местами даже опасная, при неточном ее воспроизведении. Также у нее нет функции дозарядки конденсаторов при их естественной разрядке со временем. Мною был разработан двухтактный преобразователь, который лишен таких недостатков, имеет петлю гистерезиса (зону нечувствительности) при процессе зарядки/разрядки конденсатора. Довольно подробно о нем рассказано в следующем видео: В описании имеется ссылка на довольно старую печатную плату, имеющую большие размеры, а также самая-самая первая версия ее (которая в проекте уже исправлена) имела не совсем оптимальную разводку сигнальной части и те "уши" из проводов, прикрученные к металлическим подложкам транзисторов, которые и впаивались в плату. Мною была создана немного доработанная схема этого преобразователя, версия 2.0 Наверняка многие скажут, что схема т

В сети не очень много схем подобных преобразователей, наиболее популярная схема - инвертор Вальдемара, построенный по топологии обратноходового преобразователя.

Инвертор Вальдемара
Инвертор Вальдемара

Схема довольно капризная, и местами даже опасная, при неточном ее воспроизведении. Также у нее нет функции дозарядки конденсаторов при их естественной разрядке со временем.

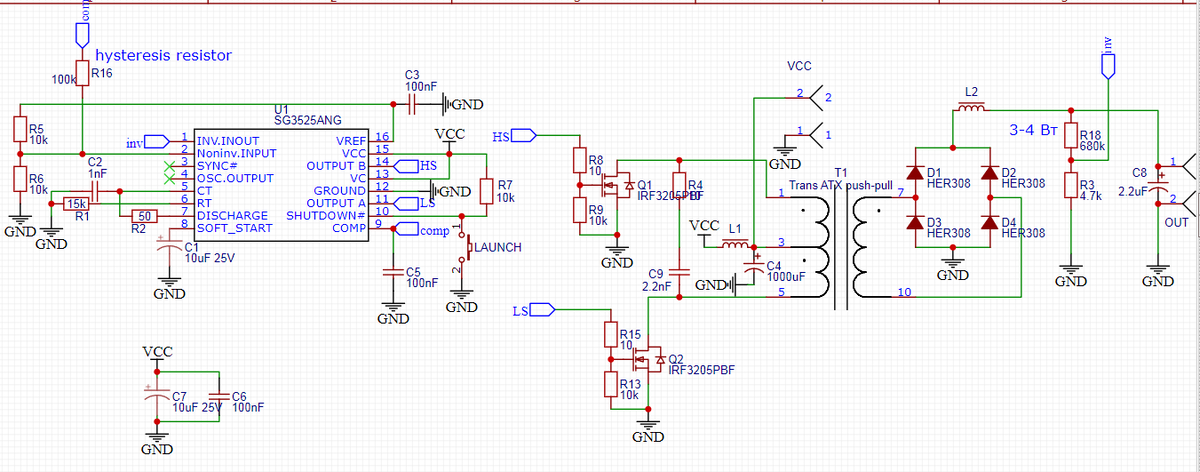
Мною был разработан двухтактный преобразователь, который лишен таких недостатков, имеет петлю гистерезиса (зону нечувствительности) при процессе зарядки/разрядки конденсатора.

Довольно подробно о нем рассказано в следующем видео:

В описании имеется ссылка на довольно старую печатную плату, имеющую большие размеры, а также самая-самая первая версия ее (которая в проекте уже исправлена) имела не совсем оптимальную разводку сигнальной части и те "уши" из проводов, прикрученные к металлическим подложкам транзисторов, которые и впаивались в плату.

Мною была создана немного доработанная схема этого преобразователя, версия 2.0

Немного доработанная схема
Немного доработанная схема

Наверняка многие скажут, что схема толком-то не изменилась. Но даже те маленькие изменения пошли ей явно на пользу. А за счет использования трансформатора меньшего размера и уменьшились габариты печатной платы, так как этому преобразователю слишком большая мощность ни к чему, не лампы же накаливания им питать, верно?

Печатная плата преобразователя версии 2.
Печатная плата преобразователя версии 2.

Преобразователь построен по топологии "Пуш-пул", которая отличается куда большей стабильностью и эффективностью работы, нежели обратноход, и при правильной намотке трансформатора начинает сразу же работать. Стоит, однако, учитывать, что при неправильной подборке резисторов делителя обратной связи, напряжение на выходе преобразователя может быть значительно выше того, на которое рассчитан заряжаемый преобразователем конденсатор (и выходной электролит маленькой емкости), что может привести к его взрыву. Будьте предельно осторожны!

Для тех, у кого не найдется резисторов для обратной связи нужного номинала, сделал небольшую табличку в Excel с расчетом как самого делителя, так и петли гистерезиса:

Гистерезис.xlsx

Пользуйтесь на здоровье :)

Сама таблица с момента выхода видео была ощутимо доработана, добавлен расчет делителя с учетом наличия подстроечного резистора (схема его включения в самой таблице)

Считаю нужным также предупредить, что при использовании инвертора в проекте гаусс-пушки, в момент выстрела из оной, обязательно надо отсоединять инвертор от заряжаемого конденсатора, так как при "выстреле" наглухо отлетает выпрямительный диодный мост. Возможно, с наличием небольшого выходного дросселя (в версии 1 его не было) эта проблема уже исчезла, но я не проверял. Также, возможно, от вылета моста может спасти дополнительный развязывающий диод, установленный между инвертором и заряжаемым конденсатором. Помимо этого, схема не имеет защиты от коротких замыканий и переполюсовки питания, так что нужно проявлять осторожность.

Немного процесса сборки)

Подготовка текстолита
Подготовка текстолита
Перенос рисунка
Перенос рисунка

Клянусь Монолитом, Путин тут совершенно случайно оказался, не сажайте меня!)

Правка косяков при переносе рисунка
Правка косяков при переносе рисунка
Вытравленная печатная плата
Вытравленная печатная плата

Если кому интересен прям весь-весь процесс изготовления печатной платы, пишите в комментарии и/или лайкайте комментарии с этой просьбой, напишу отдельную статью со всеми особенностями, которые использую лично я, чтобы добиться такого отличного результата.

Про трансформатор особо много нечего говорить, как и в прошлой версии преобразователя, мотался почти что от балды (в программу для расчета заглянул узнать только число витков)

Немного намотки трансформатора
Немного намотки трансформатора

На всякий случай выложу расчет, хотя не знаю, стоит ли ему верить. Лично я намотал 5+5 витков первичной обмотки (это почти классика), и вроде как 100-120 витков вторичной.

Примерный расчет трансформатора
Примерный расчет трансформатора

Ну и после того как все было собрано, запаяно, приготовлено, надеты перчатки, очки, и отмолены все грехи, приступаем к испытанию:

Тестирование готового устройства
Тестирование готового устройства

Для сравнения, две платы преобразователей, старая версия, и новая:

Сравнение версий
Сравнение версий

При этом мощность нового не сильно меньше, если не больше, учитывая как мотался трансформатор для старой, там вообще расчетами даже не пахло и близко, проволока для намотки вообще была взята первая попавшаяся.

Ссылка на проект EasyEDA:

https://oshwlab.com/fantom3ds/the-other-s-invertor-2