Найти в Дзене
Илья 'Nem0' Стельмах

Блоки питания мощные и не очень

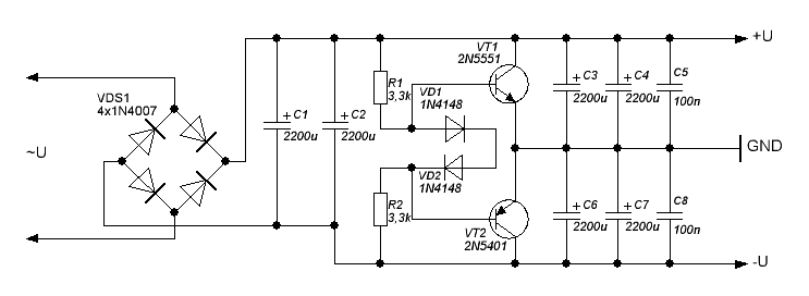
В данной небольшой публикации представлено несколько вариантов блоков питания для аудиотехники: усилителей мощности и предварительных усилителей. Схема 1: Маломощный стабилизированный блок питания для предварительных усилителей с подстройкой выходного напряжения Схема относительно проста, представляет собой двухполярный стабилизированный блок питания. Плечи блока питания - зеркальные, поэтому схемы абсолютно симметрична. Технические характеристики схемы:
Диапазон входных напряжений (переменное, RMS) = ~12...25 В;
(Ограничен максимально допустимым напряжением применяемых электролитических конденсаторов) Максимальное входное напряжение (переменное, RMS) = ~70 В;
(Ограничено максимальным напряжением выходных транзисторов)
Номинальный выходной ток (при выходном напряжении +/- 15 В) = 300мА; Пульсации выходного напряжения (при выходном напряжении +/- 15 В и номинальном выходном токе) = не более 2 мВ; Данный блок питания можно использовать для питания предварительных усилителей. Схема обес

В данной небольшой публикации представлено несколько вариантов блоков питания для аудиотехники: усилителей мощности и предварительных усилителей.

Схема 1: Маломощный стабилизированный блок питания для предварительных усилителей с подстройкой выходного напряжения

Принципиальная электрическая схема маломощного стабилизированного блок питания для предварительных усилителей с подстройкой выходного напряжения
Принципиальная электрическая схема маломощного стабилизированного блок питания для предварительных усилителей с подстройкой выходного напряжения

Схема относительно проста, представляет собой двухполярный стабилизированный блок питания. Плечи блока питания - зеркальные, поэтому схемы абсолютно симметрична.

Технические характеристики схемы:
Диапазон входных напряжений (переменное, RMS) = ~12...25 В;
(Ограничен максимально допустимым напряжением применяемых электролитических конденсаторов)

Максимальное входное напряжение (переменное, RMS) = ~70 В;
(Ограничено максимальным напряжением выходных транзисторов)

Номинальный выходной ток (при выходном напряжении +/- 15 В) = 300мА;

Пульсации выходного напряжения (при выходном напряжении +/- 15 В и номинальном выходном токе) = не более 2 мВ;

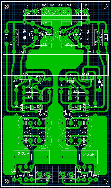
Печатная плата маломощного стабилизированного блока питания для предварительных усилителей с подстройкой выходного напряжения в окне программы Sprint Layout 5
Печатная плата маломощного стабилизированного блока питания для предварительных усилителей с подстройкой выходного напряжения в окне программы Sprint Layout 5

Данный блок питания можно использовать для питания предварительных усилителей. Схема обеспечивает достаточно низкий уровень пульсаций выходного напряжения, при довольно большом (для предварительных усилителей) токе.

В качестве аналогов транзисторов MPSA42/92 допускается применение транзисторов KSP42/92 или 2N5551/5401. Не забывайте о распиновке.

Транзисторы BD139/BD140 можно заменить на другие транзисторы с аналогичными параметрами.

Транзисторы VT1 и VT6 должны быть установлены на теплоотводе, место, для которого предусмотрено на печатной плате.

В качестве стабилитронов VD2 и VD3 можно применять любые стабилитроны на напряжение 12 В.

Перечень радиоэлементов:

-3

Схема 2: Маломощный блок питания с преобразованием однополярного напряжения в двухполярное.

Часто случается, что у электронщика в наличии есть трансформатор только с одной обмоткой, но необходимо получить двухполярное напряжение. Именно для подобного случая можно пригодиться следующая схема:

Принципиальная электрическая схема преобразователя однополярного напряжения в двухполярное
Принципиальная электрическая схема преобразователя однополярного напряжения в двухполярное

Схема отличается своей простотой и универсальностью. На вход схемы можно подавать переменное напряжение в широком диапазоне, ограниченном только допустимым напряжением применяемых диодов и транзисторов, а также допустимым напряжением электролитических конденсаторов.

Печатная плата маломощного блока питания с преобразованием однополярного напряжения в двухполярное в окне программы Sprint Layout 5
Печатная плата маломощного блока питания с преобразованием однополярного напряжения в двухполярное в окне программы Sprint Layout 5

Выходное напряжение каждого из плеч будет равно половине общего напряжения или = (Uвх*1,41)/2. Например: при входном переменном напряжении 20 В, выходное напряжение каждого плеча составит = (20*1,41)/2=14 В.

В качестве транзисторов VT1 и VT2 можно применять ЛЮБЫЕ комплементарные транзисторы. Хорошими вариантами замены могут быть MPSA42/92, KSP42/92, BC546/556, КТ3102/3107 и так далее. Следует так же учитывать, что при замене транзисторов на аналоги их максимальное допустимое напряжение К-Э, должно быть не менее выходного напряжения одного плеча.

Перечень радиоэлементов:

-6

Схема 3: Мощный двухполярный блок питания с полумостовым выпрямлением.

Для питания УМЗЧ иногда приходится применять трансформаторы с четырьмя одинаковыми вторичными обмотками, например - трансформаторы ТА196, ТА163 и аналогичные. При использовании подобных трансформаторов удобно использовать в качестве выпрямителя не мостовую, а двухполупериодовую, полумостовую схему.

Принципиальная электрическая схема мощного двухполярного блока питания с полумостовым выпрямлением
Принципиальная электрическая схема мощного двухполярного блока питания с полумостовым выпрямлением

Нумерация выводов на схеме соответствует нумерации выводов трансформатора ТА196.

С данной схемой можно применять не только трансформаторы серии ТА, ТАН, ТПП, ТН, но и любые другие трансформаторы с четырьмя одинаковыми по напряжению обмотками.

Печатная плата мощного двухполярного блока питания с полумостовым выпрямлением в окне программы Sprint Layout 5
Печатная плата мощного двухполярного блока питания с полумостовым выпрямлением в окне программы Sprint Layout 5
Печатная плата для схемы 3
Печатная плата для схемы 3
Мощный двухполярный блок питания с полумостовым выпрямлением в собранном виде
Мощный двухполярный блок питания с полумостовым выпрямлением в собранном виде

Перечень радиоэлементов:

-11

Схема 3 Б: Мощный двухполярный блок питания с полумостовым выпрямлением на основе диодных сборок 30CPQ150.

Следующая схема имеет тот же порядковый номер, что и предыдущая схема, но с буквой "Б". От предыдущей схемы отличается лишь тем, что вместо четырех дискретных диодов FR607 в выпрямителе, применены две сборки диодов 30CPQ150. Кроме того, добавлено посадочное место под дополнительную пару электролитических конденсаторов.

Печатная плата мощного двухполярного блока питания с полумостовым выпрямлением на основе диодных сборок 30CPQ150 в окне программы Sprint Layout 5
Печатная плата мощного двухполярного блока питания с полумостовым выпрямлением на основе диодных сборок 30CPQ150 в окне программы Sprint Layout 5
Мощный двухполярный блок питания с полумостовым выпрямлением на основе диодных сборок 30CPQ150 в собранном виде
Мощный двухполярный блок питания с полумостовым выпрямлением на основе диодных сборок 30CPQ150 в собранном виде
Мощный двухполярный блок питания с полумостовым выпрямлением на основе диодных сборок 30CPQ150 в собранном виде
Мощный двухполярный блок питания с полумостовым выпрямлением на основе диодных сборок 30CPQ150 в собранном виде

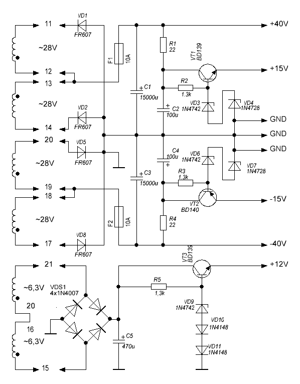
Схема 4: Мощный блок питания с полумостовым выпрямлением и дополнительными маломощными шинами питания.

Данная схема аналогична предыдущей, за исключением того, что в ее состав добавлены дополнительные, маломощные шины питания для предварительного усилителя (+/- 15 В) и вспомогательных устройств (+12 В). Схема, как и предыдущая рассчитана на работу с трансформатором, имеющим четыре одинаковые вторичные обмотки.

Принципиальная электрическая схема мощного блока питания с полумостовым выпрямлением и дополнительными маломощными шинами питания.
Принципиальная электрическая схема мощного блока питания с полумостовым выпрямлением и дополнительными маломощными шинами питания.

Нумерация выводов на схеме соответствует нумерации выводов трансформатора ТА196.

Напряжение +/-40 В указанное на схеме (или любое другое, в зависимости от напряжения на вторичных обмотках вашего трансформатора), используется для питания усилителя мощности. Шины +/- 15 В предназначены для питания предварительного усилителя. Шина +12 В предназначена для вспомогательных нужд, например: для питания вентиляторов, защит или других устройств.

Вместо стабилитрона 1N4742 допускается применение любого другого стабилитрона на напряжение 12 В, вместо 1N4728 - любого другого на напряжение 3,3 В.

Вместо транзисторов BD139/140 допускается использовать любую другую комплементарную пару транзисторов средней мощности, рассчитанную на ток около 1 А. Транзисторы VT1, VT2 и VT3 необходимо установить на радиатор, места для которого предусмотрено на печатной плате.

Печатная плата мощного блока питания с полумостовым выпрямлением и дополнительными маломощными шинами питания в окне программы Sprint Layout 5
Печатная плата мощного блока питания с полумостовым выпрямлением и дополнительными маломощными шинами питания в окне программы Sprint Layout 5
Мощный блок питания с полумостовым выпрямлением и дополнительными маломощными шинами питания в собранном виде
Мощный блок питания с полумостовым выпрямлением и дополнительными маломощными шинами питания в собранном виде

Перечень радиоэлементов:

-18

Схема 4 Б: Мощный блок питания с мостовым выпрямлением и дополнительной шиной питания.

Схема 4 Б повторяет предыдущую схему 4, с тем лишь отличием, что в данной схеме присутствует лишь одна дополнительная шина питания + 12 В, а также используются выпрямители на диодных сборках, поэтому для данной схемы достаточно трансформатора с двумя одинаковыми вторичными обмотками.

Печатная плата мощного блока питания с мостовым выпрямлением и дополнительной шиной питания
Печатная плата мощного блока питания с мостовым выпрямлением и дополнительной шиной питания

На печатной плате выходное напряжение указано равным +/- 25 В, но оно может быть абсолютно любым, в зависимости от напряжения на вторичных обмотках применяемого трансформатора.

На этом все, спасибо за внимание!

Ссылки:
Место первой публикации - сайт "Паяльник" -
https://cxem.net/pitanie/5-260.php

Версия статьи в сообществе Nem0 в ВК -
https://vk.com/@nem0_audio-bp

Файлы:
Авторская печатная плата маломощного стабилизированного блока питания для предварительных усилителей с подстройкой выходного напряжения (схема 1) -
https://disk.yandex.by/d/NujcQyaGJev6nA

Авторская печатная плата маломощного блока питания с преобразованием однополярного напряжения в двухполярное (схема 2) - https://disk.yandex.by/d/_GT16dYlmCtrzg

Авторская печатная плата мощного двухполярного блока питания с полумостовым выпрямлением (схема 3) - https://disk.yandex.by/d/5q-b8x4ZM5EGmA

Авторская печатная плата мощного двухполярного блока питания с полумостовым выпрямлением на основе диодных сборок 30CPQ150 (схема 3 Б) - https://disk.yandex.by/d/plXbHci0ljaBJQ

Авторская печатная плата мощного блока питания с полумостовым выпрямлением и дополнительными маломощными шинами питания (схема 4) - https://disk.yandex.by/d/4RsPd8j_zhDfaQ

Авторская печатная плата мощного блока питания с мостовым выпрямлением и дополнительной шиной питания (схема 4 Б) - https://disk.yandex.by/d/eXKTjtKvgNeDgQ

Дата первой публикации: 5 января 2013
Дата изменения: 3 июля 2022