Добавить в корзинуПозвонить
Найти в Дзене
K-FLEX_RUSSIA

Обеспечивая тепло, сберегая ресурсы

И вот наступает пора, когда листья, разноцветной палитрой, кружат по аллеям и паркам. По утрам, еще на зеленой траве, уже виднеется иней. Осень. Это период года, когда начинается отопительный сезон. Отопление - одна из важнейших инженерных систем, обеспечивающая комфортную жизнь человека. Тепловая изоляция - это неотъемлемая часть данной системы, позволяющая снижать тепловые потери до нормированных значений и обеспечивать безопасную температуру на поверхности изоляции, с целью обеспечения обслуживающего персонала от ожогов. Традиционными теплоизоляционными материалам для системы отопления в жилых и общественных зданиях являются минераловатные цилиндры и полуцилиндры на синтетическом связующем, кашированные алюминиевой фольгой, относящиеся к слабогорючим (Г1). Они обладают широким диапазоном температур применения, повышенной плотностью, низким коэффициентом теплопроводности. Фольгированный слой, нанесенный по всей поверхности материала, увеличивает общее термическое сопротивление теплои

И вот наступает пора, когда листья, разноцветной палитрой, кружат по аллеям и паркам. По утрам, еще на зеленой траве, уже виднеется иней. Осень. Это период года, когда начинается отопительный сезон. Отопление - одна из важнейших инженерных систем, обеспечивающая комфортную жизнь человека. Тепловая изоляция - это неотъемлемая часть данной системы, позволяющая снижать тепловые потери до нормированных значений и обеспечивать безопасную температуру на поверхности изоляции, с целью обеспечения обслуживающего персонала от ожогов.

Традиционными теплоизоляционными материалам для системы отопления в жилых и общественных зданиях являются минераловатные цилиндры и полуцилиндры на синтетическом связующем, кашированные алюминиевой фольгой, относящиеся к слабогорючим (Г1). Они обладают широким диапазоном температур применения, повышенной плотностью, низким коэффициентом теплопроводности. Фольгированный слой, нанесенный по всей поверхности материала, увеличивает общее термическое сопротивление теплоизоляционной конструкции. Но наряду с положительными качествами и свойствами, есть и отрицательные стороны, а именно: тяжелый вес, жесткая структура, не позволяющая применять материал на запорно-регулирующей арматуре, механическое крепление, которое не обеспечивает герметичность теплоизоляционной конструкции. Минераловатные цилиндры и полуцилиндры без защитного покрытия в помещениях применять не допускается, потому что они выделяют волокна и пылят.

Но все чаще и чаще при проектировании системы отопления отдается предпочтение новым, более современным материалам, которые по сравнению с традиционными, обладают лучшими теплотехническими характеристиками и свойствами. Такими являются теплоизоляционные материалы из вспененного синтетического каучука, которые по праву занимают лидирующее место в направлении технической тепловой изоляции. Они обладают структурой с закрытыми порами, гибкостью и эластичностью, более легким весом, а также высоким коэффициентом сопротивления диффузии водяного пара, благодаря которому в процессе эксплуатации не увлажняются и не накапливают влагу. За счет этих положительных свойств долговечность материалов равняется сроку службы отопительных приборов и оборудования, не менее 25 лет.

И так наглядно покажем сравнение по эффективности традиционных и современных теплоизоляционных материалов.

СП 61.13330.2012 «Тепловая изоляция оборудования и трубопроводов» - основной нормативно-технический документ, требования которого следует соблюдать при проектировании тепловой изоляции наружной поверхности оборудования, трубопроводов, газоходов и воздуховодов, расположенных в зданиях, сооружениях и на открытом воздухе с температурой содержащихся в них веществ от минус 180 до 600 °С, в том числе трубопроводов тепловых сетей при всех способах прокладки и трубопроводов с обогревающими их паровыми и водяными спутниками. Теплоизоляционная конструкция должна обеспечивать параметры теплохолодоносителя при эксплуатации, нормативный уровень тепловых потерь оборудованием и трубопроводами, безопасную для человека температуру их наружных поверхностей.

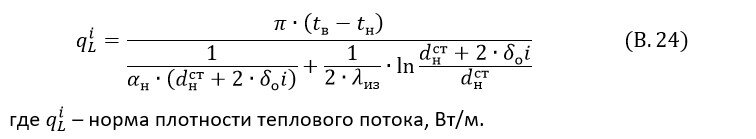
Для расчета толщины тепловой изоляции по нормированной плотности теплового потока рекомендовано пользоваться формулой В.24:

-2

Изолируем вертикальный стальной трубопровод наружным диаметром dст н=57 мм системы отопления с максимальной температурой tв = 80 °С, проходящим в помещении с температурой tн = 20 °С. Отопительный период составляет 205 суток.

При расположении изолируемого оборудования в помещении и числе часов работы менее 5000 часов в год норма плотности теплового потока согласно таблице 5 равна q iL = 19,4 Вт/м (условный проход трубопровода 50 мм).

Согласно таблице Б.1 коэффициент теплопроводности теплоизоляционных материалов рассчитывается по формулам:

Таблица Б.1

-3

где tср – средняя температура теплоизоляционного слоя, определяемая как среднеарифметическое значение между температурой изолируемой поверхности и температурой поверхности изоляции.

Коэффициент теплоотдачи принимается по таблице В.2 в зависимости от расположения изолируемого оборудования:

Таблица В.2

-4

Выполнив несложные вычисления, получаем следующие значения толщины теплоизоляционных материалов, которые отражены в таблице 1:

Таблица 1

-5

Согласно пункту 6.12 в конструкциях на основе минераловатных цилиндров, материалов из вспененного синтетического каучука следует принимать ближайшую к расчетной толщину изделий по нормативным документам на соответствующие материалы. Допускается принимать ближайшую более низкую толщину теплоизоляционного слоя в случаях расчета по температуре на поверхности изоляции и нормам плотности теплового потока, если разница между расчетной и номенклатурной толщиной не превышает 3 мм.

Рекомендуемая толщина материала для изоляции вертикального трубопровода приведена в таблице 2:

Таблица 2

-6

При применении данных толщин тепловой изоляции будет соблюдено нормированное значение теплового потока, а также будет обеспечена температура на поверхности изоляции не более 40 °С в соответствии с требованиям пункта 6.7.1 с целью защиты обслуживающего персонала от ожогов.

Современные материалы из вспененного синтетического каучука показывают ту же эффективность теплоизоляционной конструкции, что и традиционные, но только с меньшей толщиной, за счет более низкого коэффициента теплопроводности. Положительно влияет на свойства материала закрытопористая структура, за счет которой допускается применять материалы без покровного слоя в помещениях, чердаках, подвалах, тоннелях, а также при подземной канальной прокладке. Теплоизоляционный материал из вспененного каучука K-FLEX марки ST за счет отработанной за более 16 лет рецептуре имеет улучшенные теплотехнические характеристики и успешно применяется для изоляции трубопроводов и оборудования системы отопления в жилых и общественных зданиях.

Технические характеристики теплоизоляционного материала ST приведены в таблице 3:

Таблица 3

-7

Технический специалист ООО «К-ФЛЕКС»

Куликова Евгения