Добавить в корзинуПозвонить
Найти в Дзене
Petr Kash

Зачем нужен контроллер заряда для солнечных электростанции

Солнечная электростанция — это инженерное сооружение, которое вырабатывает электрическую энергию от солнечного света. Различают три типа солнечных электростанций · Сетевая.Работает исключительно при наличии внешней сети. Уменьшает расход электроэнергии вашего дома. Позволяет продавать излишки, вырабатываемой энергии от солнечной электростанции, энергосбытовым организациям. · Автономная.Заряжает аккумуляторы, которые обеспечивают питание вашего дома. · Гибридная.Объединяет сетевую и автономную электростанцию. Более подробно можно почитать про солнечные электростанции и их комплектующие здесь www.pv-sys.ru Неотъемлемым элементом автономной и гибридной электростанций является солнечный контроллер. Это устройство, которое обеспечивает совместную работу солнечных батарей, аккумуляторов и нагрузки. На рисунке ниже изображена схема подключения. Разберем все вопросы на примере системы со свинцово-кислотными аккумуляторами. Использование литий-ионных аккумуляторов имеют свою специфику, но прин

Солнечная электростанция — это инженерное сооружение, которое вырабатывает электрическую энергию от солнечного света. Различают три типа солнечных электростанций

· Сетевая.Работает исключительно при наличии внешней сети. Уменьшает расход электроэнергии вашего дома. Позволяет продавать излишки, вырабатываемой энергии от солнечной электростанции, энергосбытовым организациям.

· Автономная.Заряжает аккумуляторы, которые обеспечивают питание вашего дома.

· Гибридная.Объединяет сетевую и автономную электростанцию.

Более подробно можно почитать про солнечные электростанции и их комплектующие здесь www.pv-sys.ru

Неотъемлемым элементом автономной и гибридной электростанций является солнечный контроллер. Это устройство, которое обеспечивает совместную работу солнечных батарей, аккумуляторов и нагрузки. На рисунке ниже изображена схема подключения.

Разберем все вопросы на примере системы со свинцово-кислотными аккумуляторами. Использование литий-ионных аккумуляторов имеют свою специфику, но принцип работы всей системы один и тот же.

Свинцово-кислотные аккумуляторы работают по принципу электрохимической реакции. Более подробно можно почитать здесь Свинцовые аккумуляторы для солнечных электростанций. Гелевые и AGM | Солнечные электростанции (pv-sys.ru).

Заряд аккумулятора происходит при приложении к его клеммам напряжения, превышавшего напряжение, которое вырабатывает сам аккумулятор. Как результат в аккумуляторе начинает протекать электрический ток и происходит реакция, изменяющая химический состав пластин и электролита аккумулятора. Скорость этой реакции зависит от величины протекающего электрического зарядного тока. Заряд, созданный этим током, и запасается в аккумуляторе. Но процесс накопления заряда не бесконечен, большинство сульфатных ионов, которые были поглощены свинцовыми пластинами, при разрядке аккумулятора, возвращаются в электролит, и в конечном счете устанавливается равновесие. Аккумулятор заряжен. При продолжении заряда в реакцию вступает вода в электролите и начинается процесс электролиза с выделением водорода и кислорода. Говорят, что аккумулятор начинает кипеть. Скорость этого электролиза пропорциональна силе тока, протекающего через электролит. Чем меньше ток, тем медленнее разлагается вода в электролите. Исходя из этого заключения логично заряжать аккумуляторы в две стадии

· Первая стадия. Зарядка большим током до 80% от емкости аккумулятора. Максимальный зарядный ток равен для кислотных аккумуляторов 0,25*С, где С – номинальная емкость аккумулятора в ампер часах.

· Вторая стадия. Зарядка малым током величиной 0,05*С до полной зарядки аккумулятора.

Использование данной схемы заряда аккумулятора позволяет минимизировать негативные эффекты газовыделения. По мере зарядки аккумулятора повышается напряжение на его клеммах, измеряя которое можно установить величину перехода на вторую стадию заряда и окончание заряда аккумулятора.

После полной зарядки аккумулятора происходит его саморазряд, который может достигать нескольких процентов в сутки. Во избежание саморазряда производят зарядку аккумулятора периодическим очень малым током, это, так называемый, капельный подзаряд.

Все эти функции контроля заряда аккумулятора берет на себя солнечный контроллер заряда.

Нельзя позволить разрядиться аккумулятору ниже допустимого предела. Дело в том, что, разряжаясь, сульфатные ионы оседают на свинцовых пластинах, откуда могут выпасть в осадок, уже не участвующий в процессах аккумулятора.

Солнечный контроллер заряда берет на себя функции отключения аккумулятора от нагрузки при достижении минимального напряжения на его клеммах.

Напряжение, которое вырабатывают солнечные модули, может отличаться от напряжения необходимого для заряда аккумулятора. Встроенный в солнечный контроллер модуль DC-DC решает эти проблемы. Подробнее о солнечных контроллерах рассказано здесь www.pv-sys.ru.

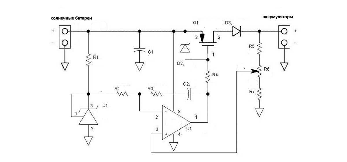
Принцип действия контроллера при заряде аккумулятора можно увидеть на данной схеме

-2

Ток от солнечных батарей регулируется транзистором Q1. На базу 1 транзистора Q1 подается сигнал с компаратора U1, который сравнивает напряжение от стабилитрона D1, задающего нужное напряжение и напряжение от подстроечного резистора R6. Если напряжение низкое, компаратор U1, сравнив значения на входе 2 и 3, открывает транзистор Q1. При достижении полной зарядки напряжения сравниваются, и транзистор Q1 закрывается. Диод D3 предотвращает разряд аккумуляторов на солнечные батареи, когда они не работают.

Как видно солнечный контроллер выполняет важнейшую роль в нормальной работе солнечной электростанции. Вопросы можете задавать в комментариях.