Найти в Дзене
Кроконяшка

Твердотельное реле своими руками

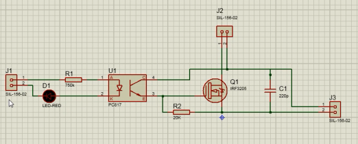
Необходимость в создании данного реле у меня зрела уже долгое время. Так как каждый раз при работе 3D принтера сталкивался с треском механического реле работающего на включение подогревающего стола. Использование реле в 3D принтере очень желательно для уменьшения нагрузки на управляющую электронику. А при работе принтера по несколько часов треск начинает действовать на нервы и для решения данной проблемы было принято решения создать твердотельное реле. Его принципиальную схему разработал в программе мальтисим. Данная схема основана на полевом транзисторе, который открывается оптроном. Так как для данного проекта хотел сделать печатную плату, схему перенес в программу поттеус. Сама схема состоит из резистора на 750ом можно использовать любой в приделе от 300ом до 1 килома. Светодиода, он не несет не какой важной функции и служит лишь для наглядности, для электроразвязки схемы применен оптрон, включение в схему оптрона позволяет использовать раздельные источники питания, не зависящие др
3D схемы.
3D схемы.
Схема
Схема

Необходимость в создании данного реле у меня зрела уже долгое время. Так как каждый раз при работе 3D принтера сталкивался с треском механического реле работающего на включение подогревающего стола. Использование реле в 3D принтере очень желательно для уменьшения нагрузки на управляющую электронику. А при работе принтера по несколько часов треск начинает действовать на нервы и для решения данной проблемы было принято решения создать твердотельное реле. Его принципиальную схему разработал в программе мальтисим. Данная схема основана на полевом транзисторе, который открывается оптроном. Так как для данного проекта хотел сделать печатную плату, схему перенес в программу поттеус. Сама схема состоит из резистора на 750ом можно использовать любой в приделе от 300ом до 1 килома. Светодиода, он не несет не какой важной функции и служит лишь для наглядности, для электроразвязки схемы применен оптрон, включение в схему оптрона позволяет использовать раздельные источники питания, не зависящие друг от друга, и не переживать за управляющую электронику. При подаче сигнала на внутренний светодиод, находящийся в оптроне открывается транзистор. Эмиттер транзистора соединен с землей через резистор на 20 ком, а также с затвором полевого транзистора, и при подаче сигнала полевой транзистор открывается. Также в схему был добавлен конденсатор как, фильтрующий элемент. Хоть схема в протеусе получилась очень красивой, сделать данную схему я хотел побыстрее поэтому решил собрать ее на макетной плате. В качестве разъёмов для подключения провода использовал самозажимающиеся контакты. В процессе экспериментов пропускал через полевой транзистор максимально 12 вольт и 4 ампера. При этом полевой транзистор практически не нагревался, поэтому радиатор на него устанавливать нет необходимости. В данной схеме использовал полевой транзистор IRF 3205, оптрон pc 817, светодиод на 3 вольта 750 ом 2й на 20 ком, также конденсатор на 100 вольт и 220 pf.

https://www.zen.yandex.ru/video/watch/6226585de741376e7e55be55