Добавить в корзинуПозвонить
Найти в Дзене
Tracking Trend

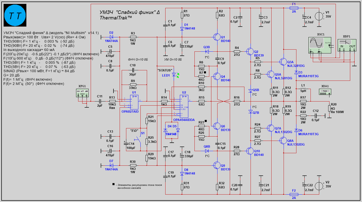
УМЗЧ "Сладкий финик Δ"

Софтстарт Защита по току Две петли термокомпенсации выходного каскада ThermalTrak™ Отсутствие регулировки ФЧХ

Софтстарт

Защита по току

Две петли термокомпенсации выходного каскада ThermalTrak™

Отсутствие регулировки ФЧХ

-2

-3

-4
-5
-6

-7
-8
-9